Pancreatic deletion of insulin receptor substrate 2 reduces beta and alpha cell mass and impairs glucose homeostasis in mice (original) (raw)
Introduction
Insulin regulates peripheral energy homeostasis by acting on multiple tissues to control carbohydrate, lipid and protein metabolism [1]. It has also been demonstrated that insulin receptor and post-receptor signalling mechanisms are required for pancreatic beta cell function [2]. For example, mice with global deletion of insulin receptor substrate (IRS) 2 develop type 2 diabetes due to a combination of insulin resistance and beta cell failure [3, 4]. Furthermore, cell-specific gene targeting in mice using Cre/loxP-mediated recombination strategies has shown that beta cell deletion of the insulin receptor reduces first-phase insulin release and beta cell insulin content and causes a progressive deterioration in glucose tolerance [5]. Deletion of the insulin-like growth factor 1 receptor gene (Igf1r) likewise impairs insulin synthesis and secretion and combined deletion of the insulin receptor gene (Insr) and Igf1r causes marked beta cell failure [6, 7]. Using similar techniques, we and others have recently generated ‘beta cell-specific’ _Irs2_-null mice that have utilised a rat insulin promoter 2 Cre recombinase transgenic mouse (RIPCre or B6.Cg-tg(Ins2-cre)25Mgn/J) to delete the floxed alleles of Irs2 [8–11]. Our studies and those of others have demonstrated that beta cell deletion of Irs2 reduces beta cell mass and impairs glucose tolerance. However, the interpretation of all these studies with respect to the precise role of INSR and IRS2 signalling in beta cell function has been complicated by features of the RIPCre transgenic mouse used to delete the floxed Insr and Irs2 alleles. First, significant Cre recombinase expression in the hypothalamus resulted in the development of obesity, hyperleptinaemia and insulin resistance, which together per se will alter beta cell function [8–10]. Second, RIPCre mice themselves have been reported to display mild glucose intolerance, although it was unclear whether this was due to the influence of genetic background or the effects of Cre recombinase expression in beta cells [12].
To attempt to circumvent these problems, we have generated mice lacking Irs2 in the pancreas using a mouse in which Cre recombinase expression is driven by the promoter of the pancreatic and duodenal homeobox factor 1 (Pdx1, also known as Ipf1) gene, one of the earliest and most specific endoderm markers of the developing pancreas [13]. These Pdx1-cre mice therefore efficiently delete floxed alleles in the endocrine and exocrine pancreas. Mice lacking Irs2 in _Pdx1_-expressing cells (PIrs2KO mice) display impaired glucose tolerance with reduced beta and alpha cell mass, impaired insulin secretion, alterations in islet gene expression and beta cell calcium mobilisation but no reduction in insulin sensitivity or body weight alterations. Therefore these results demonstrate that intrinsic pancreatic IRS2 signalling is critical for islet endocrine cell function identifying a novel role for IRS2 in alpha cell function. These effects are independent of the central nervous system and are not due to the use of Cre recombinase technology. Furthermore, we demonstrate that in our hands RIPCre mice do not display glucose intolerance on two mixed genetic backgrounds, suggesting that the RIPCre transgene alone does not cause glucose intolerance.
Materials and methods
Mouse breeding and genotyping strategies
Mice with a floxed allele of Irs2 (Irs2 tm1With mice) [8] were intercrossed with Tg(Pdx1-cre)1Herr (Pdx1-cre) mice [13] to generate compound heterozygote mice. Double heterozygote mice were crossed with Irs2 tm1With mice to obtain wild-type, Irs2 tm1With/tm1With, Pdx1-cre and Irs2 tm1With/tm1With Pdx1-cre mice. The last of these mice, which lack Irs2 in _Pdx1-cre_-expressing cells, are designated PIrs2KO mice. Mice were maintained on a 12-h light–dark cycle with free access to water and standard mouse chow (4% fat; RM1, Special Diet Services Ltd, Essex, UK) and housed in specific pathogen-free barrier facilities. Mice were handled and all in vivo studies were performed in accordance with the 1986 Home Office Animal Procedures Act (Home Office, London, UK). PIrs2KO mice were studied on a mixed 129Sv/C57Bl/6 background with appropriate litter-mate controls. Wild-type, Cre transgenic and Irs2 tm1With/tm1With mice were phenotypically indistinguishable and mice of these genotypes were used as controls. RIPCre (B6.Cg-tg(Ins2-cre)25Mgn/J) mice were maintained as previously described [8]. Genotyping of the mice was performed by PCR amplification of tail DNA as described previously [8].
Metabolic studies
Blood samples were collected from mice via tail vein bleeds or from cardiac puncture on terminally anaesthetised mice. Blood glucose, plasma insulin levels, glucose and insulin tolerance tests were performed as previously described [3, 8]. Glucose-stimulated insulin secretion in vivo was performed using an i.p. dose of 3 g/kg of glucose and tail vein bleeds at the times indicated.
Tissue preparation and western blotting
Western blotting was performed as previously described [8]. In brief, tissues were homogenised in lysis buffer, solubilised for 30 min on ice and clarified by centrifugation. Supernatant fractions were snap frozen in aliquots and stored at −80°C. For analysis of IRS2 production, tissue extracts (200 μg total protein) were immunoprecipitated for 2 h with polyclonal anti-IRS2 antibody. Immune complexes were collected with 40 μl of a 50% slurry of Protein-A agarose, washed with lysis buffer and resolved on 8% SDS-PAGE and transferred to nitrocellulose. The blots were probed with a polyclonal antibody against IRS2 and enhanced chemiluminescence (Amersham/GE Healthcare UK Ltd, Little Chalfont, UK) detection performed. For other western blots the antibodies used were rabbit anti-forkhead box O1 (FOXO1) (Cell Signaling Technology, Inc., Danvers, MA, USA) and mouse anti-actin (Santa Cruz Biotechnology, Inc., Santa Cruz, CA, USA). Sheep anti-GCK antibody was a kind gift from M. Magnuson. Densitometer quantification was undertaken as previously described [14].
RNA isolation and real-time quantitative RT-PCR
RT-PCR was performed as previously described [8] using FAM/TAMRA-labelled fluorescent probes (Applied Biosystems, Foster City, CA, USA). Proprietary sequence RT primers (Applied Biosystems) used were: Ins2 (insulin gene) Mm00731595_gH, Gcg (glucagon gene) Mm00801712_m1, Irs1 Mm00439720_s1, Irs2 MIRS 396412, Slc2a2 (solute carrier family 2 [facilitated glucose transporter], member 2 gene, previously known as Glut2) Mm00446224_m1, Gck (glucokinase gene) Mm00439129_m1, Hprt1 (hypoxanthine phosphoribosyltransferase 1 gene) Mm01545399_m1, Foxo1 Mm00490672_m1, Pdx1 Mm00558275_m1, Neurod1 (neurogenic differentiation factor 1 gene) Mm01280117_m1, Nkx6-1 (NK6 transcription factor related, locus 1 gene) Mm00454962_m1 and Sst (somatostatin gene) Mm00436671_m1. The relative amount of mRNA was calculated from an internal standard curve following normalisation to Hprt1 mRNA levels.
Pancreatic immunocytochemistry and measurement of endocrine cell mass
Pancreases were removed, cleared of fat and lymph nodes, fixed in Bouin’s solution, embedded in paraffin and cut into 5-μm sections. Insulin and GCG staining and morphometric analysis were performed as previously described [8]. Beta cell proliferation was assessed using Ki67 immunostaining [15] and apoptosis detected using activated caspase 3 immunostaining [16]. Antibodies used were mouse anti-insulin and anti-GCG (Sigma-Aldrich Company Ltd, Poole, UK), rabbit anti-Ki67 and anti-GCG and guinea pig anti-insulin (all Abcam PLC, Cambridge, UK), rabbit anti-active caspase 3 (BD PharMingen, San Diego, CA, USA), rabbit anti-PDX1 (Millipore/Upstate, Dundee, UK), rabbit anti-SST (Millipore/Chemicon International Inc., Temecula, CA, USA), chicken anti-mouse AlexaFluor 488 and 594, chicken anti-rabbit AlexaFluor 488 and 594 and goat anti-guinea-pig AlexaFluor 546 (all Molecular Probes/Invitrogen, Paisley, UK). Rabbit anti-SCL2A2 antibody was a kind gift from B. Thorens (University of Lausanne).
Islet isolation
Mice were killed by cervical dislocation and the common bile duct was cannulated and its duodenal end occluded by clamping. Two millilitres of Liberase (Roche, Basel, Switzerland) solution (0.25 mg/ml in Hanks’ balanced salt solution [HBSS]) were injected into the duct to distend the pancreas. The pancreas was excised, incubated at 37°C for 15 min, and mechanically disrupted in 10 ml HBSS. Cellular components were collected by centrifugation (201 g for 1 min) and re-suspended in 10 ml HBSS. Islets were hand-picked under a microscope and washed once in HBSS. Prior to DNA or protein extraction, islets were centrifuged at 5,724 g for 5 min and stored at −80°C. RNA was extracted from islets using an RNAeasy kit (Qiagen, Hilden, Germany) according to the manufacturer’s instructions. For insulin secretion studies, isolated islets were cultured overnight in DMEM with 11 mmol/l glucose supplemented with 10% fetal bovine serum. After a 1-h pre-incubation in HBSS (supplemented with 0.5% BSA and 20 mmol/l HEPES) containing 2 mmol/l glucose, insulin release was assessed by static incubation of groups of eight islets size-matched by hand-picking in HBSS containing 2 mmol/l glucose for 30 min, then 11 mmol/l glucose for 30 min, at 37°C with 5% CO2. Secreted insulin was assayed using an insulin ELISA kit (Millipore/Linco Research Inc., St Charles, MI, USA). Insulin and GCG were measured in pancreatic extracts by RIA as previously described [17].
Analysis of calcium fluxes in beta cells by confocal microscopy
Islets isolated as above were dissociated into single cells by incubation in trypsin at 21°C for 2.5 min with gentle agitation. Beta cells were washed once before being allowed to attach to poly-l-lysine-treated glass cover-slips. Beta cells were incubated for 48 h in DMEM culture medium with 2 mmol/l l-glutamine supplemented with 10% heat-inactivated fetal bovine serum and 11 mmol/l glucose. The medium was changed to HBSS supplemented with 20 mmol/l HEPES and 2 mmol/l glucose 1 h prior to dye loading. Cells were loaded with 10 μg/ml Fluo3am (Molecular Probes) and 0.025% Pluronic detergent for 30 min and were then imaged on a 37°C heated stage on a Biorad TE300 confocal microscope as glucose concentration was increased from 2 to 11 mmol/l. The response to 200 μmol/l tolbutamide was also determined. Beta cells were identified after imaging by staining with dithizone [18].
Statistical methods
All statistics were performed using GraphPad Prism4 software (Graphpad Software Inc., San Diego, CA, USA) and paired and unpaired t tests and two-way ANOVA with Bonferroni post-tests performed as appropriate. A p value of <0.05 was regarded as significant.
Results
Efficient deletion of Irs2 in the pancreas but not hypothalamus of PIrs2KO mice
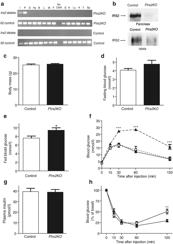
To assess the sites and extent of the recombination of floxed alleles by the Pdx1-cre mice used in these studies, we analysed DNA extracted from tissues of control and PIrs2KO mice. In PIrs2KO mice, recombination and deletion of the Irs2 allele was detected in DNA from both whole pancreases and isolated islets but not in hypothalamic samples or other tissues (Fig. 1a). No recombination was seen in tissues from control mice (Fig. 1a). IRS2 protein was not detected in the pancreas or isolated islets from PIrs2KO mice (Fig. 1b) and Irs2 mRNA was normal in the hypothalamus of these animals (Irs2 mRNA expression relative to Hprt: PIrs2KO mice 0.0012 ± 0.0005 vs control 0.0014 ± 0.0005, n = 3, p = NS). Therefore PIrs2KO mice represent a good model for determining the effects of complete deletion of Irs2 in the pancreas without concomitant deletion in the hypothalamus.
Fig. 1
Deletion of Irs2 in the pancreas impairs glucose tolerance in mice. a Detection of deletion of Irs2 allele in DNA extracted from tissues (I, islets; P, pancreas; D, duodenum; Hy, hypothalamus; B, brain; L, liver; M, skeletal muscle; F, fat; S, stomach; H, heart; Lu, lung; K, kidney; T, testis; Sp, spleen) from PIrs2KO and control mice. An interleukin 2 (Il2) control PCR reaction is also shown. b Western blot of IRS2 protein production in pancreas and islets from control and PIrs2KO mice. Results are representative of three independent experiments. c Body mass in 12-week-old male control and PIrs2KO mice, n = 13. d Fasting blood glucose levels in 12-week-old male control and PIrs2KO mice, n = 20. e Random fed blood glucose levels in 12-week-old male control and PIrs2KO mice, n = 8. f Glucose tolerance in 12-week-old Pdx1-cre (open squares), Irs2 tm1With/tm1With (closed squares) and PIrs2KO mice (closed triangles), n = 7–18. g Fasting blood insulin levels in 12-week-old male control and PIrs2KO mice, n = 10. h Insulin tolerance in 12-week-old male control (open squares) and PIrs2KO mice (closed triangles), n = 8. Values are means±SEM, *p < 0.05, **p < 0.01 and ***p < 0.001
PIrs2KO mice develop impairment of glucose homeostasis but display normal bodyweight
The PIrs2KO mice were born with the expected Mendelian frequency and developed and grew normally. At 12 weeks of age, a time when mice lacking Irs2 in _RIPCre_-expressing cells (RIPCreIrs2KO mice) have a marked obesity phenotype [8–10], male and female PIrs2KO mice and their littermate controls had equivalent body mass (Fig. 1c and Electronic Supplementary Material [ESM] Fig. 1a) and there was no difference in food intake between the genotypes, consistent with the lack of hypothalamic deletion (food intake per mouse [g/24 h]: PIrs2KO mice, 2.9 ± 0.2 vs control, 2.9 ± 0.1, n = 6, p = NS). Examination of fasting blood glucose levels at 12 weeks of age showed no significant difference between PIrs2KO mice and control animals in both sexes (Fig. 1d and ESM Fig. 1b). In contrast, random fed blood glucose levels were significantly elevated and glucose tolerance was markedly impaired in 12-week-old male animals (Fig. 1e,f). Of particular note was that glucose handling in both Pdx1-cre and Irs2 tm1With/tm1With mice was normal, demonstrating no adverse effects of the Pdx1-cre transgene or the loxP-flanked Irs2 allele upon glucose homeostasis (Fig. 1f). Consistent with our previous reports [3, 19], female mice had a milder glucose homeostasis phenotype than male mice (ESM Fig. 1c). Fasting insulin levels in 12-week-old PIrs2KO mice were equivalent to control mice, suggesting that PIrs2KO mice are not insulin resistant (Fig. 1g). Indeed, insulin tolerance tests in PIrs2KO mice revealed no evidence of reduced insulin sensitivity, but at the 60-min time-point a reduced recovery in glucose levels after insulin treatment was seen (Fig. 1h).
Reduced beta and alpha cell mass in PIrs2KO mice
To investigate further the defect in glucose tolerance we measured pancreatic hormone content, determined endocrine cell mass and analysed islet anatomy in PIrs2KO mice. Pancreatic insulin and GCG peptide and islet insulin, Gcg and Sst mRNAs from PIrs2KO mice were reduced (Fig. 2a–c). Morphometric analysis in 12-week-old PIrs2KO mice revealed a reduced total beta cell and alpha cell mass in these animals but preservation of pancreatic mass (Fig. 2d–f). However, analysis of beta cell mass in 2-week-old PIrs2KO mice revealed a normal beta cell mass, suggesting that IRS2 was required for the maintenance of a normal adult beta cell mass and not islet development (Fig. 2d). To understand the basis for the reduced beta cell mass we examined proliferation and apoptosis in these cells. Reduced Ki67 staining was detected in beta cells in PIrs2KO mice, demonstrating reduced proliferation of this cell type (Fig. 2g), but we observed no increase in apoptosis as determined by staining for activated caspase 3 (Fig. 2g). Furthermore, islet architecture was preserved with no obvious disruption of the normal organisation of alpha, beta cells or delta cells (Fig. 2h,i).
Fig. 2
Deletion of Irs2 in the pancreas reduces insulin and GCG content and expression, and reduces alpha and beta cell mass and beta cell proliferation. a, b Pancreatic insulin and GCG peptide content in 12-week-old male control and PIrs2KO mice, n = 5. c Ins, Gcg and Sst mRNA expression in islets of PIrs2KO mice expressed relative to control islets, n = 5 mice. d Beta cell mass in 2- and 12-week-old male control and PIrs2KO mice, n = 3–6. e Alpha cell mass in 12-week-old male control and PIrs2KO mice, n = 3. f Pancreatic mass in 12-week-old male control and PIrs2KO mice, n = 6. g Beta cell proliferation determined by Ki67 and insulin co-staining and apoptosis determined by activated caspase 3 and insulin co-staining in islets of 12-week-old control and PIrs2KO mice, n = 4. h Islet architecture with immunostaining for INS (red), GCG (green) and 4,6-diamidino-2-phenylindole (DAPI) staining for nuclei (DNA: blue) in 12-week-old control and PIrs2KO mice. Images are typical of islets sampled from multiple pancreatic levels from four mice of each genotype. i Islet architecture with immunostaining for insulin (INS: red), SST (green) and DAPI staining for nuclei (DNA: blue) in 12-week-old control and PIrs2KO mice. Images are typical of islets sampled from multiple pancreatic levels from four mice of each genotype. Values are means±SEM, *p < 0.05, **p < 0.01. Scale bars are 50 μm
Impaired in vivo and in vitro glucose-stimulated insulin secretion in PIrs2KO mice
To assess the impact of these abnormalities upon islet function, we analysed glucose-stimulated insulin secretion (GSIS) both in vivo and in isolated islets. GSIS in vivo was severely perturbed with loss of first-phase insulin secretion in PIrs2KO mice but was normal in both Pdx1-cre and Irs2 tm1With/tm1With mice (Fig. 3a). Similarly, in static incubation studies, GSIS was attenuated in islets isolated from PIrs2KO mice (Fig. 3b).
Fig. 3
Impaired in vivo and in vitro GSIS and calcium fluxes in PIrs2KO islets. a Plasma insulin levels before and after an i.p. glucose load in 12-week-old Pdx1-cre (open squares) Irs2 tm1With/tm1With (closed squares) and PIrs2KO (closed triangles) mice, n = 9–11. b Glucose-stimulated insulin secretion in response to increased glucose (from 2 to 11 mmol/l) during static incubation studies in PIrs2KO and control islets, n = 16. c Calcium-bound Fluo3am fluorescence in response to increased glucose (from 2 to 11 mmol/l) and tolbutamide (200 μmol/l) in PIrs2KO (blue triangles) and control (black squares) islets. Recordings were made from 50 cells of each genotype from two animals of each genotype. d mRNA expression of indicated genes in islets of PIrs2KO mice expressed relative to control islets, n = 5 mice. e Immunostaining for INS (red), SCL2A2 (green) and 4,6-diamidino-2-phenylindole staining for nuclei (DNA: blue) in 12-week-old control and PIrs2KO mice. Images are typical of islets sampled from multiple pancreatic levels from four mice of each genotype. f Western blotting for FOXO1, NKX6-1 and GCK in control and PIrs2KO islets. Blots are representative of those obtained from three mice of each genotype. An actin loading control is also shown. g Western blot scanning densitometry quantification of protein production for FOXO1, NKX6-1 and GCK in isolated control and PIrs2KO islets. Results are expressed as percentage of control islet values, n = 3 and for FOXO1 p = 0.07. Values are means±SEM, *p < 0.05, **p < 0.01 and ***p < 0.001
Gene expression and calcium mobilisation defects in PIrs2KO mice
To investigate the mechanisms underlying the secretory defects in PIrs2KO islets, we studied glucose-stimulated calcium fluxes in beta cells and analysed the expression of key genes in isolated islets. Examination of calcium fluxes revealed that, in response to an increased glucose concentration, there was a robust increase in intracellular calcium in control beta cells but this was attenuated in PIrs2KO beta cells, consistent with the defects seen in GSIS (Fig. 3c). Tolbutamide-stimulated calcium release was largely preserved in PIrs2KO beta cells (Fig. 3c). Foxo1 and Nkx6-1 mRNA levels were significantly reduced but Pdx1 and Neurod1 expression was unchanged (Fig. 3d). Slc2a2 expression was reduced but Gck expression was unaltered in PIrs2KO islets (Fig. 3d). Irs1 expression was also unchanged (Fig. 3d). To assess the impact of these alterations of mRNA levels we examined protein production of SLC2A2, PDX1, GCK, FOXO1 and NKX6-1 in PIrs2KO mice. Immunostaining of islets revealed reduced membrane staining for SLC2A2 in PIrs2KO islets (Fig. 3e) but normal PDX1 staining (ESM Fig. 1d). Western blotting for FOXO1 demonstrated a trend to reduced protein production (p = 0.07). Likewise there was a non-significant reduction in NKX6-1, but GCK protein was normal (Fig. 3f).
Normal glucose tolerance in RIPCre mice maintained on two genetic backgrounds
As discussed above, it has been suggested that RIPCre (B6.Cg-tg(Ins2-cre)25Mgn/J) transgenic mice develop glucose intolerance in the absence of any gene deletion [12]. This was particularly apparent in mice obtained from the Jackson Laboratory maintained on a C57Bl/6 background. In light of these observations and our findings of normal glucose homeostasis in mice with Cre recombinase expression in islets driven by the Pdx1 promoter, we studied our own colonies of RIPCre mice, which were originally obtained from the Jackson Laboratory but intercrossed with floxed alleles generated with C57Bl/6 mice obtained from other sources as well as other strains. We therefore performed these studies in two mixed genetic backgrounds: 129Sv/C57Bl/6/BALB/c and 129Sv/C57Bl/6. At 12 weeks of age, wild-type and RIPCre littermates of both sexes from the 129Sv/C57Bl/6/BALB/c intercross had identical glucose tolerance (ESM Fig. 1e). At 24 weeks of age, wild-type and RIPCre littermates of both sexes from the 129Sv/C57Bl/6 intercross had identical glucose tolerance (ESM Fig. 1f).
Discussion
Through the use of both global and conditional mouse gene targeting strategies we and others have demonstrated that IRS2 plays a key role in the maintenance of pancreatic beta cell mass [3, 4, 8–10]. Furthermore both INSR and IGF1R have also been demonstrated to act as key regulators of beta cell function using Cre/loxP techniques [5–7]. However, many of these studies have been compromised by two key features of the RIPCre (B6.Cg-tg(Ins2-cre)25Mgn/J) transgenic mice used to delete the floxed alleles. First, in this animal there was extensive expression in hypothalamic neurons, which resulted in obesity, hyperleptinaemia and hyperinsulinaemia when either Irs2 or indeed Insr was deleted in these cells [8–10, 20]. Second, it has been suggested that the RIPCre mouse is intrinsically glucose intolerant [12]. Our current studies have utilised a Pdx1-cre mouse to delete Irs2 only in the pancreas, thus generating PIrs2KO mice. These animals do not display obesity, insulin resistance or hyperinsulinaemia and therefore represent a good model for determining the role of IRS2 in the pancreas in the absence of these phenotypes. Furthermore, the Pdx1-cre allele alone does not impair glucose homeostasis. Our analysis shows that PIrs2KO mice have a reduced beta cell mass with reduced beta cell proliferation, confirming the key role of IRS2 in this process. No alteration in beta cell mass was seen before weaning, consistent with previous observations [8–10] demonstrating that IRS2 is not required for beta cell development. Our findings also suggest that IRS2-dependent mechanisms are required not only for beta cell compensation under conditions of increased insulin requirement but also for maintenance of a normal postnatal beta cell mass.
The absence of insulin resistance in our model also permitted analysis of the effects of Irs2 deletion upon insulin secretory function. Insr-, Igf1r- and _Irs1_-null islets display defective glucose-stimulated insulin release in vitro [6, 21, 22]. In contrast, in both global _Irs2_-null mice and RIPCreIrs2KO mice, insulin secretion from isolated islets has been reported to be enhanced [4, 9]. While the basis for the discordance in these observations is unclear, they potentially suggest that IRS2 signalling has a negative effect upon insulin synthesis and secretion or that development of islets under conditions of insulin resistance caused by Irs2 deficiency in other tissues programmes the islets to hypersecrete insulin. However, we found that GSIS in PIrs2KO mice is reduced both in vivo and in vitro, suggesting that IRS2 pathways are required for either insulin synthesis or secretion. These findings are consistent with the reported role of INSR, IGF1R and IRS1 in these processes and with a study demonstrating that IRS2/phosphatidylinositol 3-kinase/p70S6 kinase signalling regulates insulin gene transcription [23]. The combined effect of reduced beta cell mass and impaired insulin secretion resulted in impaired glucose tolerance and fed hyperglycaemia in PIrs2KO mice. However, these animals displayed normal fasting blood glucose levels and never developed the progressive diabetes seen in Irs2 global-null mice. These findings demonstrate that the interplay between beta cell dysfunction and peripheral insulin resistance is required for the development of diabetes in the _Irs2_-null mouse model.
Insulin signalling has been implicated in pancreatic alpha cell function but the role of this pathway has not been directly addressed genetically in mice. For example, insulin inhibits GCG secretion from mouse clonal alpha cell lines and primary islets in vitro [24]. RNA interference-mediated knockdown of Insr expression in the same cell types impairs GCG secretion in response to reduced glucose levels [25]. Therefore disruption of insulin signalling in alpha cells might be expected to lead to loss of the repression of GCG secretion by insulin or a failure to increase GCG release under conditions of hypoglycaemia. Here we demonstrate a novel key role for IRS2 in the maintenance of alpha cell mass, which in turn is reflected in the reduced pancreatic GCG peptide and mRNA content seen in PIrs2KO mice. The reduced GCG levels in our model may also underlie the mild impairment in the recovery in glucose levels during insulin tolerance testing in PIrs2KO mice and the absence of hyperglucagonaemia may also contribute to the lack of progressive diabetes in these animals. We also demonstrate lower SST levels in the islets of PIrs2KO mice suggesting reduced numbers of delta cells in these animals. Our findings that both beta cell and alpha cell mass are reduced indicate that IRS2 signalling may be important in a common endocrine precursor cell type or for maintaining proliferation in mature islet endocrine cells.
Beta cell deletion of Insr, Igf1r and Irs1 impairs glucose-stimulated insulin secretion. Defects in glucose-stimulated calcium mobilisation are thought to be a component of this abnormality. For example, Insr-, Igf1r- and _Irs1_-deficient islets display reduced increases in intracellular calcium flux, which, in the case of _Irs1_-null islets, are thought to be in part due to decreased expression of sarco(endo)plasmic reticulum Ca2+-ATPase expression [7, 26, 27]. PIrs2KO beta cells also showed impaired calcium mobilisation in response to glucose, suggesting that IRS2 signalling is also a component of this mechanism.
Analysis of gene expression patterns in PIrs2KO islets revealed that Irs1 mRNA levels were unaltered, demonstrating there was no compensatory upregulation of this gene, which contrasts with the upregulation of Irs2 reported in _Irs1_-null islets [28]. Reduced expression of Pdx1 has been reported in Irs2 global-null and RIPCreIrs2KO mice and upregulation of Pdx1 in the beta cell rescues the beta cell failure in Irs2 global-null mice [10, 29]. These findings, together with those demonstrating that Pdx1 haploinsufficiency blunts beta cell compensation in other models of insulin resistance [30], have led to the suggestion that INSR and IRS2 signalling is required for the normal expression and function of PDX1. However, we found normal expression of Pdx1 in islets and our findings do not support this conclusion. Indeed others have also reported that Pdx1 expression is normal in _Irs2_-null beta cells and that differences in expression may be mouse strain dependent [31]. In contrast, we found reduced Slc2a2 expression with concomitant reduction in protein production in PIrs2KO islets and this may further impair beta cell function. While the mRNA expression of two other transcription factors which are critical for beta cell function, Foxo1 and Nkx6-1, was attenuated, the reductions in the production of these proteins was modest. However, it is possible that such small reductions in a number of key beta cell genes also contribute to the beta cell phenotype in PIrs2KO mice.
Studies with our colony of RIPCre (B6.Cg-tg(Ins2-cre)25Mgn/J) transgenic mice failed to detect glucose intolerance in this strain in either sex up to 24 weeks of age, in contrast to a recent report [12]. While we originally obtained RIPCre mice from the Jackson Laboratory, these animals were intercrossed for several generations with either 129Sv/C57Bl/6 or 129Sv/C57Bl/6/BALB/c hybrids used to generate floxed alleles and these latter strains were not obtained from the same source. These findings taken together with the normal glucose homeostasis observed in the Pdx1-cre mice in our studies suggest that Cre recombinase expression in beta cells does not impair their function. Recently it has been demonstrated that C57Bl/6J mice descended from the colony established at the Jackson Laboratory have a spontaneous in-frame five-exon deletion in the nicotinamide nucleotide transhydrogenase gene [32]. This is associated with glucose intolerance and reduced insulin secretion, which may contribute to the phenotypes reported in some studies [32]. These findings further emphasise the influence of genetic background on metabolic phenotypes when complex gene targeting strategies are employed.
In summary, through the generation of PIrs2KO mice, we have demonstrated a key role for IRS2 signalling events in the regulation of beta cell function without the confounding factors of hypothalamic dysfunction and insulin resistance. We also reveal a more general role for IRS2 signalling in the regulation of other pancreatic cells types such as alpha cells.
References
- Saltiel AR (2001) New perspectives into the molecular pathogenesis and treatment of type 2 diabetes. Cell 104:517–529
Article PubMed CAS Google Scholar - Kulkarni RN (2005) New insights into the roles of insulin/IGF-I in the development and maintenance of beta-cell mass. Rev Endocr Metab Disord 6:199–210
Article PubMed CAS Google Scholar - Withers DJ, Gutierrez JS, Towery H et al (1998) Disruption of IRS-2 causes type 2 diabetes in mice. Nature 391:900–904
Article PubMed CAS Google Scholar - Kubota N, Tobe K, Terauchi Y et al (2000) Disruption of insulin receptor substrate 2 causes type 2 diabetes because of liver insulin resistance and lack of compensatory beta-cell hyperplasia. Diabetes 49:1880–1889
Article PubMed CAS Google Scholar - Kulkarni RN, Bruning JC, Winnay JN, Postic C, Magnuson MA, Kahn CR (1999) Tissue-specific knockout of the insulin receptor in pancreatic beta cells creates an insulin secretory defect similar to that in type 2 diabetes. Cell 96:329–339
Article PubMed CAS Google Scholar - Kulkarni RN, Holzenberger M, Shih DQ et al (2002) beta-cell-specific deletion of the Igf1 receptor leads to hyperinsulinemia and glucose intolerance but does not alter beta-cell mass. Nat Genet 31:111–115
PubMed CAS Google Scholar - Ueki K, Okada T, Hu J et al (2006) Total insulin and IGF-I resistance in pancreatic beta cells causes overt diabetes. Nat Genet 38:583–588
Article PubMed CAS Google Scholar - Choudhury AI, Heffron H, Smith MA et al (2005) The role of insulin receptor substrate 2 in hypothalamic and beta cell function. J Clin Invest 115:940–950
Article PubMed CAS Google Scholar - Kubota N, Terauchi Y, Tobe K et al (2004) Insulin receptor substrate 2 plays a crucial role in beta cells and the hypothalamus. J Clin Invest 114:917–927
Article PubMed CAS Google Scholar - Lin X, Taguchi A, Park S et al (2004) Dysregulation of insulin receptor substrate 2 in beta cells and brain causes obesity and diabetes. J Clin Invest 114:908–916
Article PubMed CAS Google Scholar - Postic C, Shiota M, Niswender KD et al (1999) Dual roles for glucokinase in glucose homeostasis as determined by liver and pancreatic beta cell-specific gene knock-outs using Cre recombinase. J Biol Chem 274:305–315
Article PubMed CAS Google Scholar - Lee JY, Ristow M, Lin X, White MF, Magnuson MA, Hennighausen L (2006) RIP-Cre revisited, evidence for impairments of pancreatic beta-cell function. J Biol Chem 281:2649–2653
Article PubMed CAS Google Scholar - Herrera PL (2000) Adult insulin- and glucagon-producing cells differentiate from two independent cell lineages. Development 127:2317–2322
PubMed CAS Google Scholar - Simmgen M, Knauf C, Lopez M et al (2006) Liver-specific deletion of insulin receptor substrate 2 does not impair hepatic glucose and lipid metabolism in mice. Diabetologia 49:552–561
Article PubMed CAS Google Scholar - Gerdes J, Li L, Schlueter C et al (1991) Immunobiochemical and molecular biologic characterization of the cell proliferation-associated nuclear antigen that is defined by monoclonal antibody Ki-67. Am J Pathol 138:867–873
PubMed CAS Google Scholar - Ristow M, Mulder H, Pomplun D et al (2003) Frataxin deficiency in pancreatic islets causes diabetes due to loss of beta cell mass. J Clin Invest 112:527–534
Article PubMed CAS Google Scholar - Persaud SJ, Roderigo-Milne HM, Squires PE et al (2002) A key role for beta-cell cytosolic phospholipase A(2) in the maintenance of insulin stores but not in the initiation of insulin secretion. Diabetes 51:98–104
Article PubMed CAS Google Scholar - Shiroi A, Yoshikawa M, Yokota H et al (2002) Identification of insulin-producing cells derived from embryonic stem cells by zinc-chelating dithizone. Stem Cells 20:284–292
Article PubMed CAS Google Scholar - Burks DJ, de Mora JF, Schubert M et al (2000) IRS-2 pathways integrate female reproduction and energy homeostasis. Nature 407:377–382
Article PubMed CAS Google Scholar - Mauvais-Jarvis F, Virkamaki A, Michael MD et al (2000) A model to explore the interaction between muscle insulin resistance and beta-cell dysfunction in the development of type 2 diabetes. Diabetes 49:2126–2134
Article PubMed CAS Google Scholar - Otani K, Kulkarni RN, Baldwin AC et al (2004) Reduced beta-cell mass and altered glucose sensing impair insulin-secretory function in betaIRKO mice. Am J Physiol Endocrinol Metab 286:E41–E49
Article PubMed CAS Google Scholar - Kulkarni RN, Winnay JN, Daniels M et al (1999) Altered function of insulin receptor substrate-1-deficient mouse islets and cultured beta-cell lines. J Clin Invest 104:R69–R75
Article PubMed CAS Google Scholar - Leibiger IB, Leibiger B, Moede T, Berggren PO (1998) Exocytosis of insulin promotes insulin gene transcription via the insulin receptor/PI-3 kinase/p70 s6 kinase and CaM kinase pathways. Mol Cell 1:933–938
Article PubMed CAS Google Scholar - Ravier MA, Rutter GA (2005) Glucose or insulin, but not zinc ions, inhibit glucagon secretion from mouse pancreatic alpha-cells. Diabetes 54:1789–1797
Article PubMed CAS Google Scholar - Diao J, Asghar Z, Chan CB, Wheeler MB (2005) Glucose-regulated glucagon secretion requires insulin receptor expression in pancreatic alpha-cells. J Biol Chem 280:33487–33496
Article PubMed CAS Google Scholar - Borge PD Jr, Wolf BA (2003) Insulin receptor substrate 1 regulation of sarco-endoplasmic reticulum calcium ATPase 3 in insulin-secreting beta-cells. J Biol Chem 278:11359–11368
Article PubMed CAS Google Scholar - Kulkarni RN, Roper MG, Dahlgren G et al (2004) Islet secretory defect in insulin receptor substrate 1 null mice is linked with reduced calcium signaling and expression of sarco(endo)plasmic reticulum Ca2+-ATPase (SERCA)-2b and -3. Diabetes 53:1517–1525
Article PubMed CAS Google Scholar - Hennige AM, Ozcan U, Okada T et al (2005) Alterations in growth and apoptosis of insulin receptor substrate-1-deficient beta-cells. Am J Physiol Endocrinol Metab 289:E337–E346
Article PubMed CAS Google Scholar - Kushner JA, Ye J, Schubert M et al (2002) Pdx1 restores beta cell function in Irs2 knockout mice. J Clin Invest 109:1193–1201
Article PubMed CAS Google Scholar - Kulkarni RN, Jhala US, Winnay JN, Krajewski S, Montminy M, Kahn CR (2004) PDX-1 haploinsufficiency limits the compensatory islet hyperplasia that occurs in response to insulin resistance. J Clin Invest 114:828–836
Article PubMed CAS Google Scholar - Suzuki R, Tobe K, Terauchi Y et al (2003) Pdx1 expression in Irs2-deficient mouse beta-cells is regulated in a strain-dependent manner. J Biol Chem 278:43691–43698
Article PubMed CAS Google Scholar - Freeman HC, Hugill A, Dear NT, Ashcroft FM, Cox RD (2006) Deletion of nicotinamide nucleotide transhydrogenase: a new quantitative trait locus accounting for glucose intolerance in C57BL/6J mice. Diabetes 55:2153–2156
Article PubMed CAS Google Scholar


