Protein kinase C α and ε phosphorylation of troponin and myosin binding protein C reduce Ca2+ sensitivity in human myocardium (original) (raw)
Abstract
Previous studies indicated that the increase in protein kinase C (PKC)-mediated myofilament protein phosphorylation observed in failing myocardium might be detrimental for contractile function. This study was designed to reveal and compare the effects of PKCα- and PKCε-mediated phosphorylation on myofilament function in human myocardium. Isometric force was measured at different [Ca2+] in single permeabilized cardiomyocytes from failing human left ventricular tissue. Activated PKCα and PKCε equally reduced Ca2+ sensitivity in failing cardiomyocytes (ΔpCa50 = 0.08 ± 0.01). Both PKC isoforms increased phosphorylation of troponin I- (cTnI) and myosin binding protein C (cMyBP-C) in failing cardiomyocytes. Subsequent incubation of failing cardiomyocytes with the catalytic subunit of protein kinase A (PKA) resulted in a further reduction in Ca2+ sensitivity, indicating that the effects of both PKC isoforms were not caused by cross-phosphorylation of PKA sites. Both isozymes showed no effects on maximal force and only PKCα resulted in a modest significant reduction in passive force. Effects of PKCα were only minor in donor cardiomyocytes, presumably because of already saturated cTnI and cMyBP-C phosphorylation levels. Donor tissue could therefore be used as a tool to reveal the functional effects of troponin T (cTnT) phosphorylation by PKCα. Massive dephosphorylation of cTnT with alkaline phosphatase increased Ca2+ sensitivity. Subsequently, PKCα treatment of donor cardiomyocytes reduced Ca2+ sensitivity (ΔpCa50 = 0.08 ± 0.02) and solely increased phosphorylation of cTnT, but did not affect maximal and passive force. PKCα- and PKCε-mediated phosphorylation of cMyBP-C and cTnI as well as cTnT decrease myofilament Ca2+ sensitivity and may thereby reduce contractility and enhance relaxation of human myocardium.
Similar content being viewed by others
Introduction
The protein kinase C (PKC) family consists of a number of different isozymes with different substrate specificities [16]. In the failing human heart PKC activity and the expression of the Ca2+ dependent isoform PKCα are increased [6]. PKCα has been shown to play an important role in the development of cardiac hypertrophy and heart failure [7, 12, 13]. PKCα directly phosphorylates regulatory myofilament proteins such as cardiac troponin I (cTnI) and cardiac troponin T (cTnT) [17]. PKCα also phosphorylates protein phosphatase inhibitor 1, which alters the activity of protein phosphatase 1 [7, 31]. PKCε is another (Ca2+ independent) PKC isoform, which translocates upon activation to the myofilaments (and the sarcolemma) [10, 15, 16]. Several myofilament regulatory proteins [myosin binding protein C (cMyBP-C), cTnT, cTnI] serve as targets for PKCε [24, 40]. Moreover, transgenic mice overexpressing constitutively active PKCε slowly develop dilated cardiomyopathy with failure [11].
Studies in rodent myocardium indicated that cTnT and cTnI phosphorylation influence Ca2+ sensitivity and were involved in the PKC-mediated depression of the maximal force generating capacity [8, 18, 32, 33]. Using an in vitro motility assay, an association was observed between the increased PKC expression in failing human hearts and a reduction of the force exerted on thin filaments [29]. Moreover, a recent study using two different animal models of congestive heart failure, in which PKCα expression and activation was considerably increased, provided evidence that augmented PKCα-induced myofilament protein phosphorylation contributes to myofilament dysfunction by a reduction of maximum force and of Ca2+ sensitivity [2].
The expression of the different PKC isoforms, with different substrate specificity, varies between rodents and humans and with different disease states [1, 19]. This may affect the basal phosphorylation status of the myocardium and thus influence the effects of the kinases on Ca2+ sensitivity and force development per se. Specific information on the impact of the different PKC isoforms on contractile function in human myocardium is lacking. Therefore, we investigated the impact of PKCα and PKCε in human tissue from donor and end-stage failing hearts obtained during transplant surgery.
Materials and methods
Human ventricular tissue
Left ventricular (LV) transmural tissue samples were obtained during heart transplantation surgery from ten patients with end-stage dilated cardiomyopathy (NYHA IV) and four non-failing donor hearts (Table 1). The tissue was collected in cardioplegic solution and stored in liquid nitrogen. Samples were obtained after informed consent and with approval of the local Ethical Committee (St Vincents’ Hospital Human Research Ethics Committee: File number: H03/118; Title: Molecular Analysis of Human heart Failure). The investigation conforms with the principles outlined in the Declaration of Helsinki (Cardiovascular Research 1997;35:2–4).
Table 1 Characteristics from donors and patients
Force measurements
Cardiomyocytes were mechanically isolated, Triton X-100 permeabilized and mounted in the experimental set-up at a sarcomere length of 2.2 μm. Force measurements and maximal rate of force redevelopment measurements were performed as described previously [28, 35–37].
Briefly, a single cardiomyocyte was mounted between a force transducer and piezoelectric motor. After transferring the cardiomyocyte from relaxing solution (5.89 mM Na2ATP, 6.48 mM MgCl2, 40.76 mM propionic acid (Kprop), 100 mM Bis-2-aminoethanesulfonic acid (BES), 7.0 mM ethylene glycol tetra acetic acid (EGTA), 14.5 mM phosphocreatine disodium salt (CrP), pH 7.10 at 15°C, pCa 9) to activating solution (5.97 mM Na2ATP, 6.28 mM MgCl2, 40.64 mM Kprop, 100 mM BES, 7.0 mM CaEGTA, 14.5 mM CrP, pH 7.10 at 15°C, pCa 4.5), isometric force was measured. After reaching steady force, the cardiomyocyte was 20% reduced in length within 2 ms and restretched after 30 ms (slack test). During this slack test, force first dropped to zero and after the restretch quickly redeveloped to the original steady state level. A single exponential was fitted to estimate the rate constant of force redevelopment at maximal activation (K tr-max). Calcium sensitivity (pCa50) was determined by measuring force in activating solutions with submaximal [Ca2+] (pCa values ranged from 5.0 to 6.0) obtained by appropriate mixing of the activating and relaxing solutions. The initial control force at maximal [Ca2+] (i.e., pCa 4.5) was used to calculate the maximal force per cross-sectional area. The force values at submaximal [Ca2+] were normalized to the interpolated control values [38].
After the initial force-pCa series, the myocyte was incubated for 60 min at 20°C in a Ca2+-containing solution (pCa 5.9) containing 6 mM dithiothreitol (DTT), 1 μM PMA (phorbol 12-myristate 13-acetate; Sigma), 50 nM calyculin A (calA, Sigma) without kinase (time control), with 10 μg/mL human recombinant PKCα (Sigma P1782; batch 93K0330) or 10 μg/mL human recombinant PKCε (Sigma P1164; batch 060K1890). CalA was added to the incubation buffer to prevent protein dephosphorylation during incubation. The concentrations of the active PKC isoforms were saturating as no further effect on cardiomyocyte function were seen when the concentration was doubled. A separate group of failing myocytes was incubated for 40 min at 20°C in relaxing solution (see above) containing 6 mM DTT and 100 U/mL of the catalytic subunit of protein kinase A (PKA, Sigma P2645; batch 35H9522). After the incubation the force-pCa series was repeated. A third force-pCa series was performed to study sequential effects, i.e., PKC isoforms after PKA or visa versa.
The effect of PKCα was also investigated upon pretreatment of failing and donor cardiomyocytes with alkaline phosphatase (AP, calf intestinal, New England Biolabs; 2,000 U/mL) in relaxing solution (pCa 9) containing 6 mM DTT and 50 μL/mL protease inhibitor cocktail (PIC, Sigma, P8340) for 60 min at 20°C. All force measurements were performed at 15°C.
Protein analysis
Endogenous protein phosphorylation
To preserve the endogenous phosphorylation status, frozen tissue samples (~1 mg dry weight) were homogenized in liquid nitrogen and resuspended in 1 mL cold (−20°C) 10% trichloroacetic acid solution (TCA; dissolved in acetone containing 0.1% (w/v) DTT) [27]. Tissue homogenates were kept for 1 h at −80°C and slowly heated to room temperature by stepwise increments in temperature as follows: 20 min at −20°C, 20 min at 4°C and 20 min at room temperature (20 ± 2°C). The homogenates were thoroughly mixed on a vortex between all steps. Thereafter, the tissue homogenates were centrifuged at 12,000_g_ for 15 min and tissue pellets were washed with 1 mL of 0.2% (w/v) DTT-acetone solution and shaken for 5 min at room temperature. Centrifugation, washing and shaking was repeated three times. Thereafter tissue pellets were freeze-dried and homogenized in 1D-sample buffer containing 15% glycerol, 62.5 mM Tris (pH 6.8), 1% (w/v) SDS and 2% (w/v) DTT (final concentration 2.5 μg dry weight/μL). To determine basal phosphorylation status of myofilament proteins, myocardial samples (TCA treated 20 μg/lane) were separated on gradient gels (Criterion Tris–HCl 4–15% gel, BioRad) and stained with Pro-Q diamond phosphoprotein gel stain (Pro-Q; Molecular Probes) in conjunction with SYPRO Ruby staining (Molecular Probes) of the gels [43]. The phosphorylation signals for myofilament proteins were normalized to the intensities of the SYPRO Ruby-stained myosin binding protein C (cMyBP-C) bands. All signals were quantified using the luminescent image analyzer LAS-3000 (Fuji Science Imaging Systems) and Aida image analyzer software (Isotopenmeβgeräte GmbH, Staubenhardt, Germany).
Alterations in myofilament protein phosphorylation
To investigate the effect of the PKC isoforms as well as of PKA and AP on myofilament protein phosphorylation 600 μg (dry weight) of tissue was treated in with Triton X-100 (0.5%) in relaxing solution (pCa 9) containing PIC (5 μL/mL), phosphatase inhibitor cocktail (PhIC2, Sigma, P5726, 5 μL/mL) and calA (50 nM) for 5 min at room temperature, washed twice with relaxing solution without Triton X-100 and subsequently incubated for 60 min (or 40 min for PKA) at 20°C in 100 μL of (1) relaxing solution containing PIC (50 μL/mL), PhIC2 (50 μL/mL), calA (50 nM) and DTT (6 mM)(=control incubation); (2) activating solution (pCa 5.9) containing PIC (50 μL/mL), PhIC2 (50 μL/mL), calA (50 nM), DTT (6 mM), PMA (1 μM) and PKCα (10 μg/mL) or (3) PKCε (10 μg/mL); (4) relaxing solution containing PIC (50 μL/mL), PhIC2 (50 μL/mL), calA (50 nM), DTT (6 mML) and PKA (100 U/mL); (5) relaxing solution containing PIC (50 μL/mL), DTT (6 mM) and AP (2,000 U/mL). Part of the tissue treated with AP was washed and subsequently incubated with PKCα (see incubation no. 2). Subsequently, tissue was treated with TCA and analyzed using ProQ-stained gradient gels as described above.
To investigate the effect of PKCα phosphorylation of titin, tissue samples with a final concentration of ~10 μg/μL dry weight were homogenized in 100-150 μL sample buffer consisting of 0.55 M Tris HCL, 0.55 M EDTA, 10% glycerol, 1% β-mercaptoethanol, 20% (w/v) SDS, 8 μL/mL leupeptin (Peptin-institute, Japan), 10 μL/mL PhIC1 (Sigma, P2850) and PhIC2, pH6.8. Myocardial samples (~100 μg/lane) were separated on agarose strengthened 2% sodium dodecyl sulfate-polyacrylamide gels and stained with Pro-Q diamond phosphoprotein gel stain in conjunction with Sypro Ruby staining [5]. Staining and analysis as described above.
Data analysis
Force-pCa relations were fit to the Hill equation as described previously [37]. Values are given as mean ± SEM of n experiments. Cardiomyocyte force values for donor and failing samples were compared using an unpaired Student t test. Effects of incubations without or with PKCα, PKCε, PKA or AP were tested with paired Student t test. Repeated measures ANOVA followed by a Bonferroni post hoc test was used when studying the effects of sequential incubations with the PKC isoforms, PKA or AP. P < 0.05 was considered significant.
Results
PKCα and PKCε phosphorylation of cTnI and cMyBP-C decrease Ca2+ sensitivity in failing myocardium
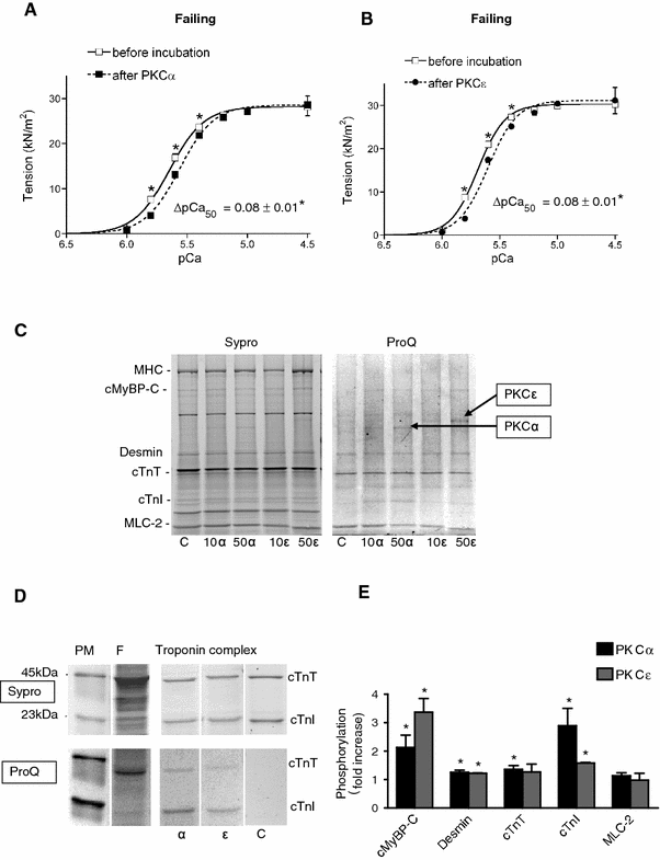
Direct incubation of the cardiomyocytes from failing hearts with saturating amounts of PKCα (n = 14 cardiomyocytes) and PKCε (n = 7 cardiomyocytes) resulted in a decrease in Ca2+ sensitivity (pCa50) (Fig. 1a, b). Both PKC isoforms had no effect on maximal force (F max). Passive force (F pas) was reduced after PKCα treatment, whereas PKCε had no significant effect on F pas (Table 2a). F max, F pas and pCa50 did not change in the absence of kinases (time control; n = 6 failing cardiomyocytes), while the steepness of the force-pCa relationship (nH) slightly decreased (Table 2a).
Fig. 1
Effect of PKCα end ε phosphorylation of myofilament protein on Ca2+ sensitivity in failing myocardium. Ca2+ sensitivity of force was significantly decreased in failing cardiomyocytes after incubation with both PKCα (n = 14) (a) and PKCε (n = 7) (b). The shifts in the mid-points of the curves (ΔpCa50) were very similar. Maximum force at saturating Ca2+ concentration was not affected. c Sypro and ProQ stained 1D gels of failing tissue samples incubated without kinases (C) d Effect of incubation of PKCα and PKCε on phosphorylation of recombinant troponin complex in comparison to control incubation (C) and basal endogenous phosphorylation of cTnT and cTnI in a failing (F) sample. Upper panel Sypro staining. Lower panel ProQ staining. MHC myosin heavy chain, PM peppermintStick phosphoprotein marker (Molecular Probes). e Phosphorylation of myofilament proteins was expressed relative to the Sypro Ruby-stained cMyBP-C bands to correct for differences in protein loading. PKCα (n = 5) and PKCε (n = 2) both significantly increased phosphorylation of endogenous myosin binding protein C (cMyBP-C) and troponin I (cTnI), while effects on desmin and troponin T (cTnT) were only small. *P < 0.05, PKC treatment versus control incubation in paired t test
Table 2 Overview of the force measurements with PKCα, PKCε and PKA incubations (a) and AP and PKCα incubations (b)
Figure 1c shows a phosphoprotein (ProQ) stained 1D gel of failing tissue samples treated with PKCα and PKCε, at concentrations of 10 and 50 μg/mL. The phosphorylated active forms of PKCα and PKCε became apparent in the incubations with 50 μg/mL kinase. Gels were subsequently stained with SYPRO Ruby to correct for differences in protein loading. The phosphorylation levels with 50 μg/mL kinase were similar to the incubations with 10 μg/mL kinase, indicating that the standard concentrations of 10 μg/mL kinase yielded the maximum obtainable phosphorylation level. To further investigate if PKCα and PKCε are able to phosphorylate cTn, recombinant human troponin complex [43] was incubated with both isoforms. The results on the recombinant, non-phosphorylated troponin complex clearly indicate that PKCα and PKCε both phosphorylate cTnT and cTnI and that the efficacy of PKCε was less than that of PKCα (Fig. 1d).
Figure 1e shows that PKCα (n = 5) and PKCε (n = 2) caused pronounced (2- to 3-fold) increases in cTnI and cMyBP-C phosphorylation in failing myocardium (relative to the control incubation without kinase which was set to 1). The relative increase in cMyBP-C phosphorylation by PKCε (3.4 ± 0.5) was somewhat higher to that observed with PKCα (2.1 ± 0.4), while phosphorylation of cTnI with PKCε (1.6 ± 0.1) was lower compared with PKCα (2.9 ± 0.6). A minor increase in desmin phosphorylation was observed with both isoforms, while only PKCα slightly increased cTnT phosphorylation. No effects were observed on phosphorylation of myosin light chain 2 (MLC-2). As PKCα lowered passive force, the effect of PKCα incubation on the phosphorylation of cardiac titin was analyzed in failing (n = 5) and donor (n = 6) tissue. Incubation with PKCα did not result in a significant change in titin phosphorylation in both donor and failing tissue (Fig. 2a, b).
Fig. 2
Effect of PKCα incubation on the phosphorylation of titin in failing (n = 5) and donor (n = 6) tissue. Sypro and ProQ stained agarose strengthened 5% sodium dodecyl sulfate-polyacrylamide gels of donor and failing tissue samples incubated with and without PKCα. Phosphorylation of myofilament proteins was expressed relative to the Sypro Ruby-stained titin bands to correct for differences in protein loading. Incubation with PKCα did not result in a significant increase of titin phosphorylation both in donor and failing tissue (a, b). Kinase versus control incubation in paired t test
To address the origin of the shift in Ca2+ sensitivity in failing hearts, cells were treated with PKA after incubation with PKCα and ε. This resulted in a further reduction in Ca2+ sensitivity (Fig. 3a, b), without any significant effect on F max and F pas (Table 2a). Reversal of the PKA and PKCα/ε sequences yielded similar reductions in Ca2+ sensitivity for PKA and PKCα and ε, indicating that the effects of PKCα and ε on Ca2+ sensitivity were independent of that of PKA (Fig. 3c, d; Table 2a).
Fig. 3
PKCα and ε do not cross-phosphorylate the PKA sites (Ser23/24). After the first force-pCa series (control, before incubation) myocytes from failing hearts were incubated with PKCα or PKCε and a second force-pCa series was measured. Thereafter the myocytes were incubated with PKA, which saturates the PKA sites on cTnI and the third force-pCa series was measured (a, b). PKCα-PKA, n = 9; PKCε-PKA, n = 7. PKCα and PKCε caused a reduction in Ca2+ sensitivity and subsequent incubation with PKA results in a further reduction of Ca2+ sensitivity. Reversal of the order of application of the PKC isoforms and PKA (c, d) resulted in similar reductions in pCa50. PKA–PKCα, n = 8; PKA–PKCε, n = 6. # P < 0.05, in repeated measures ANOVA. *P < 0.05, before versus after kinase treatment in Bonferroni post hoc test
On average, K tr-max [tension redevelopment rate (s−1) at maximal Ca2+ concentration] was significantly increased after PKCα, PKCε and PKA incubation in failing cardiomyocytes (Table 2a). However, it must be noted that the change in K tr-max in failing cells upon kinase treatments did not significantly differ from the increase observed in the (time) control incubations (Table 2a). These results suggest that the kinases and phosphatase used have little, if any, effect on the kinetics of force redevelopment at saturating calcium concentration.
PKCα decreases Ca2+ sensitivity via cTnT phosphorylation
As observed in a previous study [14, 36], analysis of baseline endogenous myofilament protein phosphorylation revealed significantly higher cMyBP-C and cTnI phosphorylation in donor samples in comparison to failing samples, while no significant differences in phosphorylation were observed for desmin, cTnT and MLC-2 (Fig. 4a). F max and F pas did not significantly differ between failing (n = 56; F max 31.7 ± 1.5 kN/m2 and F pas 1.6 ± 0.1 kN/m2) and donor (n = 20; F max 33.8 ± 3.0 kN/m2 and F pas 1.8 ± 0.2 kN/m2) cardiomyocytes, while Ca2+ sensitivity of the myofilaments was significantly higher in failing (5.66 ± 0.01; n = 54) compared to donor (5.50 ± 0.01; n = 20) myocardium. In addition the steepness of the pCa-force relationship (nH) was slightly lower in failing (3.48 ± 0.09; n = 54) compared to donor (3.85 ± 0.19; n = 20) cells (P < 0.05). K tr-max was slightly, though not significantly, higher in failing (0.84 ± 0.02 s−1; n = 56) than in donor (0.77 ± 0.03 s−1; n = 20) cells. Previous analysis using two-dimensional gel electrophoresis revealed that endogenous cTnT phosphorylation is high (~63%), both in donor and failing myocardium [36]. To uncover functional effects of PKCα-mediated cTnT phosphorylation in human tissue, PKCα incubations were repeated after pretreatment of failing and donor cardiomyocytes with AP. AP significantly reduced cTnT phosphorylation to 15% of its original level in donor and to 17% in failing myocardium without dephosphorylation of cTnI (Fig. 5a, b). AP treatment also significantly reduced phosphorylation of cMyBP-C (~30%) in donor myocardium, and of desmin (~30%) in failing tissue. Subsequent phosphorylation by PKCα of samples dephosphorylated by AP resulted in significant increases in cTnT phosphorylation in failing (170%) and in donor tissue (95%). In addition, PKCα significantly increased phosphorylation of cMyBP-C (~23%), desmin (~113%), cTnI (~160%) and MLC-2 (~80%) in failing tissue, while in AP pre-treated donor tissue, cTnT was the only protein phosphorylated by PKCα (Fig. 5c).
Fig. 4
Basal phosphorylation of donor versus failing tissue and the effect of PKCα phosphorylation on donor tissue. a Endogenous phosphorylation of myosin binding protein C (cMyBP-C) and troponin I (cTnI) was significantly lower in failing (n = 10) compared to non-failing donor (n = 4) samples. *P < 0.05, donor versus failing in unpaired t test. b PKCα treatment did not alter force characteristics of non-failing donor cardiomyocytes. c Average data using 10 μg/mL of PKCα in samples from donor (n = 4) hearts. In donor tissue the only significant effect was a small (9 ± 3%) increase in cMyBP-C phosphorylation. *P < 0.05, kinase versus control incubation in paired t test
Fig. 5
Effect of alkaline phosphatase (AP) treatment and the subsequent effect of PKCα on myofilament protein phosphorylation in donor and failing myocardium. a 1D gradient gel stained with ProQ diamond from donor and failing myocardium incubated without kinase or phosphatase (C), with PKCα, with AP and with AP followed by PKCα (AP + PKCα). MM molecular weight marker, PM PeppermintStick Phosphoprotein marker (Molecular Probes). b Changes in phosphorylation of cTnT by AP relative to time control without phosphatase in failing (n = 5) and donor (n = 6) myocardium. c Changes in phosphorylation by PKCα upon AP pretreatment relative to the values obtained after AP pretreatment (n = 4 in both groups). *P < 0.05, PKCα relative to control in paired t test
After the massive dephosphorylation of cTnT, the effects of PKCα on cardiomyocyte function were studied. AP treatment resulted in an increase in Ca2+ sensitivity, which was similar in failing and donor tissue (Fig. 6a, b; ΔpCa50 = 0.09). Subsequent treatment with PKCα resulted in a decline in Ca2+ sensitivity to a level (pCa50 after AP-PKCα: 5.60 ± 0.01 and 5.51 ± 0.02 in failing and donor, respectively) similar to that observed after PKCα treatment, without AP pretreatment (Table 2b). The steepness of the force-pCa relation decreased upon AP in failing and donor cells and remained low after PKCα (Table 2b). A similar decline in steepness of the Ca2+ sensitivity curve was observed in the time control experiments in the absence of kinase or phosphatase. AP treatment resulted in a small but significant increase in F max in failing cells (Fig. 6c). In donor cells (Fig. 6d) no effect on F max was observed. PKCα applied after AP treatment did not affect F max in both groups. AP also caused a significant increase in F pas in both failing and donor cells (Fig. 6e, f), but subsequent PKCα treatment failed to restore the original levels.
Fig. 6
The effects of PKCα after dephosphorylation of cTnT by alkaline phosphatase (AP) in failing (n = 5) and donor (n = 4) tissue. Ca2+ sensitivity of force was increased after AP treatment and was subsequently reduced after PKCα treatment to the levels observed without AP pretreatment (a, b). AP treatment resulted in a minor but significant increase in maximum force (F max) in failing tissue while in donor tissue no change was observed (c, d). Subsequent treatment with PKCα had no effect on F max. Passive force (F pas) (e, f) was increased after AP in failing and donor tissue and remained elevated after PKCα treatment. *P < 0.05, before versus after phosphatase/kinase treatment in Bonferroni post hoc test
Discussion
This study shows that PKC-mediated phosphorylation of cMyBP-C and cTnI as well as of cTnT cause a reduction of Ca2+ sensitivity of force development in human myocardium. No effects on maximal force generating capacity of the myofilaments were observed, neither upon direct PKC treatment nor following phosphatase pretreatment. On the basis of these data we propose that increased PKC activity in failing myocardium may depress systolic function of the heart as for the same intracellular Ca2+ concentration, the myofilament force generation and thereby developed pressure will be reduced. On the other hand, the reduced myofilament Ca2+ sensitivity may help myocardial relaxation as Ca2+ concentrations are increased in failing hearts [3, 9].
PKCα and PKCε phosphorylation of cTnI and cMyBP-C decrease Ca2+ sensitivity in failing myocardium
Direct incubation of the cardiomyocytes from failing hearts with saturating amounts of active PKCα and PKCε resulted in a decrease in Ca2+ sensitivity (Fig. 1). PKCα and PKCε incubations of failing tissue resulted in increased phosphorylation of cMyBP-C and cTnI. PKCα incubation resulted in higher phosphorylation of cTnI and PKCε in higher phosphorylation levels of cMyBP-C, indicating isozyme specific substrate affinity. Although phosphorylation effects were diverse, the functional consequences of both PKC isoforms were quite similar.
It has previously been determined that cMyBP-C has PKC-phosphorylatable residues [24, 40]. However, so far no data has been published (to our knowledge) that directly link cMyBP-C phosphorylation with alterations in Ca2+ sensitivity. Our data suggest involvement of PKC-mediated cMyBP-C phosphorylation in the reduced Ca2+ sensitivity observed in failing tissue.
Kobayashi et al. [20] indicated that PKCε was able to phosphorylate PKA sites on mouse cTnI. Our previous study also showed that the active catalytic domain of PKC caused cross-phosphorylation of the PKA sites (Ser23/24) [35]. We addressed this issue for PKCα- and PKCε-mediated phosphorylation by performing experiments where incubations of PKCα or PKCε were followed by PKA as well as by incubations in the reverse order. The results showed that the shifts in Ca2+ sensitivity in failing myocardium did not depend on the sequence of application of PKA and PKCα/ε. This indicates that the effects of the PKC isoforms and PKA were independent and that the PKCα/ε-mediated effects were not caused by cross-phosphorylation of the PKA sites under our conditions. Kobayashi et al. [20] used the recombinant mouse cTnI and an excess of PKCε, therefore it is possible that the cross-phosphorylation they observed does not occur under more physiological conditions or that it is more pronounced in mice than in human cTn.
PKCα decreases Ca2+ sensitivity via cTnT phosphorylation
Direct incubation of donor cells with PKCα did not alter Ca2+ sensitivity (Fig. 4b), which is in line with minor effects of PKCα on protein phosphorylation of cMyBP-C, desmin, cTnI, cTnT and MLC2 (Fig. 4c). The absence of functional effects of PKCα is most likely explained by the relatively high baseline phosphorylation status of cMyBP-C, cTnI and cTnT in donor myocardium. Because endogenous cMyBP-C and cTnI phosphorylation levels in donor tissue were high (Fig. 4a) and no major effects of PKCα on Ca2+ sensitivity and protein phosphorylation were observed (Fig. 4b, c), the donor tissue was used as a tool to reveal functional effects of PKCα-mediated phosphorylation of cTnT.
AP treatment resulted in a massive decrease in cTnT phosphorylation in failing and donor myocardium. Subsequent treatment with PKCα solely increased phosphorylation of cTnT in donor myocardium, which made it possible to identify the role of cTnT upon phosphorylation by PKCα. Treatment with PKCα following AP treatment showed a significant reduction in Ca2+ sensitivity in both failing and donor tissue. These results indicate that AP is able to dephosphorylate sites on cTnT, which are subsequently targeted by PKCα and when phosphorylated reduce Ca2+ sensitivity.
Overall, our results are in agreement with previous animal studies [17, 24, 40] indicating that functionally relevant targets of PKCα- and PKCε-mediated Ca2+ desensitization of the myofilaments are located on cardiac troponin. Both cTnI and cTnT contain a number of different PKC-phosphorylatable sites. On the basis of biochemical in vitro studies Ser-42 and Ser-44 and Thr-143 on cTnI [30] and Thr-194, Ser-198, Thr-203 and Thr-284 on cTnT [17, 34] are considered the main sites (phosphorylated sites based on human sequence). It has been proposed that the relative balance of phosphorylation of the three PKC sites on cTnI is important for the regulation of its function [32]. Pseudophosphorylation of Ser-42/Ser-44 significantly reduced the myofilament response to calcium and phosphorylation of Thr-143 induced an increase in sensitivity to calcium [7, 39]. Among the four phosphorylation sites on cTnT, Thr-203 appeared to be the most important for modulation of cTn function in that it inhibited force as well as its Ca2+ sensitivity [33].
PKCα reduces passive force, but not maximal force
Rodent studies indicate that PKC-mediated phosphorylation results in a reduction of the maximum force generating capacity of the cardiomyocytes [8, 26, 32, 33]. A study using an in vitro motility assay suggested that this might also be the case in human tissue [2]. However, the present results did not show depression of force upon PKC treatment and indicate that caution should be exerted when extrapolating data obtained in rodent studies to force development in human cardiomyocytes. Cardiac cTnI and cTnT phosphorylation by PKC may occur at different sites in different species and may explain the absence of an effect of PKCα on F max in human cardiomyocytes. Only recently, using mass spectrometry Zabrouskov et al. [42] revealed a novel phosphorylation site (Ser-76 or Thr-77) in human cTnI, while no phosphorylation was observed at the sites mentioned above. A study in mice revealed that the PKCα-induced reduction in F max critically depended on cTnT phosphorylation at Thr-203 [33]. Future studies should be performed to reveal which sites are phosphorylated by PKC in human myocardium. Recently Molnár et al. [25] showed that PKCα contributes to the maintenance of contractile force in human cardiomyocytes, which is in line with our results that PKCα treatment does not negatively affect maximal force. AP treatment resulted in a small (~5%) but significant increase in F max. However, subsequent treatment with PKCα did not result in a reduction of force development. This suggests that AP is able to dephosphorylate at least to some extent one of the contractile proteins determining F max. However, in human tissue the impact is rather small and the link with PKCα is not evident.
PKCα treatment resulted in a small reduction of F pas both in donor and in failing cardiomyocytes, whereas PKCε had no significant effect but did show a similar trend (Table 2). AP treatment caused a significant increase in F pas in both failing and donor cells but subsequent PKCα treatment did not restore the original levels. These results suggest that the effects of PKCα-mediated phosphorylation and AP-induced dephosphorylation on stiffness are independent, and indicate that at least two distinct phosphorylation sites, possibly on titin [4, 22, 41], are involved in the modulation of passive stiffness of the cardiomyocytes. To address this issue, the effect of PKCα in titin phosphorylation after incubation with PKCα was investigated both in donor and failing tissue (Fig. 2). However, no significant effect was observed. This could imply that phosphorylation of titin is not solely responsible for the decrease in passive force observed after PKCα. However, since titin may contain numerous phosphorylation sites with one or few PKCα dependent sites, it might be that our method is not sensitive enough to resolve the minor relative changes in titin phosphorylation as appeared to be the case for protein kinase G by Krüger et al. [21].
As high F pas has been associated with high left ventricular end-diastolic pressure in patients with diastolic dysfunction [4], the reduction in passive stiffness by PKCα-mediated phosphorylation might improve diastolic filling of the heart.
Limitations and conclusions
In this study the effects of the kinases and phosphatases on the phosphorylation levels are represented relative to basal phosphorylation levels for each protein. Although the changes in protein phosphorylation levels were relatively small, the functional changes were significant and may be physiologically relevant.
Since the transition to end-stage heart failure is accompanied by an increase in PKCα activity [6] it is surprising that the effects of PKCα are observed only in end-stage failing hearts and become visible in donor hearts only after dephosphorylation by alkaline phosphatase. It should be noted, however, that the endogenous phosphorylation levels in the explanted myocardium studied not necessarily reflect the in vivo situation. The lower levels of cMyBP-C and cTnI phosphorylation observed in end-stage failing compared to donor myocardium may reflect desensitisation of the β-adrenergic pathway. Moreover, it has been suggested that high catecholamine levels at the time of tissue procurement underlies the relative high levels of cMyBP-C and cTnI phosphorylation levels in donor myocardium [23]. Future studies in biopsy samples taken under well-controlled hemodynamic conditions with parallel measurements of blood catecholamines should be performed to address this issue. Nevertheless, the data presented in this study clearly indicate that changes in expression and activation of PKCα and PKCε in response to pathophysiological stressors or increased hemodynamic demands during exercise translate into alterations in contractile function in human myocardium.
References
- Bayer AL, Heidkamp MC, Patel N, Porter M, Engman S, Samarel AM (2003) Alterations in protein kinase C isoenzyme expression and autophosphorylation during the progression of pressure overload-induced left ventricular hypertrophy. Mol Cell Biochem 242:145–152
Article CAS PubMed Google Scholar - Belin RJ, Sumandea MP, Allen EJ, Schoenfelt K, Wang H, Solaro JR, de Tombe PP (2007) Augmented Protein Kinase C-α-induced myofilament protein phosphorylation contributes to myofilament dysfunction in experimental congestive heart failure. Circ Res 101:195–204
Article CAS PubMed Google Scholar - Bøkenes J, Aronsen JM, Birkeland JA, Henriksen UL, Louch WE, Sjaastad I, Sejersted OM (2008) Slow contractions characterize failing rat hearts. Basic Res Cardiol 103:328–344
Article PubMed Google Scholar - Borbély A, van der Velden J, Bronzwaer JGF, Papp Z, Édes I, Stienen GJM, Paulus WJ (2005) Cardiomyocyte stiffness in diastolic heart failure. Circulation 111:774–781
Article PubMed Google Scholar - Borbély A, Falcao-Pires I, van Heerebeek L, Hamdani N, Édes I, Gavina C, Leite-Moreira AF, Bronzwaer JGF, Papp Z, van der Velden J, Stienen GJM, Paulus WJ (2009) Hypophosphorylation of the stiff N2B titin isoform raises cardiomyocyte resting tension in failing human myocardium. Circ Res 104:780–786
Article PubMed Google Scholar - Bowling N, Walsh RA, Song G, Estridge T, Sandusky GE, Fouts RL, Mintze K, Pickard T, Roden R, Bristow MR, Sabbah HN, Mizrahi JL, Gromo G, King GL, Vlahos CJ (1999) Increased protein kinase C activity and expression of Ca2+-sensitive isoforms in the failing human heart. Circulation 99:384–391
CAS PubMed Google Scholar - Braz JC, Gregory K, Pathak A, Zhao W, Sahin B, Klevitsky R, Kimball TF, Lorenz JN, Nairn AC, Liggett SB, Bodi I, Wang S, Schwartz A, Lakatta EG, DePaoli-Roach AA, Robbins J, Hewett TE, Bibb JA, Westfall MV, Kranias EG, Molkentin JD (2004) PKC-α regulates cardiac contractility and propensity toward heart failure. Nature 10:248–254
Article CAS Google Scholar - Burkart EM, Sumandea MP, Kobayashi T, Nili M, Martin AF, Homsher E, Solaro RJ (2003) Phosphorylation or glutamic acid substitution at protein kinase C sites on cardiac troponin I differentially depress myofilament tension and shortening velocity. J Biol Chem 278:11265–11272
Article CAS PubMed Google Scholar - Del Monte F, Johnson CM, Stepanek AC, Doye AA, Gwathmey JK (2002) Defects in calcium control. J Card Fail 8:421–431
Article Google Scholar - Dorn GWII, Souroujan MC, Liron T, Chen CH, Gray MO, Zhou HZ, Csukai M, Wu G, Lorenz JN, Mochly-Rosen D (1999) Sustained in vivo cardiac protection by a rationally designed peptide that causes ε protein kinase C translocation. Proc Natl Acad Sci USA 96:12798–12803
Article CAS PubMed Google Scholar - Goldsprink PH, Montgomery DE, Walker LA, Urboniene D, McKinney RD, Geenen DL, Solaro RJ, Buttrick PM (2004) Protein kinase C epsilon overexpression alters myofilament properties and composition during the progression of heart failure. Circ Res 95:424–432
Article Google Scholar - Hahn HS, Marreez Y, Odley A, Sterbling A, Yussman MG, Hilty KC, Bodi I, Liggett SB, Schwartz A, Dorn GW 2nd (2003) Protein kinase C alpha negatively regulates systolic and diastolic function in pathological hypertrophy. Circ Res 93:1111–1119
Article CAS PubMed Google Scholar - Hambleton M, Hahn H, Pleger ST, Kuhn MC, Klevitsky R, Carr AN, Kimball TF, Hewett TE, Dorn GW 2nd, Koch WJ, Molkentin JD (2006) Pharmacological- and gene therapy-based inhibition of protein kinase C alpha/beta enhances cardiac contractility and attenuates heart failure. Circulation 114:574–582
Article CAS PubMed Google Scholar - Hamdani N, Kooij V, van Dijk S, Merkus D, Paulus WJ, dos Remedios C, Duncker DJ, Stienen GJM, van der Velden J (2008) Sarcomeric dysfunction in heart failure. Cardiovasc Res 77:649–658
Article CAS PubMed Google Scholar - Huang XP, Pi Y, Lokuta AJ, Greaser ML, Walker JW (1997) Arachidonic acid stimulated protein kinase C-ε resdistribution in heart cells. J Cell Science 110:1625–1634
CAS PubMed Google Scholar - Huang XP, Walker JW (2003) Myofilament anchoring of protein kinase C-epsilon in cardiac myocytes. J Cell Science 117:1971–1978
Article Google Scholar - Jideama NM, Noland TA Jr, Raynor RL, Blobe GC, Fabbro D, Kazanietz MG, Blumberg PM, Hannun YA, Kuo JF (1996) Phosphorylation specificities of protein kinase C isozymes for bovine cardiac troponin I and troponin T and sites within these proteins and regulation of myofilament properties. J Biol Chem 271:23277–23283
Article CAS PubMed Google Scholar - Kobayashi T, Solaro RJ (2005) Calcium, thin filaments, and the integrative biology of cardiac contractility. Annu Rev Physiol 67:39–67
Article CAS PubMed Google Scholar - Johnsen DD, Kacimi R, Anderson BE, Thomas TA, Said S, Gerdes AM (2005) Protein kinase C isozymes in hypertension and hypertrophy: insight from SHHF rat hearts. Mol Cell Biochem 270:63–69
Article CAS PubMed Google Scholar - Kobayashi T, Yang X, Walker LA, Van Breemen RB, Solaro RJ (2005) A non-equilibrium isoelectric focusing method to determine states of phosphorylation of cardiac troponin I: identification of Ser-23 and Ser-24 as significant sites of phosphorylation by protein kinase C. J Mol Cell Cardiol 38:213–218
Article CAS PubMed Google Scholar - Krüger M, Kötter S, Grützner A, Lang P, Andresen C, Redfield MM, Butt E, dos Remedios C, Linke WA (2009) Protein kinase G modulates human myocardial passive stiffness by phosphorylation of the titin springs. Circ Res 104:87–94
Article PubMed Google Scholar - Linke WA (2008) Sense and stretchiability: the role of titin and titin-associated proteins in myocardial stress-sensing and mechanical dysfunction. Cardiovasc Res 77:637–648
CAS PubMed Google Scholar - Marston SB, de Tombe PP (2008) Troponin phosphorylation and myofilament Ca2+- sensitivity in heart failure: Increased or decreased? J Mol Cell Cardiol 45:603–607
Article CAS PubMed Google Scholar - Mohamed AS, Dignam JD, Schlender KK (1998) Cardiac myosin-binding protein C (MyBP-C): identification of protein kinase A and protein kinase C phosphorylation sites. Arch Biochem Biophys 358:313–319
Article CAS PubMed Google Scholar - Molnár A, Borbély A, Czuriga D, Ivetta SM, Szilágyi S, Hertelendi Z, Pásztor ET, Galajda Z, Szerafin T, Jaquet K, Papp Z, Édes I, Tóth A (2008) Protein kinase C contributes to the maintenance of contractile force in human ventricular cardiomyocytes. J Biol Chem 284:1031–1039
Article PubMed Google Scholar - Montgomery DE, Chandra M, Huang Q, Jin J, Solaro RJ (2001) Transgenic incorporation of skeletal TnT into cardiac myofilaments blunts PKC-mediated depression of force. Am J Physiol Heart Circ Physiol 280:H1011–H1018
CAS PubMed Google Scholar - Morano I, Arndt H, Gartner C, Reugg JC (1988) Skinned fibers of human atrium and ventricle: myosin isozymes and contractility. Circ Res 62:632–639
CAS PubMed Google Scholar - Narolska NA, Piroddi N, Belus A, Boontje NM, Scellini B, Deppermann S, Zaremba R, Musters RJ, dos Remedios C, Jaquet K, Foster DB, Murphy AM, van Eyk JE, Tesi C, Poggesi C, van der Velden J, Stienen GJ (2006) Impaired diastolic function after exchange of endogenous troponin I with C-terminal truncated troponin I in human cardiac muscle. Circ Res 99:1012–1020
Article CAS PubMed Google Scholar - Noguchi T, Hunlich M, Camp PC, Begin KJ, El-Zaru M, Patten R, Leavitt BJ, Ittleman FP, Alpert NR, LeWinter MM, VanBuren P (2004) Thin filament-based modulation of contractile performance in human heart failure. Circulation 110:982–987
Article PubMed Google Scholar - Noland TA, Raynor RL, Kuo JF (1989) Identification of sites phosphorylated in bovine cardiac troponin I and troponin T by protein kinase C and comparative substrate activity of synthetic peptides containing the phosphorylation sites. J Biol Chem 264:20778–20785
CAS PubMed Google Scholar - Pathak A, del Monte F, Zhao W, Schultz JE, Lorenz JN, Bodi I, Weiser D, Hahn H, Carr AN, Syed F, Mavila N, Jha L, Qian J, Marreez Y, Chen G, McGraw DW, Heist EK, Guerrero JL, DePaoli-Roach AA, Hajjar RJ, Kranias EG (2005) Enhancement of cardiac function and suppression of heart failure progression by inhibition of protein phosphatase1. Circ Res 96:756–766
Article CAS PubMed Google Scholar - Solaro RJ, Rosevear P, Kobayashi T (2008) The unique functions of cardiac troponin I in the control of cardiac muscle contraction and relaxation. Biochem Biophys Res Commun 369:82–87
Article CAS PubMed Google Scholar - Sumandea MP, Pyle WG, Kobayashi T, de Tombe PP, Solaro RJ (2003) Identification of a functionally critical protein kinase C phosphorylation residue of cardiac troponin T. J Biol Chem 278:35135–35144
Article CAS PubMed Google Scholar - Swiderek K, Jaquet K, Meyer HE, Schächtele C, Hofmann F, Heilmeyer LM Jr (1990) Sites phosphorylated in bovine cardiac troponin T and I. Characterization by 31P-NMR spectroscopy and phosphorylation by protein kinases. Eur J Biochem 190:575–582
Article CAS PubMed Google Scholar - Van der Velden J, Narolska NA, Lamberts RR, Boontje NM, Borbély A, Zaremba R, Bronzwaer JG, Papp Z, Jaquet K, Paulus WJ, Stienen GJM (2006) Functional effects of protein kinase C-mediated myofilament phosphorylation in human myocardium. Cardiovasc Res 69:876–887
Article PubMed Google Scholar - Van der Velden J, Papp Z, Boontje NM, Zaremba R, de Jong JW, Janssen PML, Hasenfuss G, Stienen GJM (2003) The effect of myosin light chain 2 dephosphorylation on Ca2+-sensitivity of force is enhanced in failing human hearts. Cardiovasc Res 57:505–514
Article PubMed Google Scholar - Van der Velden J, Papp Z, Zaremba R, Boontje NM, de Jong JW, Owen VJ, Burton PB, Goldmann P, Jaquet K, Stienen GJM (2003) Increased Ca2+-sensitivity of the contractile apparatus in end-stage human heart failure results from altered phosphorylation of contractile proteins. Cardiovasc Res 57:37–47
Article PubMed Google Scholar - Verduyn SC, Zaremba R, van der Velden J, Stienen GJM (2007) Effects of contractile protein phosphorylation on force development in permeabilized rat cardiac myocytes. Basic Res Cardiol 102:476–487
Article CAS PubMed Google Scholar - Wang H, Grant JE, Doede CM, Sadayappan S, Robbins J, Walker JW (2006) PKC-betaII sensitizes cardiac myofilaments to Ca2+ by phosphorylating troponin I on threonine-144. J Mol Cell Cardiol 41:823–833
Article CAS PubMed Google Scholar - Xiao L, Zhao Q, Du Y, Yuan C, Solaro RJ, Buttrick PM (2007) PKCε increases phosphorylation of the cardiac myosin binding protein C at serine 302 both in vitro and in vivo. Biochemistry 46:7054–7061
Article CAS PubMed Google Scholar - Yamasaki R, Wu Y, McNabb M, Greaser M, Labeit S, Granzier H (2002) Protein kinase A phosphorylates titin’s cardiac-specific N2B domain and reduces passive tension in rat cardiac myocytes. Circ Res 90:1181–1188
Article CAS PubMed Google Scholar - Zabrouskov V, Ge Y, Schwartz J, Walker JW (2008) Unraveling molecular complexity of phosphorylated human cardiac troponin I by top down electron capture dissociation/electron transfer dissociation mass spectrometry. Moll Cell Proteomics 7:1838–1849
Article CAS Google Scholar - Zaremba R, Merkus D, Hamdani N, Lamers JMJ, Paulus WJ, dos Remedios C, Duncker DJ, Stienen GJM, van der Velden J (2007) Quantitative analysis of myofilament protein phosphorylation in small cardiac biopsies. Proteomics Clin Appl 1:1285–1290
Article CAS Google Scholar
Open Access
This article is distributed under the terms of the Creative Commons Attribution Noncommercial License which permits any noncommercial use, distribution, and reproduction in any medium, provided the original author(s) and source are credited.
Author information
Authors and Affiliations
- Laboratory for Physiology, Institute for Cardiovascular Research, VU University Medical Center, van der Boechorststraat 7, 1081 BT, Amsterdam, The Netherlands
Viola Kooij, Nicky Boontje, Ruud Zaremba, Ger J. M. Stienen & Jolanda van der Velden - Forschungslabor Molekulare Kardiologie, St. Josef Hospital/Bergmannsheil, Kliniken der Ruhr-Universität, Bochum, Germany
Kornelia Jaquet - Muscle Research Unit, Institute for Biomedical Research, The University of Sydney, Sydney, Australia
Cris dos Remedios
Authors
- Viola Kooij
- Nicky Boontje
- Ruud Zaremba
- Kornelia Jaquet
- Cris dos Remedios
- Ger J. M. Stienen
- Jolanda van der Velden
Corresponding author
Correspondence toViola Kooij.
Rights and permissions
Open Access This is an open access article distributed under the terms of the Creative Commons Attribution Noncommercial License (https://creativecommons.org/licenses/by-nc/2.0), which permits any noncommercial use, distribution, and reproduction in any medium, provided the original author(s) and source are credited.
About this article
Cite this article
Kooij, V., Boontje, N., Zaremba, R. et al. Protein kinase C α and ε phosphorylation of troponin and myosin binding protein C reduce Ca2+ sensitivity in human myocardium.Basic Res Cardiol 105, 289–300 (2010). https://doi.org/10.1007/s00395-009-0053-z
- Received: 27 April 2009
- Revised: 20 July 2009
- Accepted: 22 July 2009
- Published: 05 August 2009
- Issue date: March 2010
- DOI: https://doi.org/10.1007/s00395-009-0053-z





