A new ubiquitin ligase involved in p57KIP2 proteolysis regulates osteoblast cell differentiation (original) (raw)
Introduction
Members of the transforming growth factor‐β (TGF‐β) superfamily, including TGF‐β1 and bone morphogenic proteins, are recognized as multifunctional proteins that are important in embryonic development and adult homeostasis. Members of the TGF‐β superfamily transduce their signals into the intracellular proteins of the SMAD family through heteromeric complexes of Ser/Thr kinase receptors (Massague & Chen, 2000). Similar to other signalling pathways, the TGF‐β and bone morphogenic protein pathways are tightly regulated by the ubiquitin–proteasome degradation pathway (Izzi & Attisano, 2004).
Cyclin‐dependent kinases (CDKs) and CDK inhibitors (CKIs) are crucial positive and negative regulators of cell‐cycle progression, respectively. Cell‐cycle progression is tightly controlled by fluctuations of CDK activities and degradation of CKIs (Vidal & Koff, 2000). In mice deficient in CKIs, only p57KIP2‐null mice showed severe developmental abnormalities: they manifested high neonatal lethality associated with cleft palate, short limbs with abnormal endochondral ossification and developmental defects in several tissues (Yan et al, 1997; Zhang et al, 1997). These abnormalities suggest that p57KIP2 has specific roles in cell proliferation and differentiation that cannot be compensated for by other CKIs.
Previously, we reported that p57KIP2 accumulates in calvarial osteoblastic cells as a result of serum starvation, and that TGF‐β1 stimulates the degradation of p57KIP2 without influencing the protein levels of p21CIP1 and p27KIP1 (Urano et al, 1999; Nishimori et al, 2001). The degradation of p57KIP2 leads to the activation of CDK activity, but its role in TGF‐β1 signalling is not well understood. The degradation of p57KIP2 was suppressed by proteasome inhibitors such as MG132 and lactacystin, indicating that p57KIP2 is degraded by the proteasome pathway. Furthermore, gene expression through the SMAD pathway was required for the degradation of p57KIP2, indicating that a newly synthesized protein is involved in TGF‐β1‐induced p57KIP2 degradation. Here, we identified FBL12, a new F‐box protein induced by TGF‐β1, which could directly ubiquitinate p57KIP2 and lead to its degradation. Impairment of FBL12 and overexpression of p57KIP2 enhanced osteoblast cell differentiation, suggesting the importance of p57KIP2 degradation in the TGF‐β1‐mediated inhibition of osteoblast cell differentiation.
Results
FBL12, a new F‐box protein induced by TGF‐β1
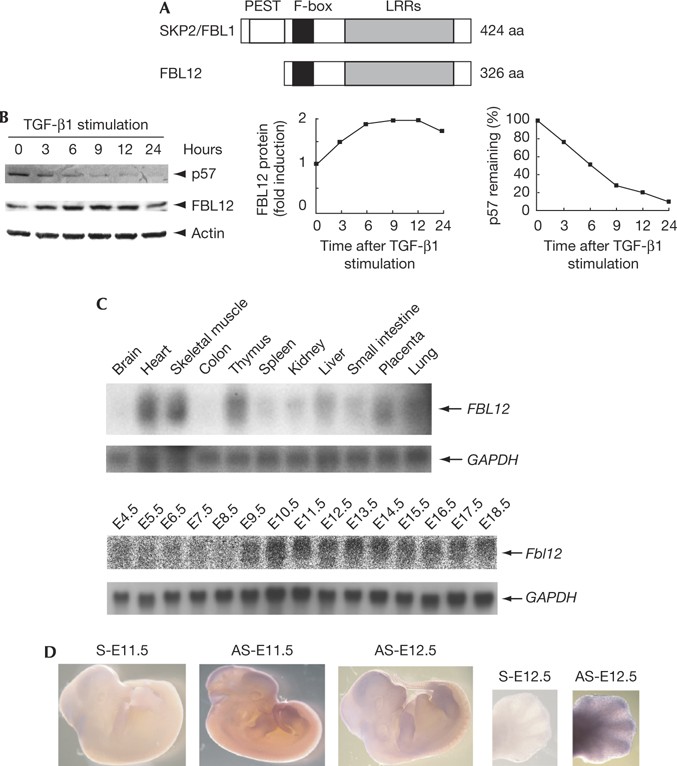
To identify the E3 ubiquitin ligase specific for p57KIP2 in osteoblastic cells, we screened for genes that were upregulated by TGF‐β1 stimulation, using microarray analysis. As the degradation of p57KIP2 by TGF‐β1 stimulation has been observed under serum‐starved conditions, and as the serum can induce degradation independent of TGF‐β1 stimulation, we isolated messenger RNAs (mRNAs) from serum‐starved cells. The fold inductions of all genes examined were within threefold, probably owing to the suppression of general transcription under the experimental condition. Of several genes induced by TGF‐β1, we focused on Fbl12, which encodes an F‐box family protein (Fig 1A). Upregulation of the Fbl12 transcript was weak but significant and was repeatedly observed (supplementary Fig S1 online). Consistent with the PCR results, Western blot analyses with an FBL12‐specific antibody (see supplementary Fig S2A online for its specificity) showed that the FBL12 protein level increased about twofold after TGF‐β1 stimulation and then gradually decreased after 12 h (Fig 1B). The upregulation of FBL12 inversely correlated with the level of p57KIP2.
Figure 1
FBL12 is a new F‐box protein. (A) Schematic representation of the structural organization of FBL12 and SKP2/FBL1. (B) Serum‐starved osteoblastic cells were stimulated with TGF‐β1, as indicated. Cell lysates were subjected to immunoblot analyses with a p57KIP2, FBL12 or actin antibody (left panel). The levels of FBL12 and p57KIP2 were normalized by actin (right panels). (C) Northern blot of poly(A)+ RNA from multiple human tissues (upper) and total RNA from various mouse embryonic stages (lower) hybridized with the complementary DNA probe for FBL12/Fbl12. The same filters were re‐probed with GAPDH as a loading control. (D) Embryonic day (E)11.5 and 12.5 mouse embryos were hybridized with sense (S) and antisense (AS) probes for Fbl12. The expression of Fbl12 in the limb buds of E12.5 mouse embryos is shown at a higher magnification. aa, amino acids; GAPDH, glyceraldehyde‐3‐phosphate dehydrogenase; LRRs, leucine‐rich repeats; PEST, PEST sequence; SKP2, S‐phase kinase‐associated protein 2; TGF‐β1, transforming growth factor‐β1.
FBL12 has a putative F‐box motif in its amino terminus and leucine‐rich repeats, the domain structure of which is similar to that of S‐phase kinase‐associated protein 2 (SKP2). It has been reported that SKP2 can also ubiquitinate p57KIP2 (Kamura et al, 2003); therefore, we also examined the level of Skp2 mRNA. Despite the fact that Fbl12 transcripts were slightly upregulated, Skp2 mRNAs were not upregulated by TGF‐β1 under serum‐starved conditions (supplementary Fig S1A online). Conversely, Skp2 mRNAs were upregulated by serum stimulation and their level was high during S‐phase (supplementary Fig S1B,D online). Consistent with the level of Skp2 mRNA, SKP2 protein was increased by serum stimulation but not by TGF‐β1 (supplementary Fig S1C online). In contrast to Skp2, the level of Fbl12 mRNA was decreased by serum stimulation and remained constant throughout the cell cycle (supplementary Fig S1B online). The FBL12 mRNA was ubiquitously present in all human adult tissues examined but was strongly expressed in the skeletal muscle, heart, liver, placenta and thymus (Fig 1C). During the development of mice, Fbl12 mRNA increased from embryonic day (E)9.5 to E18.5. Whole‐mount in situ hybridization analysis of Fbl12 in mouse E11.5 and E12.5 embryos showed that Fbl12 is highly expressed in limb buds and bone front, the tissues in which p57 Kip2 expression is also reported (Zhang et al, 1997; Fig 1D).
FBL12 binds to p57KIP2
To examine the binding of FBL12 and p57KIP2, endogenous FBL12 was immunoprecipitated with an FBL12 antibody and blotted with a p57KIP2 antibody. Endogenous FBL12 bound to p57KIP2 at physiological conditions in HeLa cells (Fig 2A) and primary osteoblasts treated with TGF‐β1 (Fig 2C). Reciprocal immunoprecipitation of p57KIP2 also showed the binding of p57KIP2 to FBL12 in HeLa cells (Fig 2B). This interaction was confirmed further by immunoprecipitation of FBL12 and p57KIP2 expressed in 293T cells (Fig 2D). Furthermore, the localization of endogenous FBL12, and exogenously expressed enhanced green fluorescent protein (EGFP)‐FBL12 and Flag‐p57KIP2 coincided in the nucleus of HeLa cells (supplementary Fig S2B,C online).
Figure 2
FBL12 binds specifically to p57KIP2 but not to p27KIP1. (A–C) p57KIP2 and FBL12 interact in vivo. Anti‐FBL12 immunoprecipitates (A) and anti‐p57KIP2 immunoprecipitates (B) from HeLa cells were immunoblotted with FBL12 and p57KIP2 antibodies. (C) Serum‐starved osteoblastic cells were treated with TGF‐β1 and MG132 for 6 h. Anti‐FBL12 immunoprecipitates were immunoblotted with a p57KIP2 antibody. Control IgG was used as a negative control. (D) 293T cells were transfected with expression plasmids, as indicated. Cells untreated (lanes 1–4) and treated with 40 μM MG132 (lane 5) for 2 h or 0.25 μM okadaic acid (OA, lane 6) for 15 min were collected and subjected to immunoprecipitation with a Myc antibody and analysed by immunoblotting with a p57KIP2 antibody (top). Expression levels of each protein in the lysates are shown (bottom). (E) Immunoprecipitates prepared as in lanes 1–3 of (D) were treated (+) or untreated (−) with phosphatase and subjected to western blot analyses. (F,G) 293T cells were transfected with expression plasmids, as indicated. (F, top) Anti‐HA immunoprecipitates were immunoblotted with a Flag antibody. (G, top) Anti‐Myc immunoprecipitates were immunoblotted with a Flag antibody. (F,G, bottom panels) Expression levels of each protein in the lysates. BAP, bacterial alkaline phosphatase; HA, haemagglutinin; IP, immunoprecipitation; TA, T329A; TGF‐β1, transforming growth factor‐β1; WT, wild type.
Next, we tested how TGF‐β1 stimulation might regulate the binding of FBL12 and p57KIP2. To test this, haemagglutinin (HA)‐ALK5 (TD), a constitutively activated form of TGF‐β receptor type I, was coexpressed. As shown in Fig 2D, the interaction of 6Myc‐FBL12 and Flag‐p57KIP2 was enhanced by the coexpression of HA‐ALK5 (TD; Fig 2D; compare lanes 3 and 4). Furthermore, the interaction was increased by the treatment with the proteasome inhibitor MG132 (lane 5) and the phosphatase inhibitor okadaic acid (lane 6). By contrast, the interaction was reduced by phosphatase treatment (Fig 2E). These results indicate that this interaction involves protein degradation and phosphorylation events. There are many reports that FBL proteins recognize the phosphorylation status of their substrates. For example, SKP2 requires CDK‐mediated phosphorylation of p57KIP2 and p27KIP1 for the interaction (Nakayama & Nakayama, 2005). Thr 329 of mouse p57KIP2 lies within a consensus phosphorylation site for CDKs (Lee et al, 1995). To examine whether this phosphorylation site is essential for binding to FBL12, we constructed a mouse p57KIP2 mutant in which Thr 329 was converted to alanine (T329A). Immunoprecipitation experiments showed that the binding of HA‐p57KIP2 T329A mutant with Flag‐FBL12 was much weaker than that of wild‐type p57KIP2 (Fig 2F). The reverse immunoprecipitation experiments using 6Myc‐FBL12 and Flag‐p57KIP2 (wild type and T329A mutant) also supported this (Fig 2G). These results indicate that phosphorylation of p57KIP2 at Thr 329 is important for the interaction with FBL12. It must be noted that FBL12 bound strongly to p57KIP2 but not to p27KIP1, which is not degraded by TGF‐β1 stimulation under serum‐starved conditions (Nishimori et al, 2001).
FBL12 forms an SCF complex and ubiquitinates p57KIP2
Most, if not all, F‐box protein forms the SCF complex and functions as an E3 ubiquitin protein ligase (Cardozo & Pagano, 2004). To confirm the interaction of FBL12 with common SCF subunits, we expressed glutathione _S_‐transferase (GST)‐FBL12 with Flag‐Cullin1, Flag‐SKP1 and Flag‐ROC1 (Regulator of Cullins 1) in 293T cells (Fig 3A). GST‐FBL12 could pull down all components of the SCF complex, indicating that it forms a genuine SCF complex. GST‐FBL12ΔF, a mutant lacking the F‐box, did not form the SCF complex (Fig 3A, lane 4), but retained the ability to interact with p57KIP2 (Fig 3B, lane 4).
Figure 3
FBL12 forms a functionally active SCF complex and ubiquitinates p57KIP2. (A) 293T cells were transfected with expression plasmids, as indicated. The GST‐fused FBL12 proteins were pulled down and then subjected to immunoblotting (IB) with a Flag antibody. Expression levels were confirmed by immunoblotting with GST and Flag antibodies. (B) 293T cells were transfected with expression plasmids, as indicated. Anti‐T7 immunoprecipitates were immunoblotted with a Myc antibody. The expression levels were confirmed by immunoblotting with T7 and Myc antibodies. (C,D) In vitro ubiquitination of (C) p57KIP2 and (D) p27KIP1 by the purified recombinant SCFFBL12 complex. The ubiquitination reaction was performed in the presence of E1, E2 (UBCH4), E3 (GST‐FBL12 or SCFFBL12), ubiquitin and substrate (GST‐p57KIP2 or GST‐p27KIP1) together with or without the recombinant CDK2–cyclin E complex, as indicated. The reaction mixture was probed with (C) p57KIP2 and (D) p27KIP1 antibodies. The bar denotes polyubiquitinated p57KIP2 (p57‐Ub). The arrowheads indicate the position of GST‐p57KIP2 and GST‐p27KIP1. CDK2, cyclin‐dependent kinase 2; CUL1, Cullin 1; GST, glutathione _S_‐transferase; IP, immunoprecipitation; ROC1, Regulator of Cullins 1; SKP, S‐phase kinase‐associated protein; WT, wild type.
To examine whether SCFFBL12 directly catalyses the polyubiquitination of p57KIP2, we conducted an in vitro ubiquitination assay using GST‐p57KIP2 and GST‐p27KIP1 as substrates. The protein kinase that is directly involved in p57KIP2 phosphorylation by TGF‐β1 stimulation in osteoblastic cells is not known, but we used the recombinant CDK2–cyclin E complex for in vitro phosphorylation. As shown in Fig 3C, polyubiquitination of p57KIP2 by E1, E2 and SCFFBL12 complex was detected when the CDK2–cyclin E complex was added. By contrast, p27KIP1 was not ubiquitinated by SCFFBL12 (Fig 3D) irrespective of the presence of the CDK2–cyclin E complex, which is consistent with the lack of interaction between FBL12 and p27KIP1. These results show that SCFFBL12 can directly ubiquitinate p57KIP2 in a phosphorylation‐dependent manner.
The role of FBL12 in p57KIP2 degradation
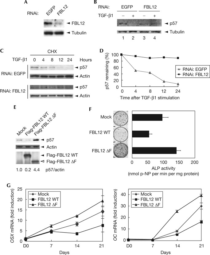
To examine the role of FBL12 in the degradation of p57KIP2_in vivo_, we knocked down FBL12 in osteoblastic cells. Osteoblastic cells were infected with a recombinant retrovirus expressing short hairpin RNA (shRNA) specific for either FBL12 or EGFP as a negative control. Transfection of FBL12 shRNA resulted in a 75% decrease in the level of FBL12 protein compared with control cells (Fig 4A). Then, we examined TGF‐β1‐induced degradation of p57KIP2 in osteoblastic cells in which FBL12 was knocked down. The TGF‐β1‐induced degradation of p57KIP2 was inhibited by FBL12 shRNA (Fig 4B, lanes 3,4), whereas p57KIP2 was degraded in control cells (Fig 4B, lanes 1,2). These results indicate that FBL12 is a primary E3 ligase that targets p57KIP2 for degradation by TGF‐β1 stimulation under serum‐starved conditions.
Figure 4
Knockdown of FBL12 inhibits TGF‐β1‐induced degradation of p57KIP2 in osteoblastic cells. (A) Immunoblot analysis of FBL12 in cells expressing FBL12 or EGFP shRNAs. Tubulin was blotted as a loading control. (B,C) Serum‐starved osteoblastic cells expressing FBL12 or EGFP shRNAs were stimulated with (B) TGF‐β1 or (C) a combination of TGF‐β1 and cycloheximide (CHX). (B) Untreated (−) or TGF‐β1‐stimulated (+) cell lysates were subjected to immunoblot analysis with p57KIP2 and tubulin antibodies. (C) TGF‐β1‐ and CHX‐treated cells were collected at the indicated time points and blotted with p57KIP2 and actin antibodies. (D) The expression levels of p57KIP2 normalized by actin in (C) were measured and presented as the ratio of remaining p57KIP2. (E) Osteoblastic cells were infected with the indicated retrovirus and immunoblotted as indicated. The expression levels of p57KIP2 were normalized by actin and their relative values are shown below. (F) Osteoblastic cells infected as in (E) were cultured in the differentiation medium for 14 days, and stained for ALP and the ALP activities were quantified. Data are mean±s.d. (_n_=6). (G) Expression profiles of Osterix (OSX) and Osteocalcin (OC) mRNAs during osteoblast cell differentiation. mRNA levels of Osterix (left) and Osteocalcin (right) were determined by quantitative reverse transcription–PCR. Expression levels were normalized by HPRT expression and presented as fold induction. Data are mean±s.d. (_n_=3). The data are representative of three independent experiments. ALP, alkaline phosphatase; EGFP, enhanced green fluorescent protein; HPRT, hypoxanthine‐guanine phosphoribosyl transferase; RNAi, RNA‐mediated interference; shRNA, short hairpin RNA; TGF‐β1, transforming growth factor‐β1; WT, wild type.
To verify further the role of FBL12 in p57KIP2 stability, we examined the half‐life of p57KIP2 in 293T cells (supplementary Fig S4 online) and osteoblastic cells in which FBL12 was knocked down (Fig 4C). The half‐life of p57KIP2 was about 8 h in the control osteoblastic cells. By contrast, the half‐life was prolonged to more than 24 h by FBL12 shRNA (Fig 4D). In 293T cells, the half‐life of Myc‐p57KIP2 was reduced by GST‐FBL12 and increased by GST‐FBL12ΔF (supplementary Fig S4 online). The Myc‐p57KIP2 T329A mutant was stable even when GST‐FBL12 was coexpressed.
The role of FBL12 in osteoblast cell differentiation
TGF‐β1 promotes p57KIP2 degradation and inhibits osteoblast cell differentiation. Given that p57KIP2 is crucial for bone development (Yan et al, 1997; Zhang et al, 1997), the degradation of p57KIP2 might be important for the inhibitory effect of TGF‐β1 on osteoblast cell differentiation. In this line, we tested the role of FBL12 in osteoblast differentiation by overexpressing wild‐type and the ΔF mutant of Flag‐FBL12 in osteoblastic cells (Fig 4E, bottom). The RNA‐mediated interference experiment in differentiation medium was not possible because of its severe effect on cellular viability, whereas overexpression of wild‐type and the ΔF mutant of Flag‐FBL12 did not affect the cellular viability. The steady‐state levels of p57KIP2 were decreased by the expression of wild‐type FBL12 and increased by FBL12ΔF (Fig 4E, top and bottom). Bone differentiation was evaluated by measuring the activity of alkaline phosphatase (ALP), a differentiation marker that precedes the onset of mineralization. After 14 days culture on differentiation medium, the number of cells strongly positive for ALP staining was increased by the expression of FBL12ΔF but decreased by wild‐type FBL12 (Fig 4F). Quantification of ALP enzyme activity also showed a higher activity in FBL12ΔF‐expressing cell extracts compared with those of wild type. To verify further the osteoblast cell differentiation, expression of late differentiation markers such as Osterix (OSX) and Osteocalcin (OC) mRNAs was examined by real‐time PCR analysis. Both OSX and OC mRNAs were upregulated by FBL12ΔF expression and suppressed by wild‐type FBL12 expression (Fig 4G).
To test whether the level of p57KIP2 is related to inhibition of cell differentiation by FBL12, we overexpressed wild‐type p57KIP2 and p57KIP2 T329A mutant in osteoblastic cells and measured the ALP activities (supplementary Fig S5 online). The ALP activities in cells expressing both wild‐type and mutant p57KIP2 were significantly elevated compared with that in control cells (supplementary Fig S5B online). These results indicate that p57KIP2 promotes osteoblast cell differentiation and that it is an authentic substrate of FBL12, which on degradation inhibits cell differentiation.
Discussion
Previously, we reported that TGF‐β1 stimulation induces the degradation of p57KIP2 but not p27KIP1. The degradation was dependent on transcriptional activation, indicating the involvement of newly transcribed proteins in the degradation process. We also reported that p57KIP2 accumulates in _Uba3_‐deficient mice (Tateishi et al, 2001). UBA3 encodes an essential catalytic subunit of E1‐like enzyme of the ubiquitin‐like protein NEDD8. NEDD8, which covalently attaches to Cullin family proteins, is crucial for the function of all Cullin‐based E3 complexes (Osaka et al, 2000; Kawakami et al, 2001). These results indicate that certain Cullin‐based E3 complexes are essential for ubiquitination and degradation of p57KIP2.
Here, we identified a new F‐box protein that ubiquitinates p57KIP2. Previously, Kamura et al (2003) had reported that SKP2 is a ubiquitin ligase of p57KIP2; however, SKP2 was not expressed in our experimental condition. Expression of FBL12 and SKP2 genes was controlled differently during cell‐cycle progression and by extracellular stimulation. FBL12 mRNA was upregulated by TGF‐β1 stimulation, whereas SKP2 mRNA was upregulated by serum stimulation. On the basis of these different transcriptional controls, it seems that TGF‐β1‐induced p57KIP2 proteolysis is mediated by FBL12, whereas serum‐stimulated degradation is mediated by SKP2. Inhibition of FBL12 by RNA‐mediated interference abrogated the degradation of p57KIP2 by TGF‐β1 stimulation under serum‐starved conditions, indicating that FBL12 is the main E3 ligase involved in p57KIP2 degradation under these conditions.
SKP2 ubiquitinates human p57KIP2 when phosphorylated at Thr 310 (equivalent to mouse p57KIP2 Thr 329) by CDK2–cyclin E. The phosphatase treatment experiment and mutation of Thr 329 of p57KIP2 severely affected the binding of FBL12. The half‐life of p57KIP2, but not that of the T329A mutant, was reduced by FBL12, suggesting the importance of phosphorylation on Thr 329. These results also indicate that SKP2 and FBL12 recognize the same phosphorylation site of p57KIP2. Despite the fact that SKP2 can bind to both p57KIP2 and p27KIP1, FBL12 bound strongly to p57KIP2 but not to p27KIP1 in 293T cells. This specificity might be attributable to differences in amino‐acid sequences between the leucine‐rich repeat domain of FBL12 and SKP2 (29% identity), and might explain why only p57KIP2 is degraded by TGF‐β1 stimulation. It is also possible that p57KIP2 and p27KIP1 are differently modified by TGF‐β1 stimulation. For example, the LKB1–AMP‐activated protein kinase (AMPK) pathway phosphorylates p27KIP1 at Thr198 and stabilizes p27KIP1 (Liang et al, 2007). Our experiments were conducted under serum‐starved conditions, which potentially activate the LKB1–AMPK pathway, suggesting that p27KIP1 might be protected from degradation.
There is an apparent antagonism between proliferation and differentiation in general. Proliferation pathways must be suppressed to allow induction of differentiation (Janssens et al, 2005). It has been reported that CIP/KIP (CDK interacting protein/kinase inhibitory protein) family proteins not only control cell‐cycle progression but also contribute to cell differentiation (Zavitz & Zipursky, 1997). CIP/KIP family‐mediated growth arrest has been implicated in the terminal differentiation of various cell types, such as skeletal myoblasts, lens fibre cells, retinal cells, keratinocytes and intestinal epithelial cells. Previous studies have shown that p57KIP2 in myoblasts stabilizes MyoD, a transcription factor crucial for muscle differentiation (Reynaud et al, 1999). In osteoblastic cells, p57KIP2 might have a similar role in bone differentiation by influencing the activities of differentiation‐specific factors such as RUNX2 (Runt‐related transcription factor 2). Here, we have shown that FBL12 is important for p57KIP2 degradation and inhibition of osteoblast cell differentiation. Thus, analyses on the degradation mechanism might reveal new regulatory mechanisms that contribute to the versatile roles of CKIs in vivo.
Of note, FBL12 was important not only for cellular differentiation but also cellular viability. More comprehensive analyses on FBL12 and its substrates will clarify these unanswered questions in the future.
Methods
The methods used are described in the supplementary information online.
Supplementary information is available at EMBO reports online (http://www.emboreports.org).
References
- Cardozo T, Pagano M (2004) The SCF ubiquitin ligase: insights into a molecular machine. Nat Rev Mol Cell Biol 5: 739–751
Google Scholar - Izzi L, Attisano L (2004) Regulation of the TGFβ signalling pathway by ubiquitin‐mediated degradation. Oncogene 23: 2071–2078
Google Scholar - Janssens K, ten Dijke P, Janssens S, Van Hul W (2005) Transforming growth factor‐β1 to the bone. Endocr Rev 26: 743–774
Google Scholar - Kamura T, Hara T, Kotoshiba S, Yada M, Ishida N, Imaki H, Hatakeyama S, Nakayama K, Nakayama KI (2003) Degradation of p57Kip2 mediated by SCFSkp2‐dependent ubiquitylation. Proc Natl Acad Sci USA 100: 10231–10236
Google Scholar - Kawakami T et al (2001) NEDD8 recruits E2‐ubiquitin to SCF E3 ligase. EMBO J 20: 4003–4012
Google Scholar - Lee MH, Reynisdottir I, Massague J (1995) Cloning of p57KIP2, a cyclin‐dependent kinase inhibitor with unique domain structure and tissue distribution. Genes Dev 9: 639–649
Google Scholar - Liang J et al (2007) The energy sensing LKB1–AMPK pathway regulates p27KIP1 phosphorylation mediating the decision to enter autophagy or apoptosis. Nat Cell Biol 9: 218–224
Google Scholar - Massague J, Chen YG (2000) Controlling TGF‐β signaling. Genes Dev 14: 627–644
Google Scholar - Nakayama KI, Nakayama K (2005) Regulation of the cell cycle by SCF‐type ubiquitin ligases. Semin Cell Dev Biol 16: 323–333
Google Scholar - Nishimori S et al (2001) Smad‐mediated transcription is required for transforming growth factor‐β1‐induced p57Kip2 proteolysis in osteoblastic cells. J Biol Chem 276: 10700–10705
Google Scholar - Osaka F et al (2000) Covalent modifier NEDD8 is essential for SCF ubiquitin‐ligase in fission yeast. EMBO J 19: 3475–3484
Google Scholar - Reynaud EG, Pelpel K, Guillier M, Leibovitch MP, Leibovitch SA (1999) p57Kip2 stabilizes the MyoD protein by inhibiting cyclin E–Cdk2 kinase activity in growing myoblasts. Mol Cell Biol 19: 7621–7629
Google Scholar - Tateishi K, Omata M, Tanaka K, Chiba T (2001) The NEDD8 system is essential for cell cycle progression and morphogenetic pathway in mice. J Cell Biol 155: 571–579
Google Scholar - Urano T, Yashiroda H, Muraoka M, Tanaka K, Hosoi T, Inoue S, Ouchi Y, Toyoshima H (1999) p57Kip2 is degraded through the proteasome in osteoblasts stimulated to proliferation by transforming growth factor β1. J Biol Chem 274: 12197–12200
Google Scholar - Vidal A, Koff A (2000) Cell‐cycle inhibitors: three families united by a common cause. Gene 247: 1–15
Google Scholar - Yan Y, Frisen J, Lee MH, Massague J, Barbacid M (1997) Ablation of the CDK inhibitor p57Kip2 results in increased apoptosis and delayed differentiation during mouse development. Genes Dev 11: 973–983
Google Scholar - Zavitz KH, Zipursky SL (1997) Controlling cell proliferation in differentiating tissues: genetic analysis of negative regulators of G1 → S‐phase progression. Curr Opin Cell Biol 9: 773–781
Google Scholar - Zhang P, Liegeois NJ, Wong C, Finegold M, Hou H, Thompson JC, Silverman A, Harper JW, DePinho RA, Elledge SJ (1997) Altered cell differentiation and proliferation in mice lacking p57KIP2 indicates a role in Beckwith–Wiedemann syndrome. Nature 387: 151–158
Google Scholar



