Endothelial basement membrane limits tip cell formation by inducing Dll4/Notch signalling in vivo (original) (raw)
Laminin α4—a component of the vascular basement membrane—is shown to regulate tip cell numbers and vascular density by inducing endothelial Dll4/Notch signalling in vivo, an effect that requires integrin β1.
Introduction
During sprouting angiogenesis, blood vessels respond to hypoxia‐induced vascular endothelial growth factor A (VEGF‐A) gradients by directed filopodia extension and migration of the leading endothelial cell (EC), referred to as the tip cell (Gerhardt et al, 2003). The following stalk ECs proliferate and establish firm junctions to maintain and stabilize the newly formed sprout. Recent studies in mouse and zebrafish show that VEGF‐A/VEGF receptor 2 (VEGFR2)‐induced Dll4/Notch signalling functions to regulate tip cell formation and subsequently vessel density (Hellstrom et al, 2007; Leslie et al, 2007; Lobov et al, 2007; Siekmann & Lawson, 2007; Suchting et al, 2007). Disruption of Notch signalling by pharmacological inhibitors or by genetic deletion of the Notch receptor or one allele of Dll4 ligand results in increased tip cell formation and enhanced sprouting angiogenesis. Dll4 signalling to neighbouring ECs promotes Notch activation and thereby inhibits active tip cell formation, suggesting that endothelial tip and stalk cell specification is both spatially and temporally regulated by Dll4/Notch signalling.
Stabilization of the nascent sprout is accompanied by the recruitment of mural cells and the production of extracellular matrix (von Tell et al, 2006; Stratman et al, 2009). The abluminal basement membrane (BM) in mature blood vessels provides structural support and promotes EC adhesion, migration and survival (Hallmann et al, 2005; Davis & Senger, 2008). The BM mainly comprises laminin, collagen, fibronectin and proteoglycans, with various isoforms combining to form structurally and functionally distinct BMs (Timpl, 1996; Hamill et al, 2009). Laminins are heterotrimeric glycoproteins, composed of one α‐, one β‐ and one γ‐chain. The laminin α‐chains show tissue‐specific distribution patterns and contain the main cell interaction sites. According to current concepts, the formation of new sprouts requires that the activated ECs degrade the BM as laminins in vitro impede endothelial sprouting (Davis & Senger, 2005). A recent study illustrated that laminin 111 (LN111; α1, β1 and γ1) can promote endothelial Dll4/Notch signalling in vitro (Estrach et al, 2011). However, ECs in vivo express only laminin 411 (LN411; α4, β1 and γ1) and laminin 511 (LN511; α5, β1 and γ1), whereas laminin 111 is not considered a component of the endothelial BM (Sixt et al, 2001; Thyboll et al, 2002; Hallmann et al, 2005). Thus, the physiological substrate in vivo and the relevance of this concept remain unclear.
Mice lacking laminin α4 are born anaemic because of embryonic bleeding, suggesting blood vessel leakiness, and show enhanced blood vessel formation in pathological condition, such as tumour angiogenesis (Thyboll et al, 2002; Zhou et al, 2004). In addition, experimentally induced vessels in the cornea pocket assay show aberrant branching, dilation and fluctuation in vessel diameter, leading to microhaemorrhages (Thyboll et al, 2002), but the molecular mechanisms remain unclear.
Here we provide the first evidence for laminin α4 to directly regulate endothelial tip/stalk selection in vivo through modulation of Dll4/Notch signalling. Loss of Lama4 caused marked hypersprouting and reduced Dll4/Notch signalling, whereas laminin α4 but not α5 protein induces Dll4 mRNA and protein expression in an integrin‐dependent manner. Our data indicate that impaired Notch signalling is the molecular mechanism underpinning the vascular defects in Lama4 mutant mice.
Results And Discussion
Endothelial tip cells selectively express laminin α4
In situ hybridization showed restricted expression of Lama4 at the growing vascular front of the postnatal mouse retina (Fig 1A, red arrowheads), with most abundant expression in the leading tip cells (Fig 1A,B). In comparison, expression of Lama5 is prominent in the developing vascular plexus (Fig 1C,D). Laminin α4 protein is selectively distributed along the abluminal BM of all retinal vessels and appears most tightly associated with the endothelium (Fig 1E). Laminin α5 protein decorates the endothelium, but also retinal astrocytes ahead of and around the newly forming vessels (Fig 1F). Notably, laminin α1 was not detected in the retinal vasculature (supplementary Fig S1 online). The observation of strongest expression of mRNA Lama4 in the leading tip cells indicates that tip cells not only break down BM but also actively produce nascent BM components with a specific function during sprout patterning. In addition, a recent microarray study of Dll4 heterozygous versus wild‐type (WT) retinas identified high expression of several genes involved in the degradation and production of BM in endothelial tip cells (del Toro et al, 2010).
Figure 1
Distinct expression and localization of laminin α4 in nascent endothelial BM at endothelial tip cells. Lama4 (black, A and blue, B) and Lama5 (black, C and blue, D) in situ hybridization (ISH) of mouse postnatal retinas (postnatal day 5). Blood vessels were stained with isolectin B4 (green, B,D) and the astrocytic network with glial fibrillary acidic protein (GFAP; red, B,D). (B,D) Three‐dimensional opacity rendering of confocal images in reflection mode showing ISH BCIP/NBT reaction. Lama4 mRNA is restricted to the migrating vascular front (A). In contrast, Lama5 is expressed widely in the vascular plexus (C). Higher magnification of tip cells expressing Lama4 mRNA (red arrows) in boxed area (A). Lama4 is expressed by endothelial cells, but not astrocytes, at the sprouting vascular front (B, white arrow). Immunofluorescence staining recognizing laminin α4 (green, E), laminin α5 (green, F), co‐stained with isolectin B4 (red), showed tight abluminal vascular localization of laminin α4. Laminin α5 is distributed in the astrocytic matrix ahead of the vascular plexus (asterisk, F), and less tightly associated with the endothelium (arrowheads, F). Double immunofluorescence staining on retina whole mount (G) and cryosection. (H) Laminin α4 (green) is present around the endothelial membrane of the sprout, but absent from endothelial protrusions and filopodia (white arrows, I–L). Counterstaining with VE‐cadherin (red, I) showed localization of laminin α4 (green) at some endothelial junctions (yellow arrows). Other junctional profiles lack laminin α4 labelling (white arrows). (A–D) Transmission electron microscopy analyses, en face ultrathin sections. Boxes in J indicate areas of tip cell body and nascent plexus shown in higher magnification in L and M, respectively. Black arrows indicate electron‐dense basement membrane (BM) fragments, whereas white arrows indicate lack of BM formation. Asterisks illustrate extracellular space. A, astrocyte; E, endothelial cell; L, lumen. Scale bars: A,C,E–H, 50 μm; B,D,I,J, 20 μm; K–P, 10 μm; J, 2 μm; K–M, 1 μm. BCIP/NBT, 5‐bromo‐4‐chloro‐3‐indolyl‐phosphate/Nitro Blue tetrazolium.
Whole‐mount preparations and sections of the leading vascular front illustrate fragmented laminin α4 staining along the abluminal membrane of tip cells. Only the filopodia of tip cells lack laminin α4 staining (Fig 1G,H). In the plexus, co‐staining with VE‐cadherin and isolectin B4 confirmed the tight association of laminin α4 with the basal and basolateral EC membrane, including areas in immediate proximity to EC junctions (Fig 1I).
En face ultrathin sections for transmission electron microscopy (TEM) analysis of retinal tip cells illustrated fragments of BM along the abluminal membrane of tip cells. Whereas the base of filopodia projections showed few and thin fragments, the proximal parts of the tip cell body and the nascent plexus showed increasingly complete BM formation (Fig 1J–M).
Loss of laminin α4 leads to excessive tip cell formation
To gain insight into the function of laminin α4, we studied the retinal vasculature of postnatal laminin α4 knockout mice (_Lama4_−/−). _Lama4_−/− retinas showed increased vascular density and excessive branching (Fig 2A–C) compared with heterozygous or wild‐type (WT) littermates (in the following we consider heterozygous littermates as controls). Increased filopodia extension (Fig 2D–F) suggested excessive tip cell formation and hypersprouting as a possible cause for the increased vascular density. Indeed, Pdgfb, a gene enriched in tip cells (Gerhardt et al, 2003; Hellstrom et al, 2007), was more broadly expressed in the hyperdense plexus (Fig 2G,H) and showed a twofold upregulation in _Lama4_−/− retinas (Fig 2I). Aberrant filopodia extension in the proximal vascular plexus of the retinal vasculature indicated that excessive tip cell formation coincides with deficient vessel maturation and stabilization (supplementary Fig S2 online). In _Lama4_−/− retinas, EC proliferation as measured by 5‐bromodeoxyuridine (BrdU) incorporation (Fig 2J–L) and phospho‐histone H3 staining (supplementary Fig S2 online) was significantly increased. However, we found no changes in the distribution or quantity of Vegfa expression and no upregulation of the hypoxia‐regulated gene Slc2a in _Lama4_−/− retinas (supplementary Fig S2 online), indicating that hypersprouting is not caused by increased tissue hypoxia or Vegfa expression. In addition, pericyte recruitment appeared unchanged in _Lama4_−/− retinas (supplementary Fig S3 online).
Figure 2
Loss of Lama4 results in excessive sprouting angiogenesis. Isolectin B4 immunostaining (red, A,B) showed an increased postnatal day 5 (P5) retinal vascular density in _Lama4_−/− (B) compared with control (A) mice. Number of branch points per image field of P5 Lama4_−/−_Lama4+/− mice (C), _n_⩾5. Confocal images of sprouting front of P5 control (D) and _Lama4_−/− (E) retinas stained with isolectin B4 (red) showed increased number of filopodia (white dots) formation in _Lama4_−/− mice (F). Control and _Lama4_−/− mice, _n_⩾3. Pdgfb in situ hybridization (red) of P5 retinas were counterstained with isolectin B4 (green) showing an increased area of Pdgfb expression in _Lama4_−/− retinas (G,H), correlated with increased expression at Pdgfb mRNA level (I) in retinas of P5 mice. Control and _Lama4_−/− mice, _n_⩾7. Anti‐5‐bromodeoxyuridine (BrdU) antibody (green) and isolectin B4 (red) immunostaining in P5 _Lama4_−/− (K) and control (J) mice 2 h after BrdU injection. BrdU‐positive endothelial cells co‐labelled with isolectin were counted. Number of proliferated endothelial cells per visual image (L). Control mice, _n_=4 and _Lama4_−/−, _n_=3. Scale bars: A,B, 200 μm; D,E, 25 μm; G,H,J,K, 50 μm. ***P<0.0001 and **P<0.01. Values represent mean±s.e.m. qPCR, quantitative polymerase chain reaction.
To study the role of laminin α4 in a sprouting assay that does not comprise blood flow and tissue oxygenation effects, we established _Lama4_−/− embryonic stem (ES) cells and prepared three‐dimensional (3D) spheroid embryoid bodies (EBs; Jakobsson et al, 2007, 2010). _Lama4_−/− EBs showed hypersprouting and excessive filopodia formation along the stalk and in the plexus (supplementary Fig S2 online) similar to the retina phenotype, illustrating that laminin α4 restricts tip cell formation independently of flow‐mediated effects on vessel stabilization.
Loss of laminin α4 impairs Dll4/Notch signalling
The hypersprouting phenotype with increased numbers of endothelial tip cells is reminiscent of deficient Dll4/Notch signalling (Hellstrom et al, 2007; Suchting et al, 2007). In _Lama4_−/− retinas, Notch target genes Hey1, Hey2, Nrarp and the ligand Dll4 were significantly downregulated (Fig 3A), and immunolabelling and quantification showed significantly reduced Dll4 protein expression (Fig 3B–F). In the sprouting EBs, strong staining of Dll4 (Fig 3G) and prominent nuclear Notch1 intracellular domain (NICD) (Fig 3H) was evident only in control ES cells. _Lama4_−/− EBs showed barely detectable Dll4 and NICD staining (Fig 3I,J), confirming that the loss of laminin α4 affects endothelial Notch ligands/signalling. Thus, although LN111 can induce Dll4 expression in cultured ECs (Estrach et al, 2011), in the retina in vivo and in the EB sprouting assay other laminins that potentially remained undetected around blood vessels cannot compensate for the lack of LN411.
Figure 3
Reduced Dll4/Notch signalling in _Lama4_−/− endothelial cells. (A) Quantitative polymerase chain reaction (qPCR) of selected Notch target genes in P5 retinas of Lama4+/− and _Lama4_−/− mice, _n_⩾3. Confocal images of Dll4 protein labelling (green) counterstained with isolectin B4 (blue) on P5 retinas of Lama4+/− (B,C) and _Lama4_−/− (D,E) mice. The distinct vesicular labelling of Dll4 is significantly diminished in _Lama4_−/− endothelial cells of the sprouting vascular front (F). Confocal images of vascular sprouts in three‐dimensional embryoid bodies derived from Lama4+/+ (G,H) and _Lama4_−/− (I,J) embryonic stem (ES) cells. Both vesicular cytoplasmic Dll4 protein labelling (arrowheads in G,I) and nuclear NICD labelling (arrowheads in H,J) are strongly reduced in _Lama4_−/− endothelial cells. Non‐endothelial NICD labelling, arrow in H. Scale bars: B,D, 50 μm; C,E, 10 μm; E–H, 20 μm. *P<0.05; **P<0.01 and ***P<0.0001. Values represent mean±s.e.m.
Laminin α4 directly induces Dll4
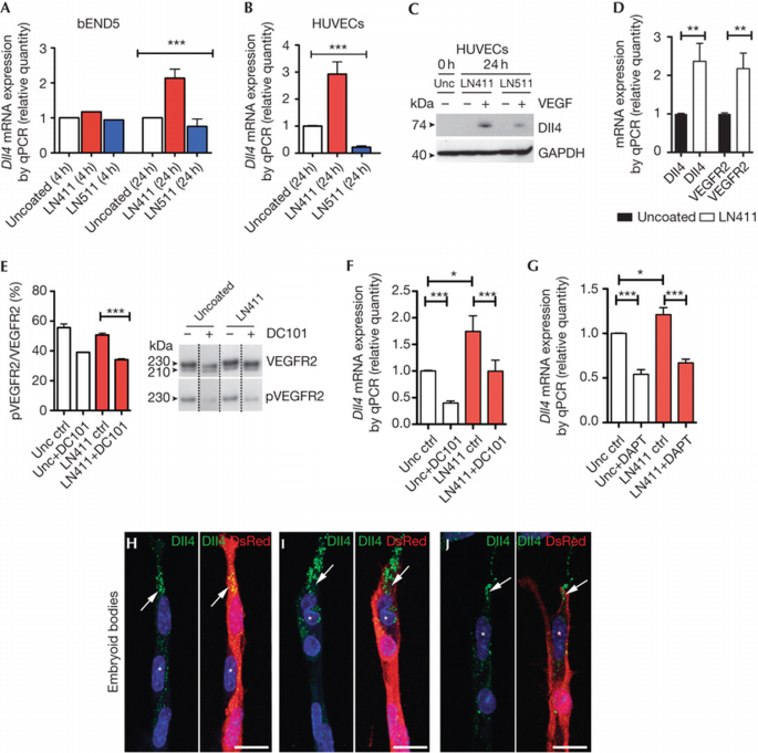
To determine how laminin α4 influences Dll4/Notch signalling, we cultured ECs, either human umbilical endothelial cells (HUVEC) or mouse brain ECs (bEND5), on different matrices, including LN411, LN511, collagen IV and uncoated control cell culture dishes. After 4 h, Dll4 mRNA levels were slightly elevated in ECs cultured on LN411 (Fig 4A). In both bEND5 and HUVECs, Dll4 mRNA was significantly upregulated on LN411 after 24 h, in contrast to cells on LN511, collagen IV (data not shown) or uncoated dishes (Fig 4A,B). Immunoblot confirmed increased Dll4 protein expression in VEGF‐stimulated HUVECs cultured on LN411 compared with LN511 or cells without VEGF stimulation (0 h; Fig 4C).
Figure 4
Non‐cell autonomous laminin 411 modulates Dll4/Notch signalling. Dll4 mRNA expression levels measured by quantitative polymerase chain reaction (qPCR) in bEND5 (A) and human umbilical endothelial cells (HUVECs) (B) cultured on laminin 511 (LN511; blue bar), laminin 411 (LN411; red bar) and uncoated matrices for 4 and 24 h before analysing Dll4 mRNA expression by qPCR, _n_⩾5. (C) Western blot analysis of Dll4 protein levels in HUVECs cultured 24 h on either LN511 or LN411 with or without vascular endothelial growth factor (VEGF), or in uncoated dishes (0 h). (D) Dll4 and VEGFR2 mRNA expression levels of bEND5 endothelial cells (ECs) were significantly increased when cultured on LN411 compared with uncoated dishes, _n_⩾3. (E) Densitometric quantification of phosphorylated vascular endothelial growth factor receptor 2 (VEGFR2) normalized to total amount of VEGFR2 levels (graph). Western blot analysis confirmed effective inhibition of VEGFR2 signalling with a VEGFR2‐neutralizing antibody, DC101, in bEND5 cells cultured 24 h on LN411 or uncoated dishes, n_=3; dashed lines indicate rearrangement of lanes from the same blot. (F) Dll4 expression levels of bEND5 after treatment with DC101 for 24 h. Blocking VEGFR2 signalling had a reducing effect on Dll4 expression in uncoated and LN411‐coated ECs, n_⩾5. (G) Dll4 mRNA expression in bEND5 was analysed after a 24‐h inhibition of Notch signalling by DAPT. Dll4 expression was similarly decreased with or without LN411 coating, _n_⩾3. (H–J) Confocal images of vascular sprouts in three‐dimensional chimaeric embryoid bodies derived from wild‐type DsRed and _Lama4_−/− embryonic stem cells. Immunostaining for Dll4 (green) showed low expression in _Lama4_−/− ECs of stalk cell position (asterisk, H). However, in tip cell position, _Lama4_−/− cells expressed abundant Dll4 protein (arrows, I,J). Scale bars: H–J, 15 μm. *P<0.05; **P<0.01 and ***P<0.0001. Values represent mean±s.e.m. GAPDH, glyceraldehyde‐3‐phosphate dehydrogenase.
Given that Dll4 expression is quantitatively gauged by VEGFR levels (Jakobsson et al, 2010), we asked whether LN411 affects VEGFR levels and signalling. In mouse bEND5 cells, LN411‐induced Dll4 expression correlated with increased Vegfr2 mRNA expression (Fig 4D). To study the relevance of VEGF–VEGFR2 signalling for LN411‐mediated Dll4 induction, we used neutralizing antibodies (DC101) against mouse VEGFR2 (Fig 4E). Blocking VEGFR2 significantly reduced LN411‐mediated Dll4 expression (Fig 4F). DAPT (N‐[N‐(3,5‐difluorophenacetyl)‐L‐alanyl]‐S‐phenylglycine t‐butyl ester) treatment also significantly reduced Dll4 production on LN411 (Fig 4G), together illustrating that full Dll4 induction on LN411 involves both VEGFR and Notch signalling.
As the ability of a given cell to produce Dll4 is controlled in a competitive manner by VEGFR2 levels (Jakobsson et al, 2010), we asked whether _Lama4_−/− cells could compete with WT cells in mosaic vessels. Chimaeric EBs containing WT DsRed cells and _Lama4_−/− cells illustrated that _Lama4_‐deficient cells could form both stalk and tip cells. In stalk position, they expressed less Dll4 (Fig 4H), whereas in tip cell position they expressed abundant Dll4 protein (Fig 4I,J), indicating that neighbouring WT cells can rescue the ability of _Lama4_−/− cells to produce Dll4. Given the dynamic position shuffling in the sprouts (Jakobsson et al, 2010), it is likely that _Lama4_−/− cells are exposed to extracellular LN411 produced by WT cells. Curiously, _Lama4_−/− tip cells were engulfed by WT neighbours such that the _Lama4_−/− cells contributed minimally to the abluminal surface of the sprout (Fig 4I,J), supporting the idea that WT cells take over the role of BM formation in mosaic vessels.
Loss of laminin α4 phenocopies Notch inhibition
To understand the full physiological relevance of laminin‐α4‐induced Dll4/Notch signalling, we compared EC arrangement and junctional patterning, as well as the formation of vascular lumen, in _Lama4_‐deficient and DAPT‐treated retinas. Co‐labelling of VE‐cadherin, the EC‐specific transcription factor Erg and isolectin B4 illustrated increased junctional profiles with irregular trajectories, coinciding with clustering of EC nuclei in _Lama4_−/− compared with control littermate retinas (supplementary Fig S4 online). Immunolabelling of the tight‐junction protein ZO1 confirmed the increased amount and irregularity of EC junctions (supplementary Fig S4 online). Notch inhibition by DAPT treatment led to similar effects (supplementary Fig S5 online). Using intercellular adhesion molecule 2 (ICAM2) as a marker for luminal EC membrane, we observed that most vessels formed lumen in control and _Lama4_−/− retinas (supplementary Fig S4 online), as well as in DAPT‐treated retinas (supplementary Fig S5 online). However, in mutant retinas and DAPT‐treated retinas, the lumen was more irregular, with wider segments, as well as local narrowing.
En face sectioning for TEM and 3D electron microscopic analysis confirmed increased numbers and length of junctional profiles, widened EC profiles, filopodia extensions and showed a loss of abluminal space between the EC and surrounding cells in mutant compared with control vessels (supplementary Fig S5 online).
Although these results confirm a role of endothelial laminins in vessel stability, diameter control and patterning (Pollard et al, 2006; Jakobsson et al, 2008), we find that Notch inhibition and Lama4 deficiency produce strikingly similar morphological changes, indicating that the modulation of Dll4/Notch signalling is a critical molecular mechanism underpinning the physiological role of laminin α4 in vessel stabilization.
Laminin‐α4‐mediated induction of Dll4 involves integrins
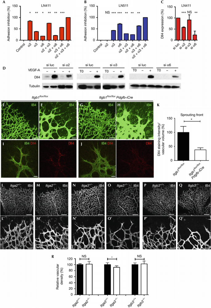
To gain insight into the possible involvement of integrins in laminin‐mediated induction of Dll4, we performed EC (HUVEC) adhesion assays using function‐blocking antibodies to human integrins. Adhesion to LN411 was reduced in the presence of α2 and α3 blocking antibodies (Fig 5A), indicating that both receptors can contribute to EC adhesion to this substrate. Adhesion to LN511 involves a distinct combination of integrins, as α6 and α3 blocking antibodies are more effective in impairing adhesion to this substrate (Fig 5B). To investigate effects on Dll4 induction, we used small interfering RNA (siRNA) to knock down individual integrin subunits (supplementary Fig S6 online). LN411‐induced Dll4 expression was significantly reduced on treatment with siRNA for integrin α2 and α6, but not α3 compared with control siRNA (Fig 5C,D).
Figure 5
Laminin 411‐induced Dll4/Notch signalling involves integrins. (A,B) Relative contribution of laminin‐binding integrins in laminin 411 (LN411) and laminin 511 (LN511) adhesion: human umbilical endothelial cells (HUVECs) were incubated with control or integrin‐blocking antibodies and plated on LN411 (A) or LN511 (B)‐coated surfaces. Graphs represent the percentage of adhesion inhibition, _n_=2. (C) Densitometric analysis of western blots (D) for Dll4 expression in HUVECs cultured for 24 h on LN411 in the presence or absence of vascular endothelial growth factor (VEGF) on knockdown of integrin subunit α2 (siα2), α3 (siα3), α6 (siα6) by small interfering RNA treatment, _n_=3; T0, expression prior to knockdown. (E–H) Isolectin B4 immunostaining (green) of the sprouting vascular front of control (E,F) and Itgb1 flox/flox Pdgfb‐iCre retinas (G,H) showed aberrant filopodia formation and hypersprouting. Dll4 protein labelling (red) is reduced at the vascular front in Itgb1 flox/flox Pdgfb‐iCre (J) compared with control retinas (I). Quantification of Dll4 immunofluorescent intensity per vascular volume (K) of postnatal day 5 (P5) control (Itgb1 flox/flox) and Itgb1 flox/flox Pdgfb‐iCre retinas, _n_=2 retinas per genotype; three visual fields were analysed for quantification. (L–Q) Visualization of P5 retinal vasculature by isolectin B4 labelling (grey) showed that none of the integrin subunits analysed, integrin α2 (Itga2, L,M), α3 (Itga3, N,O) and β3 (Itgb3, P,Q), showed a significant hypersprouting phenotype. (L′–Q′) Shows higher magnification images of the sprouting vascular front. Relative vascular density of Itga2, Itga3 and _Itgb3_−/− compared with control littermate retinas (R), _n_⩾3; three visual fields were analysed for quantification. Scale bars: E,G, 100 μm; F,H,I,J, 20 μm; L–Q, 200 μm; L′–Q′, 50 μm. *P<0.05; **P<0.01 and ***P<0.0001. Values represent mean±s.e.m. NS, not significant; VEGF‐A, vascular endothelial growth factor A.
To assess the physiological relevance in vivo, we studied retinal angiogenesis in mice with either global or endothelial‐specific deficiency in α2‐, α3‐, β3‐ and β1‐integrin (Fig 5E–Q). None of the mutants deficient for individual α‐subunits or the β3 subunit showed a hypersprouting phenotype reminiscent of the Lama4 mutant (Fig 5L–Q). Endothelial deletion of α6 integrin, similar to β3 integrin deletion, leads to enhanced tumour angiogenesis, but does not seem to affect developmental angiogenesis (Germain et al, 2010). Integrin β1 combines with several α‐subunits expressed in the retina (supplementary Fig S6 online), such as integrin α2β1, α3β1 and α6β1 to form functional heterodimers. Using an endothelial‐specific inducible approach (Pdgfb‐iCre), we asked whether a short‐term induced loss of endothelial‐derived integrin β1 results in reduced Dll4 expression and hypersprouting. Indeed, at 2–3 days post induction of Cre‐recombination by tamoxifen injection, we observed a strong reduction of itgb1 expression (supplementary Fig S6 online) coinciding with reduced Dll4 staining at the vascular front (Fig 5I–K), and a striking peripheral hypersprouting phenotype in Itgb1 flox/flox Pdgfb‐iCre (Itgb1 EC−/−) mice (Fig 5E–H). Taken together, these results indicate that several α‐subunits in combination with the β1‐subunit can mediate signalling events triggered by laminin α4 to induced Dll4 and hence regulate tip/stalk patterning.
Given that both laminin–integrin interaction and VEGF–VEGFR2 signalling induce endothelial Dll4 expression, it is interesting to note that VEGFR2 has been proposed to interact directly with integrins. For instance, integrin β3 can form a complex with VEGFR2, promoting VEGFR2 phosphorylation (Soldi et al, 1999; Mahabeleshwar et al, 2007). In addition, interplay between integrin β1 and VEGFR2 has been shown to regulate endothelial response towards matrix‐bound VEGF‐A, promoting VEGFR2 phosphorylation and integrin‐β1‐mediated cell adhesion (Chen et al, 2010). Collectively, these considerations indicate that laminin–integrin and VEGF–VEGFR2 are individually capable of inducing Dll4 expression, but fully functional levels are only reached by cooperation. Such a cooperative regulation should be of particular physiological relevance in the case of Dll4 expression, as Dll4 shows highly dose‐sensitive effects in vivo (Duarte et al, 2004; Gale et al, 2004; Hellstrom et al, 2007; Lobov et al, 2007; Suchting et al, 2007).
On the basis of our present observations, we propose a new concept for vascular patterning, in which basal cell‐matrix adhesion mechanisms (laminin–integrin) regulate critical cell‐to‐cell communication (Dll4—Notch) involved in cell specification, and thus modulate collective EC behaviour in branching morphogenesis.
Methods
For full details see supplementary information online.
Animals._Lama4_−/− mice were generated previously (Thyboll et al, 2002). Itgb1 flox/flox mice (Raghavan et al, 2000) were crossed with Pdgfb‐iCre mice (Claxton et al, 2008). Tamoxifen was injected twice at postnatal days 2 (P2) and 3 (P3) before eyes were collected at P6. DAPT was injected subcutaneously at P4 before collecting the eyes at P5.
Immunofluorescence. Eyes were collected at P3 to P7 and fixed in 4% paraformaldehyde for 2 h at room temperature. For whole‐mount preparation, retinas were dissected and vessels were visualized using isolectin B4. For sections, eyes were passed through sucrose/PBS and embedded in TissueTec. For antibody details see supplementary information online. Retinas were analysed by confocal laser scanning microscopy.
In situ hybridization. Mouse Vegfa, Pdgfb and Lama4 complementary DNA probes were digoxigenin labelled and used for whole‐mount retina in situ hybridization as previously described (Fruttiger, 2002).
BrdU labelling. BrdU was injected 2 h before eyes were isolated, fixed and dehydrated. After dissection, retinas were treated with proteinase K and DNaseI as described (Abramsson et al, 2007). ECs were visualized by isolectin B4 and BrdU was detected using mouse anti‐BrdU Alexa 488 (Molecular Probes).
Quantifications. Branchpoints were counted per 400 μm2 visual field. Relative vascular density was determined by measuring isolectin‐B4‐positive surface area in relation to the total vascularized area using ImageJ. Filopodia were counted and normalized to leading vascular membrane length. Statistical significance was verified using _t_‐test.
Dll4 labelling quantification was performed using Imaris ‘surface’ function on 16‐bit × 40 images of sprouting region of Lama4+/− and _Lama4_−/− retinas.
Quantitative PCR. Eyes were collected in RNAlater (Qiagen). RNA was isolated from tissues and cells, and quantity and quality of RNA was determined. RNA was converted using SuperScriptIII (Invitrogen), followed by quantitative real‐time PCR. Gene expression assays specific for either mice or humans were from Applied Biosystems.
Cell culture. HUVECs and mouse brain ECs (bEND5) were seeded on plates and coated with 10 μg/ml CollagenIV, LN411, LN511 or with PBS at 4°C. Matrix substrates were aspirated and cells were cultured for up to 72 h.
For details and Notch and VEGFR2 inhibition, see supplementary information online.
SDS gel electrophoresis and western blotting. Cell lysates were obtained in RIPA (RadioImmunoPrecipitation Assay) buffer. Equal amounts of protein samples were run on 4–12% Bis‐Tris gradient gel and blotted according to NuPage System manufacturer's instruction. For antibodies used, see supplementary information online.
ES cell generation and embryoid body assay. Two _Lama4_−/− cell lines were established and used for generation of 3D EBs as described (Jakobsson et al, 2007). DsRed‐MST ES cell line used as control was a kind gift from Dr Andras Nagy.
Embryoid bodies in collagen I gels were processed for whole‐mount immunohistochemical staining as described previously (Jakobsson et al, 2007). Antibodies are listed in supplementary information online.
Adhesion assays with integrin‐blocking antibodies. HUVECs were used in adhesion assays in the presence of integrin‐blocking antibodies against α2 (AK7), α3 (ASC‐1), α6 (GoH3) or anti‐major histocompatibility complex antibody (W6.32) as control.
Knockdown of integrin subunits by siRNA. siRNA transfection was carried out using Magnetofection technology (polyMag; OZ Biosciences). ON‐TARGET_plus_ SMARTpool L‐004571 and L‐007214 (Dharmacon) directed against α3 and α6, respectively, as well as siRNA targeting α2 integrin and luciferase as a control (si Ctrl), were used at a final concentration of 100 nM.
Protein extraction. Protein was extracted 24 h after plating on different extracellular matrices using ice‐cold RIPA buffer. Lysates were analysed by immunoblotting.
FACS analysis of surface‐protein expression. Cells were detached and incubated with antibodies against α2 (AK‐7), α3 (ASC‐1) or α6 (GoH3) integrins, followed by secondary fluorescein isothiocyanate‐conjugated antibody. Cells were fixed in 1% formaldehyde and mean fluorescence intensities were determined.
For TEM and focused ion beam scanning electron microscopy (FIB/SEM), see supplementary information online.
Supplementary information is available at EMBO reports online (http://www.emboreports.org).
References
- Abramsson A et al (2007) Defective N‐sulfation of heparan sulfate proteoglycans limits PDGF‐BB binding and pericyte recruitment in vascular development. Genes Dev 21: 316–331
Google Scholar - Chen TT, Luque A, Lee S, Anderson SM, Segura T, Iruela‐Arispe ML (2010) Anchorage of VEGF to the extracellular matrix conveys differential signaling responses to endothelial cells. J Cell Biol 188: 595–609
Google Scholar - Claxton S, Kostourou V, Jadeja S, Chambon P, Hodivala‐Dilke K, Fruttiger M (2008) Efficient, inducible Cre‐recombinase activation in vascular endothelium. Genesis 46: 74–80
Google Scholar - Davis GE, Senger DR (2005) Endothelial extracellular matrix: biosynthesis, remodeling, and functions during vascular morphogenesis and neovessel stabilization. Circ Res 97: 1093–1107
Google Scholar - Davis GE, Senger DR (2008) Extracellular matrix mediates a molecular balance between vascular morphogenesis and regression. Curr Opin Hematol 15: 197–203
Google Scholar - del Toro R et al (2010) Identification and functional analysis of endothelial tip cell‐enriched genes. Blood 116: 4025–4033
Google Scholar - Duarte A, Hirashima M, Benedito R, Trindade A, Diniz P, Bekman E, Costa L, Henrique D, Rossant J (2004) Dosage‐sensitive requirement for mouse Dll4 in artery development. Genes Dev 18: 2474–2478
Google Scholar - Estrach S, Cailleteau L, Franco CA, Gerhardt H, Stefani C, Lemichez E, Gagnoux‐Palacios L, Meneguzzi G, Mettouchi A (2011) Laminin‐binding integrins induce Dll4 expression and Notch signaling in endothelial cells. Circ Res 109: 172–182
Google Scholar - Fruttiger M (2002) Development of the mouse retinal vasculature: angiogenesis versus vasculogenesis. Invest Ophtalmol Vis Sci 43: 522–527
Google Scholar - Gale NW et al (2004) Haploinsufficiency of delta‐like 4 ligand results in embryonic lethality due to major defects in arterial and vascular development. Proc Natl Acad Sci USA 101: 15949–15954
Google Scholar - Gerhardt H et al (2003) VEGF guides angiogenic sprouting utilizing endothelial tip cell filopodia. J Cell Biol 161: 1163–1177
Google Scholar - Germain M et al (2010) Genetic ablation of the alpha 6‐integrin subunit in Tie1Cre mice enhances tumour angiogenesis. J Pathol 220: 370–381
Google Scholar - Hallmann R, Horn N, Selg M, Wendler O, Pausch F, Sorokin LM (2005) Expression and function of laminins in the embryonic and mature vasculature. Physiol Rev 85: 979–1000
Google Scholar - Hamill KJ, Kligys K, Hopkinson SB, Jones JC (2009) Laminin deposition in the extracellular matrix: a complex picture emerges. J Cell Sci 122: 4409–4417
Google Scholar - Hellstrom M et al (2007) Dll4 signalling through Notch1 regulates formation of tip cells during angiogenesis. Nature 445: 776–780
Google Scholar - Jakobsson L, Kreuger J, Claesson‐Welsh L (2007) Building blood vessels—stem cell models in vascular biology. J Cell Biol 177: 751–755
Google Scholar - Jakobsson L, Domogatskaya A, Tryggvason K, Edgar D, Claesson‐Welsh L (2008) Laminin deposition is dispensable for vasculogenesis but regulates blood vessel diameter independent of flow. FASEB J 22: 1530–1539
Google Scholar - Jakobsson L et al (2010) Endothelial cells dynamically compete for the tip cell position during angiogenic sprouting. Nat Cell Biol 12: 943–953
Google Scholar - Leslie JD, Ariza‐McNaughton L, Bermange AL, McAdow R, Johnson SL, Lewis J (2007) Endothelial signalling by the Notch ligand Delta‐like 4 restricts angiogenesis. Development (Cambridge, England) 134: 839–844
Google Scholar - Lobov IB, Renard RA, Papadopoulos N, Gale NW, Thurston G, Yancopoulos GD, Wiegand SJ (2007) Delta‐like ligand 4 (Dll4) is induced by VEGF as a negative regulator of angiogenic sprouting. Proc Natl Acad Sci USA 104: 3219–3224
Google Scholar - Mahabeleshwar GH, Feng W, Reddy K, Plow EF, Byzova TV (2007) Mechanisms of integrin‐vascular endothelial growth factor receptor cross‐activation in angiogenesis. Circ Res 101: 570–580
Google Scholar - Pollard SM, Parsons MJ, Kamei M, Kettleborough RN, Thomas KA, Pham VN, Bae MK, Scott A, Weinstein BM, Stemple DL (2006) Essential and overlapping roles for laminin alpha chains in notochord and blood vessel formation. Dev Biol 289: 64–76
Google Scholar - Raghavan S, Bauer C, Mundschau G, Li Q, Fuchs E (2000) Conditional ablation of beta1 integrin in skin. Severe defects in epidermal proliferation, basement membrane formation, and hair follicle invagination. J Cell Biol 150: 1149–1160
Google Scholar - Siekmann AF, Lawson ND (2007) Notch signalling limits angiogenic cell behaviour in developing zebrafish arteries. Nature 445: 781–784
Google Scholar - Sixt M, Hallmann R, Wendler O, Scharffetter‐Kochanek K, Sorokin LM (2001) Cell adhesion and migration properties of beta 2‐integrin negative polymorphonuclear granulocytes on defined extracellular matrix molecules. Relevance for leukocyte extravasation. J Biol Chem 276: 18878–18887
Google Scholar - Soldi R, Mitola S, Strasly M, Defilippi P, Tarone G, Bussolino F (1999) Role of alphavbeta3 integrin in the activation of vascular endothelial growth factor receptor‐2. EMBO J 18: 882–892
Google Scholar - Stratman AN, Malotte KM, Mahan RD, Davis MJ, Davis GE (2009) Pericyte recruitment during vasculogenic tube assembly stimulates endothelial basement membrane matrix formation. Blood 114: 5091–5101
Google Scholar - Suchting S, Freitas C, le Noble F, Benedito R, Breant C, Duarte A, Eichmann A (2007) The Notch ligand Delta‐like 4 negatively regulates endothelial tip cell formation and vessel branching. Proc Natl Acad Sci USA 104: 3225–3230
Google Scholar - Thyboll J, Kortesmaa J, Cao R, Soininen R, Wang L, Iivanainen A, Sorokin L, Risling M, Cao Y, Tryggvason K (2002) Deletion of the laminin alpha4 chain leads to impaired microvessel maturation. Mol Cell Biol 22: 1194–1202
Google Scholar - Timpl R (1996) Macromolecular organization of basement membranes. Curr Opin Cell Biol 8: 618–624
Google Scholar - von Tell D, Armulik A, Betsholtz C (2006) Pericytes and vascular stability. Exp Cell Res 312: 623–629
Google Scholar - Zhou Z, Doi M, Wang J, Cao R, Liu B, Chan KM, Kortesmaa J, Sorokin L, Cao Y, Tryggvason K (2004) Deletion of laminin‐8 results in increased tumor neovascularization and metastasis in mice. Cancer Res 64: 4059–4063
Google Scholar




