Dysbiosis of small intestinal microbiota in liver cirrhosis and its association with etiology (original) (raw)
Introduction
Gut microbiota and bacterial translocation (BT) play an important role in the pathogenesis of complications of cirrhosis1. Although a lot of work has been done to characterize the gut microbiota in cirrhosis, fecal samples were used in most of these studies. The small intestine has been suggested as the preferred site for BT in cirrhosis2. Small intestinal bacterial overgrowth (SIBO) has the greatest potential for promoting BT. This is supported by the study showing bacterial translocate predominantly from the small intestines when inoculating equal concentrations of E.coli into small or large intestines3. Moreover, reduction in BT rates is associated with lower jejunal, but not cecal, bacterial counts in cisapride-treated cirrhotic rats with an increased intestinal motility4. SIBO is traditionally defined if bacterial culture more than 105 CFU/ml in upper jejuna aspirate. However, the majority of intestine microbiota could not be cultured, so the culture-based method cannot reveal the real changes of microbiota in the small intestines6.
Recently, the duodenal microbiota has been analyzed in a few cohort studies using 16S rRNA gene pyrosequencing method. Duodenal samples demonstrated greater biological diversity and possessed a unique microbial signature compared with the rectum7. The duodenal microbiota of obese individuals was found to have a higher proportion of anaerobic genera and a lesser proportion of aerobic genera in comparison with normal-weight individuals8. Altered duodenal microbiota composition was also demonstrated in celiac disease patients suffering from persistent symptoms on a long-term gluten-free diet9. The treated patients with persistent symptoms had reduced microbial richness with higher relative abundance of Proteobacteria and lower abundance of Bacteroidetes and Firmicutes. In 2011, Steed et al. analyzed the microbial composition of duodenal biopsies samples in cirrhosis by real-time PCR, but found no significant difference between controls and cirrhosis10. The results might be hampered by the small sample size, as only 6 distal duodenal biopsies were evaluated in their study.
We hypothesized that the alterations of upper gastrointestinal tract in cirrhosis would lead to dysbiosis of duodenal microbiota. The aim of this study was to characterize the duodenal mucosal microbiota of cirrhotic patients using 16S rRNA pyrosequencing methods. The results demonstrated that cirrhotic patients were colonized by remarkable different duodenal microbiota in comparison with healthy controls.
Results
Clinical characteristics and pyrosequencing data summary
A total of 58 subjects were included in this duodenal mucosal microbial profiling study. Characteristics of the 30 cirrhotic patients and 28 healthy controls, including demorgraphics, liver biochemistries, and pyrosequencing results are summarized in Table 1. Of the cirrhotics, 24 patients (80%) were Hepatitis-B-virus (HBV) related, 6 patients (20%) were primary biliary cirrhosis (PBC). Statistical comparisons of liver biochemistries revealed significantly higher (p < 0.05) levels of aminotransferase, aspartate aminotransferase, total bilirubin, alkaline phosphatase in cirrhotic group as compared to healthy controls. There were significant decline of blood hemoglobin and platelet count in cirrhosis group than in control group. Additional characteristics such as age, body mass index, and gender distribution were generally matched across the cirrhosis group and control group.
Table 1 Clinical characteristics and pyrosequencing data summary.
A total of 433,180 high-quality sequences were produced, accounting for 81.2% of valid sequences (average sequence length 464 bp), with an average of 7,225 reads per sample in control group and 7696 reads per sample in cirrhotic group. To normalize sequencing depth, subsets of 4,135 reads (the number of the sample with the least number of reads) per sample were picked randomly for alpha diversity comparison. No significant difference of community diversity and richness was observed between cirrhosis and controls.
Compositional and functional analysis of duodenal microbiota in cirrhosis
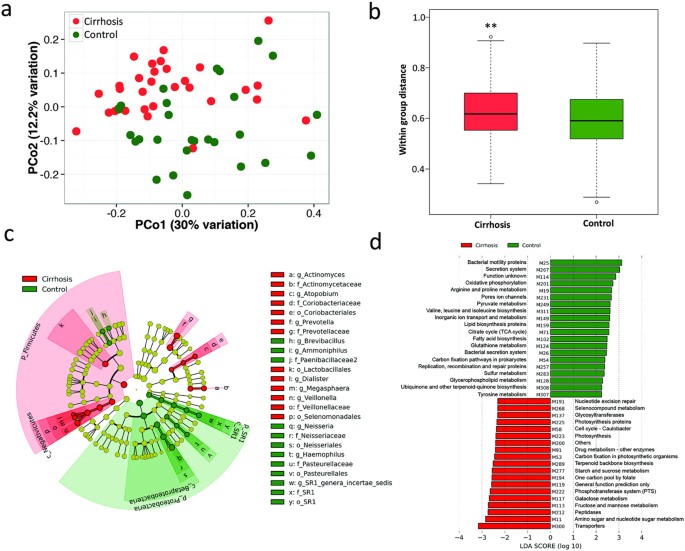
Principal coordinate analysis based on weighted UniFrac matrices revealed remarkable differentiation of bacterial communities between cirrhosis and controls (Fig. 1a). When comparing the within-group variance, it was observed that the duodenal microbiota in cirrhosis have significantly higher variance than in controls (p < 0.01), which suggests that duodenal microbiota across cirrhosis patients are less similar than across healthy individuals (Fig. 1b).
Figure 1
(a) Principal Coordinate Analysis of weighted UniFrac distance of 16S rRNA genes. The key at left indicated the types of subjects: cirrhosis (red), control (green). (b) Comparison of within group distance between cirrhosis group (red bar) and control group (green bar). **Indicate significant difference with p-value < 0.01. (c) Cladogram representing the taxonomic hierarchical structure of the identified phylotype biomarkers generated using LEfSe. Each filled circle represents one phylotype. Red, phylotypes statistically overrepresented in cirrhosis; green, phylotypes overrepresented in controls. Phylum and class are indicated in their names on the cladogram and the order, family, or genera are given in the key. (d) LEfSe based on the PICRUSt data set revealed differentially enriched bacterial functions associated either with cirrhosis (red) or controls (green). The Linear Discriminant Analysis (LDA) score at the log10 scale is indicated at the bottom. The greater the LDA score is, the more significant the functional biomarker is in the comparison.
To identify the distinguishing taxa in the duodenal microbiota of cirrhosis and controls, linear discriminant analysis effect size (LEfSe) were performed based on the RDP taxonomy data (Fig. 1c). At the phylum level, Firmicutes was significantly enriched in cirrhosis group. And Proteobacteria and SR1 were more abundant in control group than in cirrhosis group. At the genus level, Veillonella, Megasphaera, Dialister, Atopobium, and Prevotella were found overrepresented in cirrhosis duodenum. And the duodenal microbiota of healthy controls was enriched with Neisseria, Haemophilus, and SR1 genera incertae sedis.
To investigate the functional potential of duodenal microbiota, phylogenetic investigation of communities by reconstruction of unobserved states (PICRUSt) analysis was applied to generate the prediction profiles of kyoto encyclopedia of genes and genomes modules. Functional modules were compared between cirrhosis and controls with LEfSe (Fig. 1d). The functional modules involved in bacterial motility proteins and secretion system were highly abundant in healthy control group. Additionally, modules for arginine and proline metabolism, valine, leucine and isoleucine biosynthesis were also enriched in control group. Cirrhosis was associated with increased abundance of modules involved in transporters and amino sugar and nucleotide sugar metabolism. Functional modules involved in peptidases and fructose and mannose metabolism were also overrepresented in cirrhosis group.
Key OTUs in the duodenal microbiota of cirrhosis
Using partial least squares-discriminant analysis (PLS-DA), there were 12 OTUs identified as the key lineages contributing to the differentiation between cirrhosis and control duodenal microbiota. A clear separation between cirrhosis group and control group can be obtained by non-metric multidimensional scaling method based on these 12 key OTUs (Fig. 2a). Seven of these OTUs were found prevalent in cirrhosis group, along with other 5 OTUs declined in cirrhosis group (Fig. 2b). The OTU with the largest contrition to differentiation (OTU-2 with the variable importance in the projection value 2.3) belonged to Neisseria at the genus level.
Figure 2
(a) Nonmetric multidimensional scaling biplot of duodenal samples based on 12 key OTUs identified by PLS-DA. On the left panel, each point represents one sample. The duodenal samples showed a clear separation between cirrhosis (red) and controls (green). On the right panel, each point represents one OTU. The OTUs in the red oval (7 OTUs) showed higher abundance in cirrhosis group. The OTUs in the green oval (5 OTUs) showed higher abundance in control group. (b) Heat map of relative abundance for the 12 key OTUs identified by PLS-DA. The relative abundance of each OTU in each subject of this study was used to plot the heat map. Each column represents one subject. The group information was showed under the plot: cirrhosis patients on the left with red line, controls on the right with black line. Each row represents one OTU. The genus affiliation of the OTU was showed on the right. The OTUs in red were found enriched in cirrhosis group, and in green enriched in controls.
OTUs associated with etiology of cirrhosis
HBV-related cirrhosis and PBC were two main etiologies of cirrhosis in this study. When considering the etiology of cirrhosis, no significant difference was observed between HBV-related cirrhosis and PBC at the genus level or above. However, when LEfSe was applied on the OTU profile, there were two OTUs, OTU-23 (Neisseria) and OTU-36 (Gemella), discriminative between the two types of cirrhosis (Fig. 3a). Both of these two OTUs showed higher relative abundance in PBC than in HBV-related cirrhosis patients (Fig. 3b).
Figure 3
(a) Identified OTU biomarkers between cirrhosis of different etiologies. The graph was generated using the LEfSe program comparing samples from HBV-related cirrhosis and PBC at the OTU level. Both biomarker OTUs are overrepresented in PBC group. The LDA score at the log10 scale is indicated at the bottom. (b) Box plots of the relative abundance of biomarker OTUs in cirrhosis of different etiologies. On the left panel, OTU-23 (genus Neisseria) in HBV-related cirrhosis group and PBC group. On the right panel, OTU-36 (genus Gemella) in HBV-related cirrhosis group and PBC group. The body of the box plot represents the first and third quartiles of the distribution, and the median. The whiskers extend from the quartiles to the last data point within 1.5 *IQR, with outliers beyond represented as dots.
Microbiota alterations and other clinical factors
All the cirrhotic patients were detected with esophageal and gastric varices. Among of them, 12 cirrhotic patients had received endoscopic treatment for esophageal or gastric varices. The microbiota composition was compared between patients with endoscopic treatment (n = 12) versus those without (n = 18). Generally, the duodenal microbiota was similar at the family level or above. Endoscopic treatment was not associated with alterations of predicted functional genes. At the genus level, SR1 genera incertae sedis was found significantly higher in patients with endoscopic treatment than those without (median 0.23% in treated group versus 0.03% in untreated group, p = 0.04) (Fig. 4a). There was a moderate decrease of genus Staphylococcus in treated group than in untreated group (median 0.04% in treated group versus 0.20% in untreated group, p = 0.059) (Fig. 4b).
Figure 4
(a) Box plots of the relative abundance of genus SR1-genera-incertae-sedis between cirrhotic patients with endoscopic treatment and those without. (b) Box plots of the relative abundance of genus Staphylococcus between cirrhotic patients with endoscopic treatment and those without. (c) Box plots of the relative abundance of genus Cloacibacterium between cirrhotic patients on PPIs and those not. (d) Box plots of the relative abundance of genus Dialister between cirrhotic patients on PPIs and those not. Horizontal bars represent false discovery rate-corrected p value < 0.05 (Mann-Whitney U test). The body of the box plot represents the first and third quartiles of the distribution, and the median. The whiskers extend from the quartiles to the last data point within 1.5 *IQR, with outliers beyond represented as dots.
Microbiota composition between patients on proton pump inhibitors (PPIs) (n = 12) and those without (n = 18) was also compared. No significant difference was observed at the family level or above. PPIs did not change the profile of predicted functional genes. At the genus level, Cloacibacterium was significantly reduced in patients on PPIs (median 0.15% in patients on PPIs versus 0.03% in those without, p = 0.03) (Fig. 4c). Patients on PPIs were found to have moderate higher relative abundance of Dialister than those without (median 0.20% in patients on PPIs versus 0.06% in those without, p = 0.054) (Fig. 4d).
Discussion
Studies of the duodenal microbiota have been focused on SIBO, which relies on traditional culture-dependent method or breath testing. Cirrhosis-associated duodenal dysbiosis is not yet clearly defined. In the attempt to shed light on this issue, we used 16S rRNA metagenomics to determine whether the duodenum microbiota differed between cirrhotic patients and healthy controls. Our results suggest that the structure of duodenal mucosa microbiota in cirrhotic patients is dramatically different from normal controls.
As can be observed in this study, at the genus level, Veillonella, Prevotella, Neisseria, and Haemophilus, were the most discriminative taxa between cirrhosis and controls. All these taxa are commonly presented in the oral cavity11, which suggests oral microbiota has a great impact upon duodenal microbiota. The oral cavity is the entry point of bacteria into the body. The human oral microbiota not only play a role in disease of the oral cavity, but also interact with microbiomes from other parts of the human body12. Our earlier study has found that microbes of oral origin could be present in stool of cirrhosis patients13. Recently, a direct evaluation of the salivary microbiome in controls and patients with cirrhosis was performed by Bajaj et al.14. In salivary microbiome of cirrhotic patients with previous hepatic encephalopathy, relative abundance of autochthonous taxa (Lachnospiraceae and Ruminococcaceae) decreased whereas potentially pathogenic taxa (Prevotella and Fusobacteriaceae) increased. Partly in consistent with their results, our results also found the relative abundance of duodenal Prevotella and Fusobacterium in cirrhosis was significantly higher than in controls. It has been reported in a previous study that distinct bacterial populations in the oral microbiota are involved in production of high levels of H2S and CH3SH in the oral cavity. The H2S group showed higher proportions of the genera Neisseria, Porphyromonas and SR1, whereas the CH3SH group had higher proportions of the genera Prevotella, Veillonella, Atopobium, Megasphaera, and Selenomonas15. It is interesting that the duodenal bacterial groups enriched in cirrhosis and healthy controls are highly consistent with the oral microbiota in CH3SH group and H2S group, respectively. Blood levels of CH3SH have been suggested as important factors in the pathogenesis of hepatic encephalopathy16. The shift of microbiota toward CH3SH generated community might indicate a direct contribution of duodenal microbiota to hepatic encephalopathy in cirrhosis. Our results are in line with recently published data showing that gut dysbiosis links with systemic and neuro-inflammation. When compared with control mice, the small intestinal microbiota in cirrhotic mice showed relative increase in Enterobacteriaceae and Staphylococcaceae along with predominantly oral families such as Streptococcaceae17. Taking together, these results might indicate associations between small intestinal microbiota of oral origins and hepatic encephalopathy.
To investigate if, in addition to compositional impact, there is an impact on bacterial function, PICRUSt was applied to the 16S rRNA amplicon sequencing data to infer bacterial metabolic functions. Interestingly, we found higher abundance of bacterial motility proteins and bacterial secretion system in healthy duodenal microbiota. The motility proteins play an important role in bacterial attachment on epithelial cells and travel to or away from stimulus18. Bacterial secretion system, which can be classified into type I-IV, operates generally on the principal of active transportation of protein from cytoplasm to bacterial surface, which play crucial roles in gut colonization through invasion on mucosal surface19. Both bacterial motility and secretion system are heavily involved in host adhesion and colonization. The enrichment of genes related to bacterial motility and secretion system might indicate a harsher and more competitive environment in healthy duodenum than in cirrhotic duodenum. In normal conditions, intestinal peristalsis, gastric acid, and bile secretion act to control control bacterial colonization, attachment, and infiltration into the host20. Abnormalities in one or more of these host defenses result in bacterial overgrowth of the small intestine2. In cirrhosis, marked decreases in intestinal intraluminal concentrations of bile acids have been ascribed to decreased secretion and increased deconjugation21. Abnormalities in small intestinal motility are related to the degree of chronic liver failure22. Decompensated cirrhotics were found to have slower intestinal transit times as compared with compensated cirrhotics and healthy controls23. Small intestine motility dysfunction is more severe in those with history of spontaneous bacterial peritonitis24. In our research, cirrhotic patients were observed with significantly higher inter-individual variations than healthy controls, which also supports the conclusion that cirrhosis abolish colonization control to certain exogenous bacteria and weaken the normal control of endogenous bacterial community.
The enriched pathways in cirrhosis were related to transporters, amino sugar and nucleotide sugar metabolism, which likely reflect the basic requirements of microbial life in the duodenum of cirrhosis. The bacterial transport systems enable bacteria to accumulate needed nutrients, extrude unwanted by products and maintain cytoplasmic content of protons and salts conducive to growth and development25. Some ABC transporter can be involved in resistance to antimicrobial peptides26. The drug transporters genes are overrepresented in the infant/elderly gut microbiome, perhaps due to the frequent antibiotic treatment of infants and the elderly compared with adults27. Therefore, we speculate that the enrichment of transporter gene might be a selective result of occasionally antibiotics use in cirrhotic patients, who are more susceptible to infections.
Although, at the genus level, Neisseria were found overrepresented in healthy controls. Two OTUs representing Gemella and Neisseria, respectively, were the most discriminative OTUs between two types of cirrhosis. The results here are in line with our recently published data, which showed alterations and correlations of the gut microbiome and immnunity in PBC patients28. The fecal microbiota of PBC patients were depleted of some potentially beneficial bacteria, such as Lachnobacterium and Acidobacteria, but were enriched in some bacterial taxa, such as Neisseriaceae and Klebsiella. Several altered gut bacterial taxa exhibited interactions with altered immunity and urine metabolism, such as Klebsiella with IL-2A and Neisseriaceae with urinary indoleacrylate. A close association between celiac disease and PBC has been extensively reported in literature29. In duodenum of adult celiac patients, members of Neisseria genus were significantly more abundant in active celiac disease patients than in controls30. Gemella has been found to be involved in pulmonary exacerbations of cystic fibrosis patients. The relative abundance of Gemella in airway microbiota increased in 83% of the patients with cystic fibrosis at exacerbation and was found to be the most discriminative genus between baseline and exacerbation samples31. It is hypothesized that specific species of Neisseria and Gemella may be involved in orchestrating inflammatory disease by promoting inflammation and remodeling normally benign microbiota into dysbiotic community. Recently, Sabino et al. found that primary sclerosing cholangitis is associated with alterations in intestinal microbiota independently of comorbidity with inflammatory bowel disease, which might indicate a potential effect of cholestatic and bile flow on gut microbiota32. Further studies are needed to confirm and assess these links and causality.
Our results showed that the duodenal microbiota is primary determined by cirrhosis itself. Only slight association can be observed between duodenal microbial alterations and endoscopy varices treatment or PPIs. An increase in the relative abundance of genus Dialister was observed in cirrhotic patients on PPIs. Certain Dialister species (D. pnermosintes, D. invisus) have been identified as pathogens, mainly in orthodontic infections33. It is hypothesized that PPIs could enhance gastrointestinal proliferation of these potential oral pathogen species by reduction in gastric acid. This hypothesis is supported by recent findings showing long-term PPIs use is associated with an increase of Holdemania filiformis34, which is also potential oral pathogens usually isolated from advanced periodontitis35. In the present study, genus SR1 genera incertae sedis and Staphylococcus were found increased and decreased in patients with endoscopic treatment, respectively. Endoscopic sclerotherapy and band ligation of esophageal varices have been showed to cause gastric hemodynamic changes, and thus increase the incidence and the severity of portal hypertensive gastropathy36. The duodenal microbiota alterations observed here might be related to mucosa changes in advanced portal hypertension. However, the present study was not designed to compare microbiota alterations before and after endoscopy treatment or PPIs use. Further large scale studies should be performed to confirm these links.
In conclusion, the study reported herein demonstrates that marked dysbiosis is associated with the duodenal mucosa of cirrhotic patients. The deviation of duodenum microbiota might be related to alterations of oral microbiota and duodenal microenvironment. Also, when considering the etiology of cirrhosis, PBC and HBV have slight difference of gut microbiota, indicating the effect mediated by immunity or bile acids between host and microbiota. We note that our study is only able to describe correlations between cirrhosis and duodenal microbiota, and causality cannot be inferred. Further studies, perhaps using experimental animals, are expected to shed light on the causal factors underlying this relationship.
Methods
Patients
The patients and controls recruitment and sampling were carried out at the first affiliated hospital of Zhejiang University. A total of 30 cirrhotic patients and 28 healthy subjects were recruited prior to attending for a pre-arranged upper gastrointestinal tract endoscopy in the hospital. All individuals underwent complete evaluation including biochemical tests of liver functions and ultrasongraphy. Cirrhosis was diagnosed on the basis of clinical and laboratory data supported by liver biopsy or ultrasongraphy. Patients were excluded if they were on or had received antibiotics in the last 2 months. Medication history in the last 2 months was recorded for each cirrhotic patient. There were 12 patients on PPIs. No other antacid medicine, rifaximin, or lactulose, was used in the cirrhotic patients. Child-Pugh score was used to assess the prognosis of cirrhosis37. Of the 30 patients included, there were 27 Child A, 2 Child B, and 1 Child C. None of the patients had a history of hepatic encephalopathy. All the cirrhotic patients were detected with esophageal and gastric varices. A total of 12 cirrhotic patients had received previous endoscopy varices sclerotherapy or ligation. One biopsy sample was taken from the distal duodenum of each individual. All participants provided written informed consent prior to entering the study. The study conformed to the ethical guidelines of the 1975 Declaration of Helsinki. The Institutional Review Board of the First Affiliated Hospital of Zhejiang University approved the study protocol on November 11th, 2014.
DNA extraction from the mucosa
Total genomic DNA was extracted from the biopsy samples by using a combination of the QIAamp DNA isolation kit (Qiagen, Valencia, CA, USA) and a bead-beating method. Briefly, the biopsy sample was lysed in 180 μl of QIAamp ATL buffer and 20 μl of proteinase K for 1 h at 56 °C. Glass beads of different diameters (0.1 mm, 0.5 mm and 1 mm, Sigma, St. Louis, MO, USA) were added, and samples were homogenized in a FastPrep FP120 bead beater (Bio 101, Morgan Irvine, CA, USA) for 30 sec at 4 m/s and incubated for an additional hour at 56 °C. Four ml of RNase A (100 mg/ml) and 200 μl of AL buffer were added to the lysate, and samples were incubated for 30 min at 70 °C. After the addition of 200 μl absolute ethanol, lysates were purified over a QIAamp column as specified by the manufacturer. Samples were eluted in 200 μl of AE buffer.
16S rRNA gene pyrosequencing
PCR amplification of the bacterial 16S rRNA gene V1–V3 region was performed using universal primers (27F 5′-AGAGTTTGATCCTGGCTCAG-3′, 533R 5′-TTACCGCGGCTGCTGGCAC-3′). Details for PCR conditions, DNA purification were described previously38. Massive partial reads of 16S rRNA gene generated by the 454 GS FLX Titanium sequencer were initially trimmed for quality using standard the software tools from Roche/454.
Bioinformatics and statistics
The 16S rRNA reads were processed and compared using QIIME pipeline 1.7.039. The raw reads were trimmed using a minimum read length of 200 bp and an average quality score of 25. Two mismatches were allowed along the primer sequences. The number of hompolymers authorized in sequences was limited to 6. OTUs were picked using denovo OTU picking protocol with a 97% similarity threshold. The most abundant sequence of each OTU was selected as representative reads, and compared to the RDP classifier (cutoff = 0.5) taxonomy assignments of OTUs. The chimera identification sequence was performed by USEARCH40.
The QIIME results were imported into Phyloseq, an R package, for manipulation, subsampling normalization, and graph visualization41. The software PICRUSt was used to make functional gene content predictions based on 16S rRNA gene data present in the Greengenes database42. LEfSe was used to elucidate taxa and genes associated with healthy or diseased states. Both PICRUSt and LEfSe are freely available online in the Galaxy workflow framework43. To compare the alpha diversity and weighted unifrac distance between groups, the Two-sided student’s t-test was used for significance test. PLS-DA with the variable importance in the projection parameter was used to explore key OTUs contributing to differentiation between groups. Variable with the variable importance in the projection parameter >1.5 is defined as key OTUs associated with differentiation. Mann-Whitney U test was applied to compare genera abundances between different groups, with multiple testing correction whenever applicable (adjustment for false discovery rate). Adjusted p values <0.05 were considered significant. The t-test, non-parametric test, and PLS-DA projection were conducted in R (V.3.1.3) with package “mixOmics”, “plyr” and “reshape 2”.
Additional Information
How to cite this article: Chen, Y. et al. Dysbiosis of small intestinal microbiota in liver cirrhosis and its association with etiology. Sci. Rep. 6, 34055; doi: 10.1038/srep34055 (2016).
References
- Wiest, R. & Garcia-Tsao, G. Bacterial translocation (BT) in cirrhosis. Hepatology 41, 422–433 (2005).
Article CAS Google Scholar - Wiest, R., Lawson, M. & Geuking, M. Pathological bacterial translocation in liver cirrhosis. J Hepatol 60, 197–209 (2014).
Article Google Scholar - Powell, D. W. Barrier function of epithelia. Am J Physiol 241, G275–G288 (1981).
CAS PubMed Google Scholar - Pardo, A. et al. Effect of cisapride on intestinal bacterial overgrowth and bacterial translocation in cirrhosis. Hepatology 31, 858–863 (2000).
Article CAS Google Scholar - Corazza, G. R. et al. The diagnosis of small bowel bacterial overgrowth. Reliability of jejunal culture and inadequacy of breath hydrogen testing. Gastroenterology 98, 302–309 (1990).
Article CAS Google Scholar - Eckburg, P. B. et al. Diversity of the human intestinal microbial flora. Science 308, 1635–1638 (2005).
Article ADS Google Scholar - Adamberg, K. et al. Levan Enhances Associated Growth of Bacteroides, Escherichia, Streptococcus and Faecalibacterium in Fecal Microbiota. Plos One 10, e0144042 (2015).
Article Google Scholar - Angelakis, E. et al. A Metagenomic Investigation of the Duodenal Microbiota Reveals Links with Obesity. Plos One 10, e0137784 (2015).
Article Google Scholar - Wacklin, P. et al. Altered duodenal microbiota composition in celiac disease patients suffering from persistent symptoms on a long-term gluten-free diet. Am J Gastroenterol 109, 1933–1941 (2014).
Article CAS Google Scholar - Steed, H. et al. Bacterial translocation in cirrhosis is not caused by an abnormal small bowel gut microbiota. FEMS Immunol Med Microbiol 63, 346–354 (2011).
Article CAS Google Scholar - Bik, E. M. et al. Bacterial diversity in the oral cavity of 10 healthy individuals. Isme J 4, 962–974 (2010).
Article Google Scholar - Nasidze, I., Li, J., Quinque, D., Tang, K. & Stoneking, M. Global diversity in the human salivary microbiome. Genome Res 19, 636–643 (2009).
Article CAS Google Scholar - Qin, N. et al. Alterations of the human gut microbiome in liver cirrhosis. Nature 513, 59–64 (2014).
Article CAS ADS Google Scholar - Bajaj, J. S. et al. Salivary microbiota reflects changes in gut microbiota in cirrhosis with hepatic encephalopathy. Hepatology 62, 1260–1271 (2015).
Article CAS Google Scholar - Takeshita, T. et al. Discrimination of the oral microbiota associated with high hydrogen sulfide and methyl mercaptan production. Sci Rep 2, 215 (2012).
Article Google Scholar - Al Mardini, H., Bartlett, K. & Record, C. O. Blood and brain concentrations of mercaptans in hepatic and methanethiol induced coma. Gut 25, 284–290 (1984).
Article CAS Google Scholar - Kang, D. J. et al. Gut microbiota drive the development of neuro-inflammatory response in cirrhosis. Hepatology, 10.1002/hep.28696. [Epub ahead of print]) (2016).
- T, O. C. & Backert, S. Host epithelial cell invasion by Campylobacter jejuni: trigger or zipper mechanism? Front Cell Infect Microbiol 2, 25 (2012).
Google Scholar - Hueck, C. J. Type III protein secretion systems in bacterial pathogens of animals and plants. Microbiol Mol Biol Rev 62, 379–433 (1998).
CAS PubMed PubMed Central Google Scholar - Sarker, S. A. & Gyr, K. Non-immunological defence mechanisms of the gut. Gut 33, 987–993 (1992).
Article CAS Google Scholar - Clements, W. D. et al. Role of the gut in the pathophysiology of extrahepatic biliary obstruction. Gut 39, 587–593 (1996).
Article CAS Google Scholar - Madrid, A. M., Cumsille, F. & Defilippi, C. Altered small bowel motility in patients with liver cirrhosis depends on severity of liver disease. Dig Dis Sci 42, 738–742 (1997).
Article CAS Google Scholar - Chander Roland, B., Garcia-Tsao, G., Ciarleglio, M. M., Deng, Y. & Sheth, A. Decompensated cirrhotics have slower intestinal transit times as compared with compensated cirrhotics and healthy controls. J Clin Gastroenterol 47, 888–893 (2013).
Article Google Scholar - Chang, C. S., Chen, G. H., Lien, H. C. & Yeh, H. Z. Small intestine dysmotility and bacterial overgrowth in cirrhotic patients with spontaneous bacterial peritonitis. Hepatology 28, 1187–1190 (1998).
Article CAS Google Scholar - Licandro-Seraut, H., Scornec, H., Pedron, T., Cavin, J. F. & Sansonetti, P. J. Functional genomics of Lactobacillus casei establishment in the gut. Proc Natl Acad Sci USA 111, E3101–E3109 (2014).
Article CAS Google Scholar - Revilla-Guarinos, A. et al. Characterization of a regulatory network of peptide antibiotic detoxification modules in Lactobacillus casei BL23. Appl Environ Microbiol 79, 3160–3170 (2013).
Article CAS Google Scholar - Odamaki, T. et al. Age-related changes in gut microbiota composition from newborn to centenarian: a cross-sectional study. BMC Microbiol 16, 90 (2016).
Article Google Scholar - Lv, L. X. et al. Alterations and correlations of the gut microbiome, metabolism and immunity in patients with primary biliary cirrhosis. Environ Microbiol 18, 2272–2286 (2016).
Article CAS Google Scholar - Volta, U., Caio, G., Tovoli, F. & De Giorgio, R. Gut-liver axis: an immune link between celiac disease and primary biliary cirrhosis. Expert Rev Gastroenterol Hepatol 7, 253–261 (2013).
Article CAS Google Scholar - D’Argenio, V. et al. Metagenomics Reveals Dysbiosis and a Potentially Pathogenic N. flavescens Strain in Duodenum of Adult Celiac Patients. Am J Gastroenterol (2016).
- Carmody, L. A. et al. Changes in cystic fibrosis airway microbiota at pulmonary exacerbation. Ann Am Thorac Soc 10, 179–187 (2013).
Article Google Scholar - Sabino, J. et al. Primary sclerosing cholangitis is characterised by intestinal dysbiosis independent from IBD. Gut, 10.1136/gutjnl-2015-311004. [Epub ahead of print]) (2016).
- Morio, F. et al. Antimicrobial susceptibilities and clinical sources of Dialister species. Antimicrob Agents Chemother 51, 4498–4501 (2007).
Article CAS Google Scholar - Clooney, A. G. et al. A comparison of the gut microbiome between long-term users and non-users of proton pump inhibitors. Aliment Pharmacol Ther 43, 974–984 (2016).
Article CAS Google Scholar - Downes, J. et al. Bulleidia extructa gen. nov., sp. nov., isolated from the oral cavity. Int J Syst Evol Microbiol 50 Pt 3, 979–983 (2000).
Article CAS Google Scholar - Yuksel, O. et al. Effects of esophageal varice eradication on portal hypertensive gastropathy and fundal varices: a retrospective and comparative study. Dig Dis Sci 51, 27–30 (2006).
Article Google Scholar - Pugh, R. N., Murray-Lyon, I. M., Dawson, J. L., Pietroni, M. C. & Williams, R. Transection of the oesophagus for bleeding oesophageal varices. Br J Surg 60, 646–649 (1973).
Article CAS Google Scholar - Chen, W., Liu, F., Ling, Z., Tong, X. & Xiang, C. Human intestinal lumen and mucosa-associated microbiota in patients with colorectal cancer. Plos One 7, e39743 (2012).
Article CAS ADS Google Scholar - Caporaso, J. G. et al. QIIME allows analysis of high-throughput community sequencing data. Nat Methods 7, 335–336 (2010).
Article CAS Google Scholar - Edgar, R. C. Search and clustering orders of magnitude faster than BLAST. Bioinformatics 26, 2460–2461 (2010).
Article CAS Google Scholar - McMurdie, P. J. & Holmes, S. phyloseq: an R package for reproducible interactive analysis and graphics of microbiome census data. Plos One 8, e61217 (2013).
Article CAS ADS Google Scholar - Langille, M. G. et al. Predictive functional profiling of microbial communities using 16S rRNA marker gene sequences. Nat Biotechnol 31, 814–821 (2013).
Article CAS Google Scholar - Goecks, J., Nekrutenko, A., Taylor, J. & Galaxy, T. Galaxy: a comprehensive approach for supporting accessible, reproducible, and transparent computational research in the life sciences. Genome Biol 11, R86 (2010).
Article Google Scholar
Acknowledgements
This work was supported by Chinese High Tech Research and Development (863) Program (2012AA020204), National S&T Major Project (2012ZX10002004-001), and National Natural Science Foundation of China (Grant No. 81400633).
Author information
Authors and Affiliations
- State Key Laboratory for Diagnosis and Treatment of Infectious Disease, Collaborative Innovation Center for Diagnosis and Treatment of Infectious Diseases, The First Affiliated Hospital, Zhejiang University, Hangzhou, 310003, PR China
Yanfei Chen, Jing Guo, Ding Shi, Daiqiong Fang & Lanjuan Li - Department of Gastroenterology, The First Affiliated Hospital, Zhejiang University, Hangzhou, 310003, PR China
Feng Ji
Authors
- Yanfei Chen
- Feng Ji
- Jing Guo
- Ding Shi
- Daiqiong Fang
- Lanjuan Li
Contributions
Y.C. participated in the design of the study, collected biopsy samples, performed the statistical analysis, and wrote the paper. F.J. recruited the research subjects and collected biopsy samples. J.G. collected biopsy samples. D.S. and D.F. carried out the DNA extraction, and performed 16S rRNA gene PCR amplification. L.L. conceived of the study, and participated in its design and coordination and helped to draft the manuscript. All authors read and approved the final manuscript.
Corresponding authors
Correspondence toYanfei Chen or Lanjuan Li.
Ethics declarations
Competing interests
The authors declare no competing financial interests.
Rights and permissions
This work is licensed under a Creative Commons Attribution 4.0 International License. The images or other third party material in this article are included in the article’s Creative Commons license, unless indicated otherwise in the credit line; if the material is not included under the Creative Commons license, users will need to obtain permission from the license holder to reproduce the material. To view a copy of this license, visit http://creativecommons.org/licenses/by/4.0/
About this article
Cite this article
Chen, Y., Ji, F., Guo, J. et al. Dysbiosis of small intestinal microbiota in liver cirrhosis and its association with etiology.Sci Rep 6, 34055 (2016). https://doi.org/10.1038/srep34055
- Received: 31 May 2016
- Accepted: 22 August 2016
- Published: 30 September 2016
- DOI: https://doi.org/10.1038/srep34055



