EGF signalling activates the ubiquitin proteasome system to modulate C. elegans lifespan (original) (raw)
This study demonstrates an instructive role for epidermal growth factor (EGF) signalling in promoting longevity in Caenorhabditis elegans. Mechanistically, EGF signalling upregulates the expression of SKR‐5, an Skp1‐like adaptor protein that links multiple F‐box proteins. Conceptually, the paper thus establishes upregulation of the ubiquitin proteasome system and enhanced protein homoeostasis/quality control as regulatory component during longevity.
Introduction
While DNA provides a heritable blueprint for life, it is our proteins that determine most aspects of our physiology and development. Although structurally and functionally diverse, all proteins are sensitive to the rigours of metabolism, environment, and time. Organisms can maintain the quality of their proteins—protein homoeostasis—through the coordinated action of the translation machinery, the chaperones that fold proteins, and the mechanisms that remove proteins, including ubiquitin‐mediated proteolysis (Morimoto and Cuervo, 2009; Buchberger et al, 2010). Protein homoeostasis declines with age as proteins become modified by oxidation and the incorporation of incorrect amino acids during translation (Soskic et al, 2008). Damaged proteins can contribute to age‐associated decline in many ways. For example, they can reduce or even displace the functional proteins that mediate a given physiological process. Damaged proteins can adopt novel, detrimental functions that antagonize processes outside of their normal function (Stefani and Dobson, 2003; Winklhofer et al, 2008). They can also expose their hydrophobic regions, which can interact non‐specifically with other proteins or form toxic cellular aggregates (Dobson, 2003; Hartl and Hayer‐Hartl, 2009). A failure to clear damaged and aggregated proteins is a common event in many age‐associated disorders.
The changes in protein homoeostasis that occur during ageing, and the exact role for protein homoeostasis in maintaining longevity, are not well understood. In the case of misfolded proteins, chaperones act to facilitate their proper refolding and to prevent aggregation. Recent findings have highlighted the presence in cells of pools of metastable proteins that are susceptible to minimal changes in chaperone function or overall folding environment (Gidalevitz et al, 2006; Olzscha et al, 2011). How this pool changes during ageing is not known. In addition to the problems with protein folding and stability, which can be reversed by chaperones, proteins also become covalently modified over time by oxidation, glycation, and nitration. While the rate of occurrence of such protein modifications can be slowed by preventative measures (e.g. expression of anti‐oxidants), unlike protein misfolding and aggregation, covalent protein modifications are largely irreversible (Madian and Regnier, 2010; Avery, 2011). Such irreparably damaged proteins must be removed instead by an alternative strategy: degradation (Catalgol and Grune, 2009).
In eukaryotes, protein degradation is conducted by a combination of autophagy and proteolysis by the UPS. Proteins targeted for UPS degradation are first covalently modified by the addition of the small protein ubiquitin (Hershko and Ciechanover, 1998; Ciechanover, 2006; Kerscher et al, 2006; Schwartz and Ciechanover, 2009). Substrates are recognized by E3 ligases, which transfer ubiquitin from E2‐conjugating enzymes to lysine residues present on the substrate. Polyubiquitination of a substrate can occur through the attachment of additional ubiquitin molecules to form a growing chain. Typically, this occurs through a covalent link between the carboxy terminus of the incoming ubiquitin and the lysine 48 (K48) residue of the final ubiquitin in the chain. Once four or more ubiquitins are added, the polyubiquitinated protein becomes a degradation substrate for the 26S proteasome. Proteins can become polyubiquitinated either by the repeated action of an E3 ligase on its substrate or the action of E4 polyubiquitination enzymes, which extend the polyubiquitin chain of previously mono‐ or oligoubiquitinated proteins with apparent indifference to the particular protein substrates (Koegl et al, 1999; Hoppe, 2005; Kuhlbrodt et al, 2005).
Chaperone function and the UPS are both implicated in ageing. In Caenorhabditis elegans, older nematodes have an impaired heat shock chaperone response and tend to accumulate aggregated proteins (Ben‐Zvi et al, 2009; David et al, 2010). Older animals in general also show signs of impaired proteasome function (Vernace et al, 2007; Breusing and Grune, 2008; Hamer et al, 2010). The HSF‐1 heat shock factor and the insulin/IGF‐1 signalling (IIS) pathway can regulate lifespan at least in part by altering protein homoeostasis (Morley et al, 2002; Hsu et al, 2003; Walker and Lithgow, 2003; Ghazi et al, 2007; Yun et al, 2008; David et al, 2010; Hamer et al, 2010). Given that chaperones and the UPS regulate protein homoeostasis by distinct mechanisms, little is known about how regulators of longevity like the IIS growth factors coordinate the chaperone response with the UPS to maintain longevity.
In addition to IIS, additional growth factors are implicated in ageing (Bartke, 2011). Recently, several groups examining mutants with altered epidermal growth factor (EGF) signalling demonstrated a role for EGF in promoting longevity (Iwasa et al, 2010; Okuyama et al, 2010). EGF signalling in C. elegans was originally characterized based on its role in vulval induction during larval growth (Sternberg, 2005; Sundaram, 2006). Loss of EGF results in early adult lethality due to failed vulval induction and the resulting in utero hatching of larval progeny (the ‘bag of worms’ phenotype); such lethality has made it difficult to assess EGF function in adults. Whether EGF signalling maintains healthy longevity using the same mechanisms as IIS or novel mechanisms remains unclear.
To gain a better understanding of how growth factors regulate longevity, and to test the idea that growth factor signalling might modulate protein homoeostasis, we examined the mechanism by which C. elegans EGF, encoded by LIN‐3, modulates lifespan. We found that EGF is upregulated in fertile adults, where it regulates gene expression in epithelial cells via the Ras‐MAPK signal transduction pathway and the PLZF transcription factors EOR‐1 and EOR‐2. We found that EGF promotes the expression of SKR‐5, an Skp1‐related adaptor protein commonly found in multiple SCF ubiquitin ligases. Adult skr‐5 mutants show a decrease in lifespan and depressed UPS activity. Similarly, mutants for the ubiquitin fusion degradation (UFD) complex also show a decrease in lifespan and in polyubiquitination, resulting in the accumulation of oxidized proteins. We found that EGF signalling simultaneously represses the expression of small heat shock proteins (sHSPs), accelerating the aggregation of metastable proteins in ageing animals. Our results support a model in which EGF signalling switches the strategy for maintaining protein homoeostasis from a chaperone‐based approach to an approach involving protein degradation via augmented UPS activity as animals enter fertile adulthood.
Results
EGF/EOR‐1 signalling regulates longevity
To better understand EGF signalling during adulthood, we used survival curves to examine the lifespan of additional EGF‐signalling mutants, using mutations that have minimal impact on vulval differentiation. Each mutation was backcrossed to our laboratory wild‐type strain six times to minimize the effect of genetic variance. We examined let‐23(n1045) EGF receptor loss‐of‐function mutants, which have a conditional vulvaless phenotype at the low temperature of 15°C but not at 20°C (Aroian et al, 1990), and found that they had a decreased lifespan when raised at 20°C (Figure 1A; Supplementary Table S1). Similarly, partial loss‐of‐function mutations in mpk‐1 (ERK/MAPK) do not impair vulval differentiation (Lackner et al, 1994), yet showed a decreased lifespan (Figure 1A; Supplementary Table S1). EGF signalling has multiple potential transcriptional outputs, and one of these outputs is comprised of the EOR‐1 and EOR‐2 PLZF‐like transcription factors (Howard and Sundaram, 2002; Rocheleau et al, 2002). We examined loss‐of‐function eor‐1(cs28) mutants, which do not have vulval defects (Rocheleau et al, 2002), and found that they had a decreased lifespan (Figure 1A; Supplementary Table S1). In contrast, we examined let‐23(sa62), a gain‐of‐function mutation in the EGF receptor resulting in ligand‐independent signalling (Katz et al, 1996); let‐23(sa62) mutants had an increased lifespan (Figure 1A; Supplementary Table S1). Importantly, the mutation in eor‐1 blocked the increased longevity observed in let‐23(sa62) when combined in double mutants (Figure 1A; Supplementary Table S1), indicating that EOR‐1 is required for EGF signalling to promote longevity.
Figure 1
EGF signalling regulates longevity. (A) Survival curves (number of live animals assayed each day after L4 stage) for the indicated mutants at 20°C, _P_log−rank<0.0001, and _N_=180–447 animals per genotype. (B) RNA from sample pairs of let‐23(sa62) and eor‐1(cs28) mutants were compared with Agilent oligonucleotide microarrays to identify genes that are upregulated by EGF signalling via EOR‐1 activity. Regulated genes were identified by hierarchical clustering and SAM. Relative enrichment in let‐23(sa62) versus eor‐1(cs28) for mRNAs from select genes is shown, with EGF/EOR‐1‐upregulated genes in red, downregulated genes in green, and unregulated genes (controls) in grey. (C–F) Oxidative‐stress‐induced gcs‐1 expression was examined by introducing a P gcs−1 ∷GFP transgene into (C) wild type, (E) lin‐3(e1417), or (F) let‐23(sy1) animals and observing their fluorescence. For comparison, (D) wild‐type animals carrying the transgene were induced by 1 h exposure to sodium arsenite (5 mM). Constitutive expression is observed in the pharynx of all animals (brackets), whereas expression induced by stress is observed in the intestine (arrowheads). Error bars indicate s.e.m. Bar, 100 μm.
During larval development, LIN‐3 (EGF) is expressed in the pharynx and anchor cell, and its receptor LET‐23 is expressed in hypodermal Pnp cells and several neurons (Chang et al, 1999; Hwang and Sternberg, 2004), but their expression in adults has not been described. We used the green fluorescent proteins (GFP) reporters syIs107 (Hwang and Sternberg, 2004) and syEx234 (Chang et al, 1999) to examine the adult expression of LIN‐3 and LET‐23, respectively. During larval stages, we detect LIN‐3 expression in the pharynx (Figure 2A) and the anchor cell (Figure 2B) using a nuclear‐localized GFP reporter. The expression of LIN‐3 protein becomes detectable in intestinal (Figure 2C) and hypodermal cells (Figure 2D) as animals mature into fertile adults (24 h post‐L4 onwards), whereas LET‐23 expression can be observed in hypodermal cells throughout the development and in intestinal cells when animals mature into adulthood (Supplementary Figure S1). The detection of LIN‐3∷GFP in the hypodermis and intestine indicates that EGF expression becomes reactivated in epithelia in adulthood.
Figure 2
LIN‐3 is expressed in epithelial cells of adults. To examine LIN‐3 expression, we obtained transgenic syIs107 nematodes that express GFP protein with a nuclear localization signal from a genomic lin‐3 promoter. (A) L2 animal showing expression (arrows) from lin‐3 promoter in the pharynx. Bar, 100 μm. (B) L3 animal showing expression from the lin‐3 promoter in the anchor cell along the ventral mid‐body (the dorsal and ventral cuticle is outlined in white). L4 animals later show vulF cell expression in this same region of the body. Bar, 50 μm. While not detected in larvae, there is epithelial expression from the lin‐3 promoter in adults starting at L4+24 h in (C) the intestine and (D) the hypodermis. Bar, 100 μm.
To determine which genes might be regulated by EGF signalling in adults, we used oligonucleotide microarrays to compare expression profiles of animals with increased EGF signalling (let‐23(sa62) gain‐of‐function mutants) to animals with decreased EGF signalling specifically through the EOR‐1 transcriptional output (eor‐1(cs28) loss‐of‐function mutants). We examined eight biological replicates of well‐fed adults synchronized 48 h after L4 stage. Using hierarchical clustering and statistical analysis of microarrays (SAM), at a false discovery rate of 0.47%, we identified 231 genes for which expression was significantly increased in let‐23(sa62) animals compared with eor‐1(cs28) animals (EGF/EOR‐1‐upregulated genes; Supplementary Figure S2A and B; Supplementary Table S2), and 216 genes for which expression was significantly decreased in let‐23(sa62) compared with eor‐1 (EGF/EOR‐1‐downregulated genes; Supplementary Figure S2A and B; Supplementary Table S3). The gene ontology (GO) categories for metallopeptidases and carbohydrate binding (lectins) were highly overrepresented among EGF/EOR‐1‐upregulated genes, whereas GO categories for lipid metabolism were highly overrepresented among EGF/EOR‐1‐downregulated genes (Supplementary Figure S2C). More importantly, numerous proteins involved in detoxification, stress response, and the UPS were among the EGF/EOR‐1‐upregulated genes with high SAM scores (Supplementary Figure S2C; Supplementary Tables S2 and S3). Several targets of DAF‐16 regulation that are known to promote longevity, including dct‐7 and gst‐4 (glutathione _S_‐transferase), were among the EGF/EOR‐1‐upregulated genes, and the insulin‐like peptide ins‐7, a known negative regulator of longevity (Murphy et al, 2003, 2007), was among the downregulated genes (Figure 1B; Supplementary Tables S2 and S3). Finally, members of the HSP16 family of sHSPs were among the EGF/EOR‐1‐downregulated genes with high SAM scores (Figure 1B; Supplementary Table S3), further suggesting a connection between EGF signalling and protein homoeostasis.
EGF/EOR‐1 signalling regulates protein homoeostasis
An important facet of longevity is the maintenance of proper protein homoeostasis, as oxidized and unfolded proteins accumulate in cells over time and contribute to age‐associated cellular decline (Ben‐Zvi et al, 2009; David et al, 2010). Given that UPS genes were among the EGF/EOR‐1‐upregulated genes, whereas sHSP genes were among the EGF/EOR‐1‐downregulated genes, we reasoned that adult EGF‐signalling mutants might have defects in protein homoeostasis. We tested this idea in three ways. First, we introduced an oxidative stress reporter transgene, P gcs−1 ∷GFP, into EGF‐signalling mutants, as defects in protein homoeostasis can result in an increase in the levels of oxidized proteins and activation of the oxidative stress response (Inoue et al, 2005). The gcs‐1 gene is a direct target of the Nrf1 orthologue SKN‐1, and its expression becomes activated in epithelia when nematodes are under oxidative stress (Inoue et al, 2005). In unstressed wild‐type animals, fluorescence from P gcs−1 ∷GFP is only present in the pharynx (Figure 1C). However, exposure to arsenite, which induces oxidative stress, activates the expression of GFP from P gcs−1 ∷GFP in epithelial tissues throughout the body (Figure 1D). We detected GFP in these tissues from both lin‐3(e1417) (Figure 1E) and let‐23(sy1) (Figure 1F) loss‐of‐function mutant adults even in the absence of stress agents like arsenite, suggesting that these mutant adults are constitutively responding to oxidative stress.
Next, we tested whether mutants with either increased or reduced EGF/EOR‐1 signalling might be more or less susceptible to protein aggregation, respectively, as sHSP proteins are thought to prevent the aggregation of misfolded and damaged proteins. We introduced a protein aggregation reporter transgene, P vha−6 ∷Poly(Q) 40 ∷YFP, into EGF‐signalling mutants (Mohri‐Shiomi and Garsin, 2008). This transgene synthesizes a metastable YFP protein containing 40 glutamine repeats—Poly(Q)40∷YFP—that is known to aggregate as animals age and is an anti‐aggregation substrate of sHSP proteins (Morley et al, 2002; Hsu et al, 2003). In young wild‐type larvae, Poly(Q)40∷YFP is largely cytosolic, but begins to accumulate in bright aggregates as animals age (Figure 3A, B, C and J). Mutants with increased EGF signalling, including let‐23(sa62), accumulate Poly(Q)40∷YFP aggregates at an earlier time and at a faster rate than wild type (Figure 3D–F and J). In contrast, mutants with decreased EGF signalling, including eor‐1(cs28) single mutants and let‐23(sa62) eor‐1(cs28) double mutants, accumulate Poly(Q)40∷YFP aggregates at a slower rate compared with that of wild type (Figure 3G–J). We observed no difference in the expression from the P vha−6 ∷Poly(Q) 40 ∷YFP transgene in these mutants, indicating that the observed changes in Poly(Q)40∷YFP are not due to differences in protein levels. Thus, the ability of animals to prevent misfolded proteins from aggregating decreases as animals mature into adulthood, and EGF signalling regulates the timing of this change, consistent with its downregulation of sHSP gene expression in adults.
Figure 3
EGF signalling regulates the aggregation of Poly(Q)40∷YFP. Fluorescence from (A–C) wild type, (D–F) let‐23(sa62) mutants, and (G–I) eor‐1(cs28) mutants containing a transgene that expresses Poly(Q)40∷YFP in epithelial cells from (A, D, G) L4 stage, (B, E, H) 24 h post‐L4, and (C, F, I) 48 h post‐L4. Bar, 50 μm. (J) Per cent of animals containing aggregates of Poly(Q)40∷YFP at the indicated time after hatching. _N_=1236–1563 animals per genotype.
As a third way to observe the effects of EGF signalling on protein homoeostasis (particularly protein turnover), we developed a transgenic C. elegans model that allows UPS activity to be observed in vivo. We employed an UbG76V‐GFP reporter that contains an UFD signal comprising a single, uncleavable, N‐terminally linked ubiquitin attached to GFP (Butt et al, 1988; Johnson et al, 1995; Dantuma et al, 2000) (Figure 4A). The resulting fluorescent chimera is a substrate for polyubiquitination and proteasome‐mediated proteolysis. We generated a transgene (P col−19 ∷Ub G76V ‐GFP) containing UbG76V‐GFP sequences and promoter sequences from the col‐19 collagen gene, which is expressed in epithelial cells as animals enter adulthood (Cox et al, 1989). As an internal control, we also generated a transgene (P col−19 ∷mRFP) containing mRFP sequences that are also under the control of the col‐19 promoter. We obtained transgenic animals that express both transgenes from a single, stable transgenic integration event (called odIs76), which we backcrossed to wild type six times. We observed strong expression of both UbG76V‐GFP and mRFP in epithelial cells in young adult (L4+24 h) animals (Figure 4B) at 20°C. Surprisingly, UbG76V‐GFP rapidly diminished 48 h after the L4 stage (L4+48 h), while mRFP expression continued to persist during adulthood and into old age. We quantified this decrease in UbG76V‐GFP by capturing whole worm micrographs and quantifying both the mRFP and GFP fluorescence levels over time (Figure 4C). In addition, we confirmed that loss of UbG76V‐GFP expression was due to a loss in protein levels by generating lysates of transgenic C. elegans at different time points after L4 and then detecting UbG76V‐GFP by western blot using anti‐GFP antibodies (Figure 4D). Relative to actin protein levels, which we used as a loading control, UbG76V‐GFP protein levels rapidly decrease 24 h after L4 stage (Figure 4C and D).
Figure 4
A GFP reporter for polyubiquitination and proteasomal degradation. (A) Schematic representation of the Ub‐GFP and UbG76V‐GFP chimeras. The amino‐acid sequences for ubiquitin are in yellow, whereas the sequences for GFP are in green. The Ub‐GFP chimera is co‐translationally cleaved, releasing a stable GFP protein. In contrast, the UbG76V‐GFP chimera, which contains a mutation in the terminal residue of ubiquitin, cannot be cleaved. The resulting protein is a substrate for polyubiquitination (indicated by the circles labelled with ‘u’) and degradation. (B) Co‐expression of UbG76V‐GFP (green) and mRFP (red) in C. elegans epithelia using the col‐19 promoter. UbG76V‐GFP fluorescence is visible 24 h after L4 stage, but gone 48 h after L4. (C) Relative levels of UbG76V‐GFP (green line) and mRFP (red line) fluorescence quantified (AU indicates arbitrary units) from micrographs at different time points after L4 stage. Black line indicates the relative ratio of UbG76V‐GFP to actin from western blot analysis. Error bars indicate s.e.m. (D) GFP and actin detected by western blot at specific times (in hours) after L4. ‘Load’ indicates that equivalent amounts of protein were loaded into each lane, except for the ‘36 h’ and ‘48 h’ lanes, in which twice the amount was loaded, so as to maximize UbG76V‐GFP detection. For the anti‐GFP blot, the multiple bands represent the UbG76V‐GFP chimeric protein with different numbers of additional ubiquitins attached. (E) Co‐expression of UbG76V‐GFP (green, top panels) and mRFP (red, bottom panels) proteins in C. elegans at 48 h after L4 stage. ‘Control RNAi’ indicates wild‐type animals raised on bacteria containing an empty RNAi vector. N2 animals raised on pas‐5(RNAi) or pbs‐3(RNAi) bacteria, both of which knockdown proteasome subunit genes, showed stable GFP. Mutants for rpn‐10(ok1865), which lack the RPN‐10 proteasome regulatory subunit, also contained stable GFP. Bar, 50 μm.
A rapid decrease in UbG76V‐GFP protein levels reflects an increase in UPS activity (Dantuma et al, 2000; Lindsten et al, 2003). We performed several control experiments to confirm that our transgene is indeed reporting UPS activity. First, we generated an alternative transgene using the rpl‐28 promoter, which expresses in all tissues and at all stages of development (Hunt‐Newbury et al, 2007). This transgene expressed an UbG76V‐GFP protein that was stable during all larval stages and rose to a similar level as that observed for the col‐19 promoter, but showed the same turnover at L4+48 h as that observed from the transgene containing the col‐19 promoter (Supplementary Figure S3); thus, the timing of the change in UbG76V‐GFP is not simply due to the late‐stage activation of the col‐19 promoter. Second, we tested a Ub‐R‐GFP transgene, which expresses a cleavable Ub‐GFP chimera that releases a GFP protein with arginine as its first amino acid (Dantuma et al, 2000). We observed a similar turnover at L4+48 h for this protein (Supplementary Figure S4). As Ub‐R‐GFP protein is ubiquitinated and degraded by the N‐end degradation pathway, the observed increase in UPS activity at L4+48 h is not specific to the UFD pathway (Meinnel et al, 2006). Third, we generated a transgene that lacks the G76V substitution (called Ub‐M‐GFP) such that the resulting chimeric protein should be rapidly cleaved to release the ubiquitin moiety and a stable GFP (Dantuma et al, 2000). We observed that the resulting GFP fluorescence was stable throughout adulthood and into old age (Supplementary Figure S5), indicating that the GFP turnover that we observe in adults requires an attached ubiquitin moiety and is not simply due to an acute decrease in GFP stability during ageing. Fourth, we generated transgenes that contained arginine substitutions at different lysines in the ubiquitin moiety. While no single substitution altered reporter turnover, the combined substitutions at K29 and K48 prevented the turnover of the UbK29R,K48R,G76V‐GFP transgenic protein (Supplementary Figure S5), indicating that polyubiquitination at either K29 or K48 of the reporter can act as a signal for proteolysis. Finally, to confirm that the decrease in UbG76V‐GFP levels is due to proteolysis by the 26S proteasome, we tested whether blocking proteasome activity prevented UbG76V‐GFP turnover. We used feeding RNAi constructs to reduce the levels of either α (pas‐5) or β (pbs‐3) subunits found in the 20S core (Kipreos, 2005) after embryogenesis. This treatment blocked the turnover of UbG76V‐GFP in adults without affecting mRFP levels (Figure 4E). In addition, we examined UbG76V‐GFP in viable mutants for rpn‐10, which encodes part of the 19S subunit (Shimada et al, 2006), and found that UbG76V‐GFP turnover was blocked (Figure 4E). Taken together, our results suggest that, whereas UPS activity is present throughout development, there is an increase in K29/K48‐mediated polyubiquitination and 26S proteasome‐mediated proteolysis in animals as they mature into adulthood.
EGF/EOR‐1 signalling regulates the timing of UPS augmentation in adults
Given (1) the activation of LIN‐3 EGF expression in adults at the same time that we observe changes in UPS activity, (2) the effect of this EGF signalling on the expression of genes involved in protein degradation, and (3) the effect of mutations in EGF‐signalling components on lifespan, we reasoned that EGF signalling might augment UPS activity in adults, so as to modulate protein homoeostasis and, therefore, longevity. To test this hypothesis, we introduced the P col−19 ∷Ub G76V ‐GFP transgene into various EGF‐signalling mutants. Loss‐of‐function mutations in lin‐3 (EGF), let‐23 (EGFR), sem‐5 (Grb2), let‐60 (Ras), lin‐45 (Raf), mek‐2 (MAPKK), and mpk‐1 (ERK/MAPK) resulted in steady ratios of UbG76V‐GFP to mRFP throughout adulthood (Figure 5; Supplementary Figure S6). C. elegans EGF signalling during the L2 stage regulates vulva epithelial differentiation by regulating the activity of the LIN‐1 and LIN‐31 transcription factors (Miller et al, 1993; Beitel et al, 1995; Tan et al, 1998). We introduced the Ub G76V ‐GFP transgene into lin‐1 and lin‐31 mutants, but failed to observe any difference in the regulation of UbG76V‐GFP levels compared with wild type. EGF signalling also acts in the ALA neuron to regulate quiescence, and in the gonad to regulate ovulation; however, we did not find that impairment of ALA function or ovulation impacted UbG76V‐GFP turnover (Supplementary Figure S7). As we had observed shorter lifespans for eor‐1 mutants, we introduced the Ub G76V ‐GFP transgene into eor‐1 and eor‐2 loss‐of‐function mutants to examine UPS activity (Figure 5C; Supplementary Figure S6). In eor‐1 mutants, the UbG76V‐GFP/mRFP ratio did not significantly decrease 48 h after L4 (Figure 5; Supplementary Figure S3D). In eor‐2 mutants, there was only a 27% decrease in the mean UbG76V‐GFP/mRFP ratio 48 h after L4 compared with 24 h after L4 (Figure 5C; Supplementary Figure S6), far short of the >1000‐fold decrease in the mean UbG76V‐GFP/mRFP ratio observed 48 h after L4 in wild type, indicating that the regulation of UbG76V‐GFP turnover in eor‐2 mutants is significantly impaired. We used western blotting to confirm that UbG76V‐GFP protein turnover is impaired in these mutants (Figure 5D).
Figure 5
UbG76V‐GFP turnover in adults is mediated by the UFD complex and the EGF/Ras/MAPK‐signalling pathway. (A, B) Co‐expression of UbG76V‐GFP (green, top panels) and mRFP (red, bottom panels) proteins in C. elegans at either (A) 24 h or (B) 48 h after L4 stage for the indicated genotypes. (C) Relative levels of UbG76V‐GFP and mRFP fluorescence are quantified as a ratio (AU indicates arbitrary units) at either 24 h (solid bars) or 48 h (stippled bars) after L4 stage for the indicated genotypes. Hypomorphic mutants for let‐60, mek‐2, and eor‐2 show a modest change in the ratio; it is unclear whether this change is due to residual gene activity in the mutants or indicates that these factors do not exclusively mediate this effect. ***P<0.0001, **P<0.001, *P<0.01 by two‐way ANOVA/Bonferoni's post hoc comparisons between the 24 and 48‐h time points for each genotype. For the statistical effect of genotype on the time‐dependent outcome, P<0.0001 for all mutants compared with wild type. Error bars indicate s.e.m., _N_=15–25 animals per trial. (D) UbG76V‐GFP and actin were detected by western blot at either 24 or 48 h after L4 for the indicated genotypes. Equivalent amounts of protein were loaded into each lane. Bar, 100 μm.
Can an increase in EGF signalling, which results in enhanced longevity (Katz et al, 1996; Iwasa et al, 2010), cause the premature activation of the UPS? We introduced the P col−19 ∷Ub G76V ‐GFP transgene into let‐23(sa62) gain‐of‐function mutants and examined both UbG76V‐GFP and mRFP levels over time (Figure 5A–C). Whereas the levels of mRFP were similar to those in wild type at all time points, the levels of UbG76V‐GFP were lower than those observed in wild type even within the first 24 h after L4 stage. We also examined UbG76V‐GFP expression from the rpl‐28 promoter, which expresses the reporter earlier in development. In wild type, UbG76V‐GFP expression starts during embryogenesis and remains steady until L4+48 h (Supplementary Figure S3A). In contrast, in let‐23(sa62) mutants, UbG76V‐GFP expressed from the rpl‐28 promoter can be detected in embryos, but begins to disappear around the L3/L4 transition (Supplementary Figure S3B), indicating that there is an earlier activation of the UPS when EGF signalling is increased. We also introduced P col−19 ∷Ub G76V ‐GFP into let‐23(sa62) eor‐1(cs28) double mutants and found that the eor‐1 mutation blocked the early turnover of UbG76V‐GFP caused by let‐23(sa62) (Figure 5; Supplementary Figure S3E). Taken together, these results indicate a novel, instructive role for EGF signalling via Ras‐MAPK and the transcription factors EOR‐1 and EOR‐2 in regulating the timing of UPS activation in adulthood.
EGF/EOR‐1 signalling regulates the Skp1‐like adaptor SKR‐5
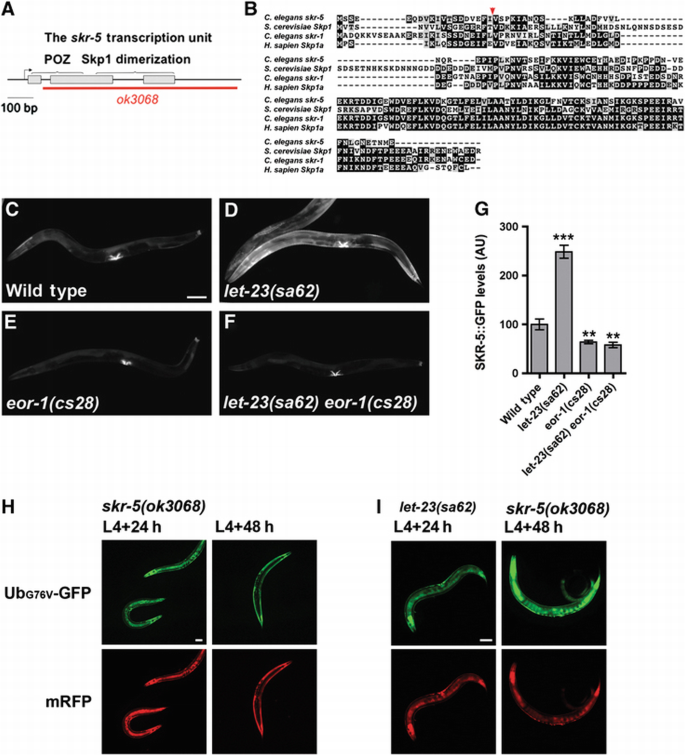
We reasoned that EGF/EOR‐1 signalling regulates UPS activity in adults through one or more E3 ubiquitin ligases and/or E4 polyubiquitin extension enzymes (Hoppe, 2005; Kuhlbrodt et al, 2005). We tested whether mutations or RNAi knockdown of the EGF/EOR‐1‐upregulated genes in our microarray analysis resulted in altered UbG76V‐GFP turnover. We found that the deletion mutation skr‐5(ok3068) prevented UbG76V‐GFP turnover (Figure 6). SKR‐5 is similar to Skp1 (Figure 6A and B), which is a common adaptor linking multiple F‐box proteins to core Cullin1 scaffolding in E3 ubiquitin ligase complexes (Bai et al, 1996; Schulman et al, 2000). To confirm the regulation of SKR‐5 expression by EGF signalling, we generated a transgenic reporter, P skr−5 ∷GFP, to monitor SKR‐5 expression. SKR‐5 is broadly expressed in epithelial cells (Figure 6C), and we found that EGF signalling via EOR‐1 positively regulates the levels of GFP from the transgene (Figure 6D–G). The skr‐5 mutation also blocked the accelerated protein turnover observed in let‐23(sa62) gain‐of‐function mutants (Figures 5C, 6H and I). These results indicate that SKR‐5 is a key limiting UPS component that is upregulated by EGF signalling.
Figure 6
SKR‐5 is upregulated by EGF/EOR‐1 signalling and is required for UbG76V‐GFP turnover. (A) Gene structure of skr‐5. Boxes indicate exons. Brackets indicate the location of individual motifs within the protein. The arrow indicates the start of transcription. The red line indicates the sequences deleted by the ok3068 deletion. (B) Alignment of SKR‐5 protein with yeast Skp1, C. elegans SKR‐1, and human Skp1a (black indicates conserved identity, grey indicates conserved similarity). The red arrow indicates the breakpoint of the ok3068 deletion within SKR‐5; sequences C‐terminal to the arrow are absent in the mutants. (C–F) Fluorescence from adult (L4+48 h) animals expressing a P skr−5 ∷GFP transgene in the indicated genotype. Expression is observed in intestinal epithelia and hypodermis, as well as in vulval muscle. (G) Quantification of average whole animal fluorescence from P skr−5 ∷GFP in animals of the indicated genotype. Error bars indicate s.e.m. ***P<0.001, **P<0.01 by ANOVA/Dunnetts post hoc comparison with wild type. Bar, 100 μm. (H, I) Co‐expression of UbG76V‐GFP (green, top panels) and mRFP (red, bottom panels) proteins in C. elegans at either 24 or 48 h after L4 stage for (H) skr‐5(ok3068) single mutants or (I) let‐23(sa62) skr‐5(ok3068) double mutants. Bar, 50 μm.
We also examined other UPS components, including members of the UFD complex. In yeast, the UFD complex binds to proteins modified with only a few (1–3) ubiquitin molecules, and then catalyses the addition of more ubiquitin molecules, resulting in an extended polyubiquitin chain that targets proteins for degradation by the proteasome (Johnson et al, 1995; Koegl et al, 1999; Thrower et al, 2000; Hoppe, 2005; Tu et al, 2007). The complex is comprised of the adaptors Ufd1 and Npl4 (which recognize oligoubiquitinated proteins), the p97/VCP/Cdc‐48 AAA‐ATPase (a chaperone molecule that acts to assemble the complex with the oligoubiquitinated substrate and might also present such substrates to the proteasome), the Ufd4 E3 ligase (which helps initiate polyubiquitination of the substrate), and the Ufd2 and CHIP E4 polyubiquitin extension enzymes (which complete chain extension, releasing a fully polyubiquitinated product) (Johnson et al, 1995; Bays and Hampton, 2002; Hoppe, 2005; Halawani and Latterich, 2006; Ye, 2006). C. elegans contains two orthologues for p97/VCP/Cdc‐48 (cdc‐48.1 and cdc‐48.2) (Mouysset et al, 2006) and orthologues for Ufd2 (ufd‐2) and CHIP (chn‐1) (Hoppe et al, 2004). We introduced the P col−19 ∷Ub G76V ‐GFP transgene into these mutants and found that the UbG76V‐GFP turnover observed in wild type at 48 h after L4 stage did not occur at any point in adulthood (Figure 5). The single yeast Ufd4 likely diverged into multiple genes in metazoans, including TRIP12 and Hectd1 (Zohn et al, 2007; Park et al, 2009). C. elegans contains a single Ufd4‐like gene, which is most similar to vertebrate Hecd1 proteins; we have named this gene hecd‐1 (Supplementary Figure S8). Like other known C. elegans UFD genes, hecd‐1 is broadly expressed (Supplementary Figure S9). We introduced the P col−19 ∷Ub G76V ‐GFP transgene into a loss‐of‐function mutant for hecd‐1 (a deletion allele; Supplementary Figure S9), and found that UbG76V‐GFP remained stable as animals matured through adulthood (Figure 5; Supplementary Figure S3C). We also introduced the hecd‐1 mutation into let‐23(sa62) gain‐of‐function mutants and found that the time course of UbG76V‐GFP turnover resembled that observed in hecd‐1 single mutants (Figure 5). Our results show that the UFD complex is required for the augmented UPS activity observed when EGF signalling is elevated during adulthood.
EGF/EOR‐1 signalling and the UFD complex regulate global levels of polyubiquitinated proteins
Given that the UFD complex can increase the chain length of many different ubiquitinated proteins by adding more ubiquitin residues (Koegl et al, 1999; Hoppe, 2005; Kuhlbrodt et al, 2005), we reasoned that the proteolysis of the UbG76V‐GFP protein in older adults might reflect global changes in the amount of proteins with elongated polyubiquitin chains. Total polyubiquitinated proteins in C. elegans can be detected as a high‐mobility (80–250 kDa) smear on immunoblots probed with anti‐ubiquitin antibodies (Shimada et al, 2006). We isolated total protein from staged, wild‐type (non‐transgenic) nematodes at different time points after L4 and performed immunoblotting using either anti‐ubiquitin antibodies or anti‐actin antibodies (a loading control). Whereas the levels of total polyubiquitinated proteins were relatively low in young adult animals, they increased significantly as animals matured 48 h past L4 stage (Figure 7A). For comparison, we normalized the level of total high‐mobility (75–250 kDa) polyubiquitinated proteins to the level of actin from the same samples for five independent experiments. The ratio of total polyubiquitinated proteins to actin increased 42% during the critical period from 24 h post‐L4 to 48 h post‐L4 (Figure 7B). We isolated total protein from staged chn‐1, ufd‐2, hecd‐1, cdc‐48.1, mpk‐1, and eor‐1 mutants, and we found that these mutants contained significantly less polyubiquitinated protein at 48 h post‐L4 compared with age‐matched wild‐type animals, with levels approaching those observed in wild‐type animals at 24 h post‐L4 (Figure 7A and B). Our findings indicate that the levels of total polyubiquitinated proteins increase with the same timing observed for the increase in our UPS reporter turnover, and that this effect on global polyubiquitination and UPS activity requires both the UFD complex and EGF signalling.
Figure 7
Increased polyubiquitination in adults requires EGF signalling and the UFD complex. (A) Ubiquitin or actin were detected by western blot at either 24 or 48 h post‐L4 as indicated. Equivalent amounts of total protein were loaded into each lane. All lanes are from the same gel. In wild‐type animals, polyubiquitinated proteins (75–250 kDa) begin to accumulate 48 h after L4 (60% increase compared with animals at 24 h post‐L4). Mutations that reduce UFD complex activity or EGF/Ras/MAPK signalling reduce such accumulation. (B) Relative levels of polyubiquitinated proteins (area of interest included 75–250 kDa) and actin were quantified as a ratio (arbitrary units) at either 24 or 48 h (as indicated) after L4 stage for the given genotypes, and normalized to the wild‐type sample at 48 h from the same western blot. The mean normalized ratios from six blots are indicated. **P<0.01, *P<0.05 by ANOVA/Dunnetts post hoc comparison with wild type. Error bars indicate s.e.m. (C, D) Survival curves (number of live animals assayed each day after hatching) for animals of the indicated genotype at 20°C. _P_log−rank<0.0001, _N_=281–447 animals per genotype. (E, F) Oxidative‐stress‐induced gcs‐1 expression was examined by introducing a P gcs−1 ∷GFP transgene into (E) wild type and (F) hecd‐1 mutants. Constitutive expression is observed in the pharynx of all animals (brackets), whereas expression induced by stress is observed in the intestine (arrowheads). Bar, 100 μm.
SKR‐5 and the UFD complex regulate longevity
Given that the increase in UPS activity occurs immediately following the point in development at which epithelia express LIN‐3, and that the EGF‐signalling mutants with reduced longevity fail to elevate UPS activity at this time point, we reasoned that EGF signalling might be upregulating the UPS as a proteome quality control measure at this time point to maximize the lifespan of fecund adults. Without such an upregulation in UPS activity, we would expect animals to have reduced survival and perhaps show signs of oxidative stress. To test this idea, we used survival curves to examine the median lifespan of UFD complex mutants. At 24 h post‐L4, we found that chn‐1, ufd‐2, cdc‐48.1, and hecd‐1 mutants were indistinguishable from wild type based on appearance and locomotory behaviour. However, we found a significant reduction in the survival of chn‐1, ufd‐2, cdc‐48.1, and hecd‐1 mutants as they aged (Figure 7C; Supplementary Table S4). We also examined skr‐5 mutants and found that they had shortened lifespans relative to wild type (Figure 7D; Supplementary Table S5). Double mutants for skr‐5 and hecd‐1 were not significantly different from either single mutant, suggesting that impairment of the UFD complex can occlude any additional effect of impairment of SKR‐5 with regard to lifespan (Supplementary Table S5). Importantly, skr‐5 mutations partially blocked the increased longevity observed in let‐23(sa62) gain‐of‐function mutants (Figure 7D; Supplementary Table S4). Finally, we examined the P gcs−1 ∷GFP reporter in UFD mutants and found constitutive activation of the reporter in hecd‐1 mutants (Figure 7E and F), indicating the presence of oxidative stress in these mutants. Taken together, our results show that the SKR‐5 and the UFD complex are required both for normal protein homoeostasis and for organismal lifespan.
Discussion
Here, we have used a GFP‐based reporter to analyse UPS activity in epithelia. While UPS activity is present at all stages of development, we detected a burst in UPS activity as animals enter the fertile period of adulthood. We find that EGF signalling controls the timing of this UPS burst, and that this regulation of the UPS modulates lifespan. This conclusion is supported by several pieces of data. First, in the absence of EGF signalling, our reporter shows depressed UPS activity. Second, in the let‐23(sa62) gain‐of‐function EGF receptor‐signalling mutant, the same reporter shows increased and premature UPS activity; the activation of EGF signalling is determining the timing of UPS activity. Third, changes in the level of EGF signalling result in changes in the levels of SKR‐5, a core component of SCF ubiquitin ligases, which are key mediators of UPS activity. Fourth, SKR‐5 activity is required for the augmentation of the UPS in wild‐type adults, and for the premature activation of the UPS when EGF receptor signalling is increased by the let‐23(sa62) gain‐of‐function mutation. Fifth, in the absence of EGF signalling, animals have reduced longevity, whereas in the presence of the let‐23(sa62) activated EGF receptor, animals have increased longevity. Sixth, in the absence of SKR‐5, animals have reduced longevity, and SKR‐5 is required for the enhanced longevity observed when EGF receptor signalling is activated by the let‐23(sa62) mutation. Taken together, our findings demonstrate that EGF signalling activates the UPS to modulate C. elegans lifespan.
EGF signalling alters the cellular strategy for maintaining protein homoeostasis
Previous findings indicate two clear roles for the UPS in protein quality control: (1) the removal of newly synthesized, misfolded proteins and (2) the degradation of older proteins that have accumulated stochastic damage and/or become unfolded over time (Goldberg, 2003). In addition, cytosolic proteins are also protected by sHSP molecular chaperones, which limit protein unfolding and prevent protein aggregation (Haslbeck et al, 2005; Sun and MacRae, 2005; McHaourab et al, 2009). How the UPS and sHSP molecular chaperones are regulated together in response to the accumulation of damaged proteins in ageing animals has been unclear, but our findings would suggest that this regulation is, at least in part, under intrinsic, genetic control. Interestingly, we find that EGF/EOR‐1 signalling in adults increases UPS activity, while simultaneously decreasing the level of key HSP16 chaperones, which would normally act to prevent unfolded proteins from aggregating (Figure 8). We suggest that EOR‐1, in addition to acting as a transcriptional activator, can also act as a transcriptional repressor. Indeed, studies of PLZF, the mammalian orthologue of EOR‐1, suggest that it can repress gene expression by interacting with an HDAC (Chauchereau et al, 2004). These findings suggest that as animals enter adulthood, the cellular strategy for dealing with unfolded or damaged proteins changes from one of refolding and preventing the aggregation of such proteins to one of facilitating their ubiquitin‐mediated turnover. This change in strategy could reflect the fact that older animals accumulate ROS, and that protein damage from ROS oxidation cannot be reversed by sHSPs. It would also explain why metastable proteins aggregate in older animals. This strategic change is initiated when animals mature into adults presumably to maximize health during this period of peak fecundity. Once animals age past this period, however, UPS activity drops off significantly (Hamer et al, 2010), probably due to oxidation of the UPS components themselves. We speculate that the peak levels of UPS activity are set during the period of fertility and then decline as animals age, with the initial peak level of UPS activity determining the eventual timing of cellular deterioration, decreased organismal health, and death.
Figure 8
A hypothetical model for the role of EGF signalling and the UFD complex in ageing animals. (A) Larvae maintain protein homoeostasis primarily via chaperones. In larvae, the primary function of the UPS is likely a combination of protein synthesis quality control (e.g. ERAD) and targeted destruction of specific regulatory proteins (e.g. cyclins). Small HSP proteins (brown trapezoid) prevent proteins from unfolding and keep unfolded or misfolded proteins from aggregating. (B) EGF switches adults towards maintaining protein homoeostasis via the UPS. As animals grow older, the number of unfolded and oxidized proteins increases, perhaps in response to a buildup in ROS over time. The EGF/Ras/MAPK pathway becomes activated, triggering a change in gene expression by the EOR‐1 and EOR‐2 transcription factors. Small HSP proteins are downregulated, resulting in a greater likelyhood that proteins will become unfolded and aggregate. In contrast, SKR‐5 and other UPS‐associated genes are upregulated, which target oxidized proteins (red elipse) for ubiquitination. In addition, the UFD complex recognizes multiple oligoubiquitinated proteins and adds additional ubiquitins. The resulting polyubiquitinated proteins (red elipse with yellow ubiquitins attached) are substrates for the 26S proteasome, which degrades them. Eventually, even this maintenance system becomes overwhelmed by the misfolded protein load in very old animals, or perhaps damaged itself, contributing to the animal's final decline.
Regulating UPS activity through an Skp1‐like adaptor
One of the key genes upregulated by EGF/EOR‐1 signalling and required for both the augmented UPS activity observed in fertile adults and for longevity is the Skp1‐like adaptor SKR‐5. How could the upregulation of a single Skp1‐like adaptor by EGF signalling affect the turnover of multiple proteins? Skp1 adaptors function as a core component of SCF ubiquitin ligases (Bai et al, 1996; Schulman et al, 2000; Zheng et al, 2002; Willems et al, 2004). They directly bind to both the Cullin1 scaffolding molecule and the various F‐box substrate recognition proteins. While there are hundreds of F‐box proteins in the C. elegans genome, there is a single Cullin1 and only 21 Skp1‐like adaptors (Kipreos, 2005). We suggest that this small collection of Skp1‐like adaptors couple the large and diverse collection of F‐box proteins to the rest of the SCF ubiquitin ligase machinery, including Cullin1, Rbx, an E2 ubiquitin‐conjugating enzyme, and ubiquitin itself. The simplest interpretation of our findings is that the level of Skp1‐like adaptors is limiting for SCF complex formation. It also remains possible that different Skp1‐like adaptors interact with different combinations of F‐box proteins, so that by upregulating SKR‐5, EGF activation is changing the F‐box composition of the different SCF ubiquitin ligases throughout the cell. In this fashion, the transcriptional regulation of a single Skp1‐like adaptor can have dramatic effects on global UPS activity and the composition of the proteome. Interestingly, the skr‐5 gene is also a transcriptional target of DAF‐16, suggesting that it might be a common link between the IIS and EGF pathways (Murphy et al, 2003). We expect that there will be additional mechanisms by which growth factor signalling can modulate UPS activity.
Possible roles for the UFD complex in longevity
While growth factor signalling can regulate the UPS, the UPS can also feedback to influence lifespan by regulating the activity of growth factor signalling. For example, double mutants for atx‐3 and cdc‐48.1 actually have increased longevity (Kuhlbrodt et al, 2011). The combined effect of these genes is most likely mediated through the stabilization of IIS signalling rather than through an effect on global polyubiquitination and UPS activity, as double mutants show increased expression of multiple DAF‐16 transcriptional target genes, and the enhanced lifespan is dependent on IIS components. Interestingly, cdc‐48.1 single mutants do not show an increased lifespan, suggesting that ATX‐3 alone is sufficient to regulate the IIS pathway. We detect a slight, but statistically significant, decrease in longevity in cdc‐48.1 mutants, qualitatively similar to the effect observed in other UFD complex mutants. While we do not know why the phenotype of cdc‐48.1 mutants is not as severe as that of other UFD mutants, we speculate that the closely related CDC‐48.2 is partially redundant for this function in promoting longevity.
Given that the UFD complex is also required for reporter turnover in adults and for normal longevity, EGF might also augment polyubiquitin chain extension. Polyubiquitin chains can be assembled through linkages at different lysines in the ubiquitin moiety, with lysine 48‐linked chains acting to target substrates for proteolysis. Surprisingly, we found that mutations that substitute arginine in our ubiquitin reporter at lysine 48 were not sufficient to block turnover. Instead, we found that mutations in both lysine 48 and lysine 29 were required to block turnover, suggesting that either of these residues can be used to extend polyubiquitin chains and target substrates for degradation. However, we currently do not know whether lysine 48 or lysine 29 linkages predominate in vivo. We also did not detect changes in the expression of UFD components in EGF/EOR‐1‐signalling mutants (Supplementary Spreadsheet), suggesting that such regulation could be post‐transcriptional.
Hamer et al (2010) and Segref et al (2011) have recently taken similar approaches to examine UPS activity in C. elegans. While they did not report the same burst in UPS activity, their focus was on different stages of development and different tissues. Similar to our observations, they also observed differences in tissue‐specific turnover rates. These differences could be due to the strength of the transgene promoters used by these separate groups. For example, UbG76V‐GFP fluorescence is barely detectable when expressed from the sur‐5 promoter (Segref et al, 2011), compared with its expression from the stronger col‐19 or rpl‐28 promoters. Nevertheless, tissue‐specific differences in reporter turnover are still apparent even in animals that ubiquitously express the reporter from the same promoter. We speculate that different signalling molecules will likely regulate the UPS activity in specific tissues, supported here by our observation that EGF can specifically regulate the UPS in epithelia.
Materials and methods
Nematode strains
Standard methods were used to culture C. elegans (Brenner, 1974). Animals were grown at 20°C on standard NGM plates seeded with OP50 Escherichia coli. The following strains were provided by the Caenorhabditis Genetics Center, and were backcrossed to the laboratory N2 wild‐type strain six times: chn‐1(by155), ufd‐2(tm1380), cdc‐48.1(tm544), cdc‐48.2(tm659), let‐60(n2021), mpk‐1(n2521), mek‐2(ku114), lin‐45(sy96), sem‐5(n1779), _lin‐3(e1417), let‐23(sy1), let‐23(n1045), let‐23(sa62), Is3[gcs‐1∷gfp], syIs107[lin‐3(δ_‐pes‐10)∷gfp], syEx234[let‐23∷gfp], eor‐1(cs28), eor‐2(cs42), hecd‐1(ok1437), and hecd‐1(ok1450).
Transgene generation and germline transformation
The mutated ubiquitin moieties Ub‐M‐GFP, Ub‐R‐GFP, and UbG76V‐GFP were as previously described (Dantuma et al, 2000). Plasmids containing the col‐19 promoter, followed by one of those moieties or mRFP, were generated by standard techniques. The K48R; K29,48R; K48,63R; and 3KR mutations were introduced into UbG76V‐GFP using the QuickChange II XL Site‐directed Mutagenesis kit (Invitrogen). Transgenic strains were isolated after microinjecting various plasmids (50 ng/μl) using ttx‐3∷rfp (a gift from O Hobert, Columbia University). The odls76[P col−19 ∷Ub G76V ‐GFP, P col−19 ∷mRFP] integrated lines were obtained by γ‐irradiation (Mello and Fire, 1995). Fosmids of hecd‐1 and chn‐1 were extracted following the QIAGEN midi protocol and injected into worms with _myo‐3∷_mRFP marker. A 2‐kb length hecd‐1 promoter was amplified from hecd‐1 fosmid by PCR and introduced into the GFP vector pPD95.75 (a gift from A Fire, Stanford University). Similarly, a 5‐kb length skr‐5 promoter was amplified from a genomic fosmid and introduced into the same GFP vector. Free‐array strains were normalized by comparing animals with similar levels of mRFP; only non‐mosaic animals were analysed.
Microarray analysis
Developmentally synchronized animals were obtained by hypochlorite treatment of gravid adults to release embryos. Synchronized embryos were hatched on NGM plates and grown at 20°C until 48 h after the L4 stage of development. Fluorodeoxyuridine was used to prevent the development of second generation embryos once animals reached fertile adulthood (Gandhi et al, 1980). For each microarray experiment, populations for each analysed mutant were grown simultaneously under the same conditions. Total RNA was isolated from animals using trizol (Invitrogen), and mRNA was purified with an mRNA purification kit (Qiagen). Synthesis and amplification of cDNA was performed on 325 ng RNA using the Low RNA Input Linear Amplification kit (Agilent), and labelled with Cy3‐ or Cy5‐CTP (Perkin Elmer). A dye swap analysis was performed for each set of replicate samples. Samples were fragmented according to Agilent protocols and hybridized at 60°C to Agilent‐015061: C. elegans oligonucleotide microarray 4 × 44 arrays (21 481 genes). Array scanning was conducted using a DNA Microarray Scanner (Agilent) at 5 μm resolution, with image processing by Feature Extractor (Agilent). Dye bias was linearly corrected using rank consistent probes, and multiple spots for each gene were averaged to a single value. Genes that lacked information for 20% or more of the arrays were omitted. Raw microarray data are available via the Princeton University Microarray database: http://puma.princeton.edu.
For hierarchical analysis, average linkage gene clustering was performed with an uncentred correlation similarity metric using cluster (Eisen et al, 1998; de Hoon et al, 2004). One‐class analysis in SAM was performed to identify genes that had statistically significant changes in expression regardless of the magnitude of change (Tusher et al, 2001). For Supplementary Tables S2 and S3, genes identified for microarray analysis were compared with ChIP‐Seq data for genes near EOR‐1∷GFP binding sites identified by modENCODE (Niu et al, 2011).
RNAi feeding
RNAi feeding protocols were as described previously (Timmons et al, 2001). Bacteria containing pas_‐_5, pbs‐3, ufd‐1, hecd‐1 RNAi vectors were obtained from OpenBiosystems. Bacteria for the forward screen were obtained from the Ahringer laboratory (Timmons et al, 2001). E. coli (HT115) producing dsRNA for individual genes was seeded onto NGM plates containing 25 μg per ml carbenicillin and 0.2% lactose to induce the expression of the dsRNA for the gene of interest. The negative control was conducted by seeding the plates with HT115 containing empty vector pL4440. Synchronous L1‐stage animals were placed onto each plate, and then observed until about 2 days after adulthood.
Imaging analysis and fluorescence intensity measurements
GFP‐ and mRFP‐tagged fluorescent proteins were visualized in nematodes by mounting larvae on 2% agarose pads with 10 mM levamisole. Fluorescent images were observed using an Axioplan II (Carl Zeiss, Thornwood, NY). A 5 × (numerical aperture 0.15) PlanApo objective was used to detect GFP and mRFP signal. Imaging was done with an ORCA charge‐coupled device camera (Hamamatsu, Bridgewater, NJ) by using iVision software (Biovision Technologies, Uwchlan, PA). Exposure times were chosen to capture at least 95% of the dynamic range of fluorescent intensity of all samples. Fluorescence was quantified by obtaining outlines of worms using images of the mRFP control. The mean fluorescence intensity within each outline was calculated (after subtracting away background coverslip fluorescence) for both UbG76V‐GFP and mRFP signals.
Lifespan analysis
Mutant strains were backcrossed to N2 controls six times. Synchronous L1 animals were placed onto the NGM plate with OP50, and were incubated at 20°C. Lifespan assays were counted in days after L4 stage. Animals were transferred away from their progeny to fresh OP50‐seeded plates every 1–2 day until the end of their reproductive period. Survival analyses were performed using the Kaplan–Meier method, and the significance of differences between survival curves calculated using the log‐rank test. The statistical software used was Prism v.5.02 (GraphPad Software, Inc., La Jolla, CA), which was also used to compute the mean and median lifespan. Animals that showed defects due to aberrant vulval development (e.g. bursting at the vulva, bagging, etc.) were censored at the time of their demise.
Western blotting and antibodies
Protein samples (20 μl) were prepared from nematodes that were synchronized at L4 and lysed at either 24 h post‐L4 for N2, 48 h post‐L4 for N2, or 48 h post‐L4 for the various mutants. Equal amounts of protein samples were resolved by electrophoresis through 4–15% gradient SDS polyacrylamide gel (Bio‐Rad). Proteins were detected by immunoblot using indicated antibodies. Horseradish peroxidase‐conjugated anti‐rabbit or anti‐mouse secondary antibodies (1:5000; Amersham Biosciences) were used as secondary antibodies. Immunoreactive bands were visualized with SuperSignal Western Femto Maximum Sensitivity Substrate (Pierce) and measured with imaging densitometry, or with secondary antibodies conjugated to infrared‐emitting tags used to detect both primaries on the blot using an Odyssey LI‐COR. Quantitation was performed by comparing samples to a standard curve generated by diluting samples from wild‐type lysates. Each experiment was repeated five times with lysates from separate nematode preparations. Antibodies used in this study included antibodies against ubiquitin (Invitrogen, Santa Cruz Biotechnology), β‐actin (Santa Cruz Biotechnology), GFP (Abcam), and mRFP (Rockland).
References
- Aroian RV, Koga M, Mendel JE, Ohshima Y, Sternberg PW (1990) The let‐23 gene necessary for Caenorhabditis elegans vulval induction encodes a tyrosine kinase of the EGF receptor subfamily. Nature 348: 693–699
Google Scholar - Avery SV (2011) Molecular targets of oxidative stress. Biochem J 434: 201–210
Google Scholar - Bai C, Sen P, Hofmann K, Ma L, Goebl M, Harper JW, Elledge SJ (1996) SKP1 connects cell cycle regulators to the ubiquitin proteolysis machinery through a novel motif, the F‐box. Cell 86: 263–274
Google Scholar - Bartke A (2011) Growth hormone, insulin and aging: the benefits of endocrine defects. Exp Gerontol 46: 108–111
Google Scholar - Bays NW, Hampton RY (2002) Cdc48‐Ufd1‐Npl4: stuck in the middle with Ub. Curr Biol 12: R366–R371
Google Scholar - Beitel GJ, Tuck S, Greenwald I, Horvitz HR (1995) The Caenorhabditis elegans gene lin‐1 encodes an ETS‐domain protein and defines a branch of the vulval induction pathway. Genes Dev 9: 3149–3162
Google Scholar - Ben‐Zvi A, Miller EA, Morimoto RI (2009) Collapse of proteostasis represents an early molecular event in Caenorhabditis elegans aging. Proc Natl Acad Sci USA 106: 14914–14919
Google Scholar - Brenner S (1974) The genetics of C. elegans. Genetics 77: 71–94
Google Scholar - Breusing N, Grune T (2008) Regulation of proteasome‐mediated protein degradation during oxidative stress and aging. Biol Chem 389: 203–209
Google Scholar - Buchberger A, Bukau B, Sommer T (2010) Protein quality control in the cytosol and the endoplasmic reticulum: brothers in arms. Mol Cell 40: 238–252
Google Scholar - Butt TR, Khan MI, Marsh J, Ecker DJ, Crooke ST (1988) Ubiquitin‐metallothionein fusion protein expression in yeast. A genetic approach for analysis of ubiquitin functions. J Biol Chem 263: 16364–16371
Google Scholar - Catalgol B, Grune T (2009) Protein pool maintenance during oxidative stress. Curr Pharm Des 15: 3043–3051
Google Scholar - Chang C, Newman AP, Sternberg PW (1999) Reciprocal EGF signaling back to the uterus from the induced C. elegans vulva coordinates morphogenesis of epithelia. Curr Biol 9: 237–246
Google Scholar - Chauchereau A, Mathieu M, de Saintignon J, Ferreira R, Pritchard LL, Mishal Z, Dejean A, Harel‐Bellan A (2004) HDAC4 mediates transcriptional repression by the acute promyelocytic leukaemia‐associated protein PLZF. Oncogene 23: 8777–8784
Google Scholar - Ciechanover A (2006) Intracellular protein degradation: from a vague idea thru the lysosome and the ubiquitin‐proteasome system and onto human diseases and drug targeting. Exp Biol Med 231: 1197–1211
Google Scholar - Cox GN, Fields C, Kramer JM, Rosenzweig B, Hirsh D (1989) Sequence comparisons of developmentally regulated collagen genes of Caenorhabditis elegans. Gene 76: 331–344
Google Scholar - Dantuma NP, Lindsten K, Glas R, Jellne M, Masucci MG (2000) Short‐lived green fluorescent proteins for quantifying ubiquitin/proteasome‐dependent proteolysis in living cells. Nat Biotechnol 18: 538–543
Google Scholar - David DC, Ollikainen N, Trinidad JC, Cary MP, Burlingame AL, Kenyon C (2010) Widespread protein aggregation as an inherent part of aging in C. elegans. PLoS Biol 8: e1000450
Google Scholar - de Hoon MJ, Imoto S, Nolan J, Miyano S (2004) Open source clustering software. Bioinformatics 20: 1453–1454
Google Scholar - Dobson CM (2003) Protein folding and misfolding. Nature 426: 884–890
Google Scholar - Eisen MB, Spellman PT, Brown PO, Botstein D (1998) Cluster analysis and display of genome‐wide expression patterns. Proc Natl Acad Sci U SA 95: 14863–14868
Google Scholar - Gandhi S, Santelli J, Mitchell DH, Stiles JW, Sanadi DR (1980) A simple method for maintaining large, aging populations of Caenorhabditis elegans. Mech Ageing Dev 12: 137–150
Google Scholar - Ghazi A, Henis‐Korenblit S, Kenyon C (2007) Regulation of Caenorhabditis elegans lifespan by a proteasomal E3 ligase complex. Proc Natl Acad Sci USA 104: 5947–5952
Google Scholar - Gidalevitz T, Ben‐Zvi A, Ho KH, Brignull HR, Morimoto RI (2006) Progressive disruption of cellular protein folding in models of polyglutamine diseases. Science 311: 1471–1474
Google Scholar - Goldberg AL (2003) Protein degradation and protection against misfolded or damaged proteins. Nature 426: 895–899
Google Scholar - Halawani D, Latterich M (2006) p97: The cell's molecular purgatory? Mol Cell 22: 713–717
Google Scholar - Hamer G, Matilainen O, Holmberg CI (2010) A photoconvertible reporter of the ubiquitin‐proteasome system in vivo. Nat Methods 7: 473–478
Google Scholar - Hartl FU, Hayer‐Hartl M (2009) Converging concepts of protein folding in vitro and in vivo. Nat Struct Mol Biol 16: 574–581
Google Scholar - Haslbeck M, Franzmann T, Weinfurtner D, Buchner J (2005) Some like it hot: the structure and function of small heat‐shock proteins. Nat Struct Mol Biol 12: 842–846
Google Scholar - Hershko A, Ciechanover A (1998) The ubiquitin system. Annu Rev Biochem 67: 425–479
Google Scholar - Hoppe T (2005) Multiubiquitylation by E4 enzymes: ‘one size’ doesn't fit all. Trends Biochem Sci 30: 183–187
Google Scholar - Hoppe T, Cassata G, Barral JM, Springer W, Hutagalung AH, Epstein HF, Baumeister R (2004) Regulation of the myosin‐directed chaperone UNC‐45 by a novel E3/E4‐multiubiquitylation complex in C. elegans. Cell 118: 337–349
Google Scholar - Howard RM, Sundaram MV (2002) C. elegans EOR‐1/PLZF and EOR‐2 positively regulate Ras and Wnt signaling and function redundantly with LIN‐25 and the SUR‐2 mediator component. Genes Dev 16: 1815–1827
Google Scholar - Hsu AL, Murphy CT, Kenyon C (2003) Regulation of aging and age‐related disease by DAF‐16 and heat‐shock factor. Science 300: 1142–1145
Google Scholar - Hunt‐Newbury R, Viveiros R, Johnsen R, Mah A, Anastas D, Fang L, Halfnight E, Lee D, Lin J, Lorch A, McKay S, Okada HM, Pan J, Schulz AK, Tu D, Wong K, Zhao Z, Alexeyenko A, Burglin T, Sonnhammer E et al (2007) High‐throughput in vivo analysis of gene expression in Caenorhabditis elegans. PLoS Biol 5: e237
Google Scholar - Hwang BJ, Sternberg PW (2004) A cell‐specific enhancer that specifies lin‐3 expression in the C. elegans anchor cell for vulval development. Development 131: 143–151
Google Scholar - Inoue H, Hisamoto N, An JH, Oliveira RP, Nishida E, Blackwell TK, Matsumoto K (2005) The C. elegans p38 MAPK pathway regulates nuclear localization of the transcription factor SKN‐1 in oxidative stress response. Genes Dev 19: 2278–2283
Google Scholar - Iwasa H, Yu S, Xue J, Driscoll M (2010) Novel EGF pathway regulators modulate C. elegans healthspan and lifespan via EGF receptor, PLC‐gamma, and IP3R activation. Aging Cell 9: 490–505
Google Scholar - Johnson ES, Ma PC, Ota IM, Varshavsky A (1995) A proteolytic pathway that recognizes ubiquitin as a degradation signal. J Biol Chem 270: 17442–17456
Google Scholar - Katz WS, Lesa GM, Yannoukakos D, Clandinin TR, Schlessinger J, Sternberg PW (1996) A point mutation in the extracellular domain activates LET‐23, the Caenorhabditis elegans epidermal growth factor receptor homolog. Mol Cell Biol 16: 529–537
Google Scholar - Kerscher O, Felberbaum R, Hochstrasser M (2006) Modification of proteins by ubiquitin and ubiquitin‐like proteins. Annu Rev Cell Dev Biol 22: 159–180
Google Scholar - Kipreos ET (2005) Ubiquitin‐mediated pathways in C. elegans. WormBook: 1–24
- Koegl M, Hoppe T, Schlenker S, Ulrich HD, Mayer TU, Jentsch S (1999) A novel ubiquitination factor, E4, is involved in multiubiquitin chain assembly. Cell 96: 635–644
Google Scholar - Kuhlbrodt K, Janiesch PC, Kevei E, Segref A, Barikbin R, Hoppe T (2011) The Machado‐Joseph disease deubiquitylase ATX‐3 couples longevity and proteostasis. Nat Cell Biol 13: 273–281
Google Scholar - Kuhlbrodt K, Mouysset J, Hoppe T (2005) Orchestra for assembly and fate of polyubiquitin chains. Essays Biochem 41: 1–14
Google Scholar - Lackner MR, Kornfeld K, Miller LM, Horvitz HR, Kim SK (1994) A MAP kinase homolog, mpk‐1, is involved in _ras_‐mediated induction of vulval cell fates in Caenorhabditis elegans. Genes Dev 8: 160–173
Google Scholar - Lindsten K, Menendez‐Benito V, Masucci MG, Dantuma NP (2003) A transgenic mouse model of the ubiquitin/proteasome system. Nat Biotechnol 21: 897–902
Google Scholar - Madian AG, Regnier FE (2010) Proteomic identification of carbonylated proteins and their oxidation sites. J Proteome Res 9: 3766–3780
Google Scholar - McHaourab HS, Godar JA, Stewart PL (2009) Structure and mechanism of protein stability sensors: chaperone activity of small heat shock proteins. Biochemistry 48: 3828–3837
Google Scholar - Meinnel T, Serero A, Giglione C (2006) Impact of the N‐terminal amino acid on targeted protein degradation. Biol Chem 387: 839–851
Google Scholar - Mello C, Fire A (1995) DNA transformation. Methods Cell Biol 48: 451–482
Google Scholar - Miller LM, Gallegos ME, Morisseau BA, Kim SK (1993) Lin‐31, a Caenorhabditis elegans HNF‐3/fork head transcription factor homolog, specifies three alternative cell fates in vulval development. Genes Dev 7: 933–947
Google Scholar - Mohri‐Shiomi A, Garsin DA (2008) Insulin signaling and the heat shock response modulate protein homeostasis in the Caenorhabditis elegans intestine during infection. J Biol Chem 283: 194–201
Google Scholar - Morimoto RI, Cuervo AM (2009) Protein homeostasis and aging: taking care of proteins from the cradle to the grave. J Gerontol A Biol Sci Med Sci 64: 167–170
Google Scholar - Morley JF, Brignull HR, Weyers JJ, Morimoto RI (2002) The threshold for polyglutamine‐expansion protein aggregation and cellular toxicity is dynamic and influenced by aging in Caenorhabditis elegans. Proc Natl Acad Sci USA 99: 10417–10422
Google Scholar - Mouysset J, Kahler C, Hoppe T (2006) A conserved role of Caenorhabditis elegans CDC‐48 in ER‐associated protein degradation. J Struct Biol 156: 41–49
Google Scholar - Murphy CT, Lee SJ, Kenyon C (2007) Tissue entrainment by feedback regulation of insulin gene expression in the endoderm of Caenorhabditis elegans. Proc Natl Acad Sci USA 104: 19046–19050
Google Scholar - Murphy CT, McCarroll SA, Bargmann CI, Fraser A, Kamath RS, Ahringer J, Li H, Kenyon C (2003) Genes that act downstream of DAF‐16 to influence the lifespan of Caenorhabditis elegans. Nature 424: 277–283
Google Scholar - Niu W, Lu ZJ, Zhong M, Sarov M, Murray JI, Brdlik CM, Janette J, Chen C, Alves P, Preston E, Slightham C, Jiang L, Hyman AA, Kim SK, Waterston RH, Gerstein M, Snyder M, Reinke V (2011) Diverse transcription factor binding features revealed by genome‐wide ChIP‐seq in C. elegans. Genome Res 21: 245–254
Google Scholar - Okuyama T, Inoue H, Ookuma S, Satoh T, Kano K, Honjoh S, Hisamoto N, Matsumoto K, Nishida E (2010) The ERK‐MAPK pathway regulates longevity through SKN‐1 and insulin‐like signaling in Caenorhabditis elegans. J Biol Chem 285: 30274–30281
Google Scholar - Olzscha H, Schermann SM, Woerner AC, Pinkert S, Hecht MH, Tartaglia GG, Vendruscolo M, Hayer‐Hartl M, Hartl FU, Vabulas RM (2011) Amyloid‐like aggregates sequester numerous metastable proteins with essential cellular functions. Cell 144: 67–78
Google Scholar - Park Y, Yoon SK, Yoon JB (2009) The HECT domain of TRIP12 ubiquitinates substrates of the ubiquitin fusion degradation pathway. J Biol Chem 284: 1540–1549
Google Scholar - Rocheleau CE, Howard RM, Goldman AP, Volk ML, Girard LJ, Sundaram MV (2002) A lin‐45 raf enhancer screen identifies eor‐1, eor‐2 and unusual alleles of Ras pathway genes in Caenorhabditis elegans. Genetics 161: 121–131
Google Scholar - Schulman BA, Carrano AC, Jeffrey PD, Bowen Z, Kinnucan ER, Finnin MS, Elledge SJ, Harper JW, Pagano M, Pavletich NP (2000) Insights into SCF ubiquitin ligases from the structure of the Skp1‐Skp2 complex. Nature 408: 381–386
Google Scholar - Schwartz AL, Ciechanover A (2009) Targeting proteins for destruction by the ubiquitin system: implications for human pathobiology. Annu Rev Pharmacol Toxicol 49: 73–96
Google Scholar - Segref A, Torres S, Hoppe T (2011) A screenable in vivo assay to study Proteostasis networks in Caenorhabditis elegans. Genetics 187: 1235–1240
Google Scholar - Shimada M, Kanematsu K, Tanaka K, Yokosawa H, Kawahara H (2006) Proteasomal ubiquitin receptor RPN‐10 controls sex determination in Caenorhabditis elegans. Mol Biol Cell 17: 5356–5371
Google Scholar - Soskic V, Groebe K, Schrattenholz A (2008) Nonenzymatic posttranslational protein modifications in ageing. Exp Gerontol 43: 247–257
Google Scholar - Stefani M, Dobson CM (2003) Protein aggregation and aggregate toxicity: new insights into protein folding, misfolding diseases and biological evolution. J Mol Med 81: 678–699
Google Scholar - Sternberg PW (2005) Vulval development. WormBook 1–28
- Sun Y, MacRae TH (2005) Small heat shock proteins: molecular structure and chaperone function. Cell Mol Life Sci 62: 2460–2476
Google Scholar - Sundaram MV (2006) RTK/Ras/MAPK signaling. WormBook 1–19
- Tan PB, Lackner MR, Kim SK (1998) MAP kinase signaling specificity mediated by the LIN‐1 Ets/LIN‐31 WH transcription factor complex during C. elegans vulval induction. Cell 93: 569–580
Google Scholar - Thrower JS, Hoffman L, Rechsteiner M, Pickart CM (2000) Recognition of the polyubiquitin proteolytic signal. EMBO J 19: 94–102
Google Scholar - Timmons L, Court DL, Fire A (2001) Ingestion of bacterially expressed dsRNAs can produce specific and potent genetic interference in Caenorhabditis elegans. Gene 263: 103–112
Google Scholar - Tu D, Li W, Ye Y, Brunger AT (2007) Inaugural article: structure and function of the yeast U‐box‐containing ubiquitin ligase Ufd2p. Proc Natl Acad Sci USA 104: 15599–15606
Google Scholar - Tusher VG, Tibshirani R, Chu G (2001) Significance analysis of microarrays applied to the ionizing radiation response. Proc Natl Acad Sci USA 98: 5116–5121
Google Scholar - Vernace VA, Schmidt‐Glenewinkel T, Figueiredo‐Pereira ME (2007) Aging and regulated protein degradation: who has the UPPer hand? Aging Cell 6: 599–606
Google Scholar - Walker GA, Lithgow GJ (2003) Lifespan extension in C. elegans by a molecular chaperone dependent upon insulin‐like signals. Aging Cell 2: 131–139
Google Scholar - Willems AR, Schwab M, Tyers M (2004) A hitchhiker's guide to the cullin ubiquitin ligases: SCF and its kin. Biochimica et Biophysica Acta 1695: 133–170
Google Scholar - Winklhofer KF, Tatzelt J, Haass C (2008) The two faces of protein misfolding: gain‐ and loss‐of‐function in neurodegenerative diseases. EMBO J 27: 336–349
Google Scholar - Ye Y (2006) Diverse functions with a common regulator: ubiquitin takes command of an AAA ATPase. J Struct Biol 156: 29–40
Google Scholar - Yun C, Stanhill A, Yang Y, Zhang Y, Haynes CM, Xu CF, Neubert TA, Mor A, Philips MR, Ron D (2008) Proteasomal adaptation to environmental stress links resistance to proteotoxicity with longevity in Caenorhabditis elegans. Proc Natl Acad Sci USA 105: 7094–7099
Google Scholar - Zheng N, Schulman BA, Song L, Miller JJ, Jeffrey PD, Wang P, Chu C, Koepp DM, Elledge SJ, Pagano M, Conaway RC, Conaway JW, Harper JW, Pavletich NP (2002) Structure of the Cul1‐Rbx1‐Skp1‐F boxSkp2 SCF ubiquitin ligase complex. Nature 416: 703–709
Google Scholar - Zohn IE, Anderson KV, Niswander L (2007) The Hectd1 ubiquitin ligase is required for development of the head mesenchyme and neural tube closure. Dev Biol 306: 208–221
Google Scholar







