β1 integrins regulate mammary gland proliferation and maintain the integrity of mammary alveoli (original) (raw)
Introduction
The mammary gland is an attractive development model given that a major portion of its growth occurs after birth; furthermore, repeated phases of growth and differentiation can be examined, since at involution the organ goes through complete remodeling. The gland consists of two major epithelial structures: collecting ducts that form during puberty and are maintained throughout adulthood, and alveoli, containing the luminal, milk‐secreting cells that appear during pregnancy and lactation and are lost during remodeling at involution. The epithelial cells of the gland interact with a specialized extracellular matrix (ECM), known as the basement membrane (BM), through integrins, which are the major ECM receptors (Hynes, 2002). Laminin is a major component of the mammary gland BM, which, in addition, contains collagen type‐IV, nidogen and perlecan (Streuli, 1999). Integrins connect the extracellular BM to the intracellular actin cytoskeleton, and via recruitment of signaling molecules, initiate intracellular cascades that control cell shape, migration, proliferation, differentiation and survival (Giancotti and Ruoslahti, 1999).
Primary mammary epithelial cells that fail to contact the BM show various alterations, including changes in survival (Pullan et al, 1996) and functional differentiation (Barcellos‐Hoff et al, 1989). Plating primary mammary epithelial cells on a laminin‐rich ECM restores some of these functions (Streuli et al, 1995), providing in vitro evidence for the importance of β1 integrins in these processes. In vivo evidence for the role of β1 integrin in the mammary gland comes from a transgenic model in which the cytoplasmic and transmembrane domains of β1 integrin were fused to the extracellular domain of CD4 and overexpressed in the mammary epithelial cells driven by an MMTV promoter. Results with these mice implicated β1 integrin in mammary cell proliferation and differentiation (Faraldo et al, 1998). However, the interpretation of this phenotype is complicated by the fact that CD4‐β1 integrin might act in either a dominant negative or dominant active manner depending on its expression level. Therefore, to distinguish between loss and gain of function phenotypes, and to directly analyze the function of luminal specific β1 integrin in the lactating mammary gland, we took a genetic approach.
To probe the in vivo function of β1 integrins in the mammary gland, whey acidic protein (WAP)iCre transgenic mice were used to recombine LoxP‐flanked β1 integrin sequences. Our results show that in the absence of β1 integrin, the alveolar architecture was impaired and cells were shed into the lumen; defective focal adhesion kinase (FAK) signaling was also observed in these glands. Importantly, the normal proliferative burst at the start of lactation was severely reduced in the absence of β1 integrin, which correlated with specifically increased p21Cip1 expression. Ablation of β1 integrin in a p21Cip1 null background partially rescued this defect, providing a link between β1 integrin, p21Cip1 and proliferation. Finally, transplanted mammary tissue from β1 integrin mutant females failed to repopulate recipient mammary glands, suggesting for the first time that β1 integrin may be required for proliferation or maintenance of mammary progenitor cells.
Results
Conditional ablation of _β_1 integrin in the mammary gland
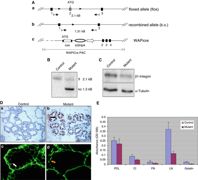
To inactivate the Itg_β_1 gene in the mammary gland, we crossed Itg_β_1 flox/flox mice (Graus‐Porta et al, 2001) with WAPiCre transgenic mice (Wintermantel et al, 2002). WAPiCre is specifically expressed in the secretory luminal epithelial cells of the gland starting at midpregnancy and reaches a maximum at day 3 of lactation (Figure 1D, panel b). WAPiCre is not expressed in the ductal tree of the virgin gland, nor is it expressed in the basal myoepithelial cells of the alveoli (Wintermantel et al, 2002) (Figure 1D, panel b and data not shown). Littermates with the genotype Itg_β_1 flox/flox;_WAPiCre_−/− (referred to as control mice) or Itg_β_1 flox/flox;WAPiCre+/− (referred to as mutant mice) were used for all analyses.
Figure 1
Specific ablation of β1 integrin in lactating mammary luminal epithelial cells. (A) Schematic representation of the floxed β1 integrin allele (a) and the recombined allele (b). The PCR primers for detection of the floxed and recombined allele and the product size are indicated. (c) The structure of the WAPiCre transgene is shown. (B–D) The 3‐day lactating mammary glands of control or β1‐integrin mutant mice were used for the following analyses. (B) Cre‐mediated recombination was analyzed by PCR using genomic DNA. (C) β1 integrin and α‐tubulin expression levels were analyzed by Western blotting on tissue lysates. (D) (a and b) Paraffin sections from (a) control mice or (b) β1 integrin mutant mice were analyzed for Cre recombinase expression using a specific antiserum. The black arrow in (b) indicates Cre positive cells. (c and d) Frozen sections from (c) control or (d) β1 integrin mutant mice were stained for β1 integrin. The white and yellow arrows indicate β1 integrin staining of luminal and myoepithelial cells, respectively. (E) Primary mammary cells were prepared from lactating control and β1 integrin mutant mice. The adhesion assay was performed on poly‐D‐Lysine (PDL), collagen type I (CI), fibronectin (FN), laminin (LN) and gelatin. After washing, the adhered cells were fixed, stained, solubilized and absorbance at 595 nm was read. The error bars represent standard deviation of the mean of triplicate samples within one experiment.
Mammary glands from 3‐day lactating females were used to examine Cre‐mediated recombination. A PCR analysis carried out on genomic DNA from mammary tissue revealed the expected 1.3 kB product resulting from the recombined Itg_β_1 allele in mutant mice (Figure 1B). Western analyses for β1 integrin protein revealed a strong decrease in expression in the recombined mutant glands, compared to control glands (Figure 1C).
Immunohistochemical analyses carried out on glands from control 3‐day lactating females revealed the expected localization of β1 integrin to the basal surface of the myoepithelial cells, and to the basal‐lateral surface of the luminal cells (Figure 1D, panels c and d) (Prince et al, 2002). In glands from mutant females, the majority of luminal cells were negative for β1 integrin immunostaining (Figure 1D, panel d and Supplementary Figure 1), which was most obvious on the lateral surface of mutant cells (white arrow, panel c versus yellow arrow, panel d). The remaining β1 integrin immunostaining is from the myoepithelial cells. These results demonstrate the development‐specific ablation of β1 integrin in the luminal cells of the mammary alveoli.
We performed adhesion assays using primary mammary epithelial cells prepared from 5‐day‐lactating glands to examine directly the functional consequences of β1 integrin ablation. There were no striking differences in the adhesion of control and β1 integrin mutant cells plated on poly‐D‐lysine (PDL), collagen I (CI), fibronectin (FN) and gelatin (Figure 1E). However, primary cells from β1 integrin‐mutant glands displayed a severely reduced adhesion on laminin, one of the major β1 integrin ligands in the mammary gland (Prince et al, 2002) (Figure 1E, LN). These results demonstrate that ablation of β1 integrin in the luminal cells of the alveoli has functional consequences.
_β_1 integrin‐mutant mammary glands have defects in alveolar integrity due to detachment of luminal epithelial cells
Next, the morphology of control and β1‐integrin mutant mammary glands was assessed. Wholemounts showed that during pregnancy, lactation and involution, the overall organization of the ductal trees and alveoli was normal in the absence of β1 integrin (data not shown). Hematoxylin and eosin (H&E) stained sections also showed no significant differences in either the lobular–alveolar structures or their density in glands taken from 16.5‐day pregnant or 1‐day lactating mice (Figure 2A, panels a and c versus b and d). Strikingly, at lactation day 5, there was a noticeable change in the alveoli of glands from mutant females. Luminally shed cells or bulging cells in the process of shedding were detected (Figure 2A, panel f, yellow and black arrows, respectively), while in control females there are very few detached cells. Quantitation revealed an 11‐fold increase in shed and bulging cells in mutant glands after loss of β1 integrin (Figure 2A, inset panel e and f). This phenotype was maintained at later stages of lactation (data not shown) and became more pronounced during a second lactation (Figure 2A, panel h versus g—note in panel g there are fat droplets in the lumen). The density of the lobular–alveolar structures was also decreased in the β1 integrin mutant females compared to controls at day 5 of the first, and, more strongly, the second lactation (Figure 2A, panels e and g versus f and h). These results suggest that loss of β1 integrin decreases luminal cell–matrix adhesion, resulting in alterations in alveolar integrity. Moreover, the decrease in alveolar density suggests that in the absence of β1 integrin proliferation of mammary cells might be affected.
Figure 2
Impairment of alveolar integrity in β1 integrin mutant mammary glands. (A) Mammary glands were taken from control‐ and β1 integrin mutant mice during the first (a–f) or second (g and h) round of pregnancy and lactation, and paraffin sections were prepared and stained with H&E. The mammary glands were from mice at: day 16 of pregnancy (a and b); lactation day 1 (c and d) and day 5 (e–h). The black arrows in f and h indicate irregularities in the alveolar architecture; the yellow arrows in f and h indicate cells shed into the lumen of β1 integrin mutant mice. Shed cells, including those in the process thereof and those in the lumen, were quantified from three pairs of control and β1 integrin mutant mice at lactation day 5 by counting 1000 cells per section. Data (white boxes in e and f) are the mean±s.d. (B) Frozen sections of mammary glands from 5‐day‐lactating control mice (a, c, e and g) and β1 integrin mutant mice (b, d, f and h) mice were stained for: (a and b) α‐smooth‐muscle actin (× 20); (c and d) Npt2b (× 20); (e and f) Laminin‐1 (× 20); (g and h) E‐cadherin (× 60). The arrows in panels f and h indicate cells detached from the BM.
The integrity of the alveolar structures was examined using various markers. Staining for the myoepithelial marker, smooth muscle actin, did not reveal any differences between β1 integrin control and mutant glands (Figure 2B, panels a and b). Staining for the sodium phosphate cotransporter isoform Npt2b, which is expressed on the apical surface of secretory cells (Miyoshi et al, 2001), was similar in control and mutant glands (Figure 2B, panel c and d). Staining for laminin‐1 showed that BM localization was normal in the control and mutant glands (Figure 2B, panel e and f); however, it is evident that many luminal cells are unable to adhere properly to the BM, or are in the process of being shed (Figure 2B, panel f, white arrows). E‐cadherin showed a basal‐lateral localization in control luminal cells; in mutant glands, this pattern was altered in some luminal cells (Figure 2B, panel g and h); decreased E‐cadherin levels were also observed in the latter (Supplementary Figure 2). Thus, with respect to a myoepithelial cell marker, BM deposition and an apical epithelial marker, mammary glands from mice lacking luminal β1 integrin appeared normal. The major phenotype of β1 integrin mutant glands was a decreased intrinsic association of the luminal cells with the laminin‐1 rich BM, leading to loss of epithelial integrity and displacement of cells from the BM.
In vivo loss of _β_1 integrin is not sufficient to trigger apoptosis
Various lines of evidence point to the important role of integrin‐mediated adhesion in mammary cell survival (Pullan et al, 1996). Accordingly, we examined mammary glands from β1 integrin mutant mice for apoptosis using the TUNEL assay. Apoptotic cells were not detected in lactating glands from β1 integrin mutant mice; luminally displaced cells were not TUNEL positive (data not shown). Electron microscopy (EM) was also used to investigate cells at a higher resolution. Neither cells that lost contact with their neighbors (Figure 3A, black arrow) nor cells that had detached and were in the lumen (Figure 3A, white circled cell) showed evidence of apoptosis. In particular, the nuclei of these cells appeared normal and did not show apoptotic characteristics, such as condensed nuclear fragments.
Figure 3
Loss of β1 integrin is not sufficient to increase apoptosis in luminal mammary epithelial cells. (A) Sections prepared from β1 integrin mutant mammary glands of 14‐day lactating females were analyzed by electron microscopy. A detached cell in the lumen is outlined in white; another cell (black arrow) is in the process of detaching. Neither nucleus (N) is apoptotic (× 2500). (B) Paraffin sections from day‐1 involuting mammary glands from control (a and c) and β1 integrin mutant (b and d) mice were H&E stained (a and b) (× 20) or TUNEL‐stained (c and d) (× 20). Cells shed into the lumen (black arrows panel a and b) and TUNEL‐positive cells (black arrows c and d) were quantified (insets on right), in sections from three pairs of control and β1 integrin mutant mice. In all cases, 900–1200 nuclei per section were counted and data are means±s.d. In (d) the green arrows show shed cell that are TUNEL‐negative.
Considering that apoptosis is generally low during lactation, we also examined involution, a developmental stage with high levels of cell death, by performing TUNEL staining on sections. Quantitation of TUNEL positive cells, both alveolar and shed, revealed a slight (1.5‐fold), but not significant, increase in apoptotic cells in mutant mammary glands (Figure 3B, panels c and d; quantitation on the right). H&E stained paraffin sections revealed that involuting glands from β1 integrin mutant mice had four‐ to five‐fold more shed cells in the lumen in comparison to controls (Figure 3B, panels a and b; quantitation on the right). It is noteworthy that not all shed cells were TUNEL positive (black versus gray arrows in panel d). Taken together, the results suggest that in the absence of β1 integrin, during lactation cells become displaced from the BM leading to aberrant alveolar integrity, but these cells are not apoptotic. During involution more β1 integrin mutant cells are released into the lumens, correlating with a slightly increased apoptosis.
Loss of _β_1 integrin leads to reduced mammary cell proliferation and upregulation of p21Cip1; in the absence of p21Cip1 the proliferative defect is rescued
At the start of lactation the mammary gland undergoes a proliferative burst, which was examined by bromodeoxyuridine (BrdU) incorporation. In control mice, at lactation day 2 approximately 9% of the luminal nuclei stained positively. In contrast, in mutant mice there was a strong reduction in proliferation since only 3% of the luminal cells showed BrdU incorporation (Figure 4A).
Figure 4
Loss of β1 integrin leads to reduced mammary cell proliferation, correlating with disrupted focal adhesion signaling and p21Cip1 upreguation. (A) Paraffin sections of mammary glands from 2‐day lactating control and β1 integrin mutant mice were stained with a BrdU antibody and positive nuclei were quantified from three pairs of control and β1 integrin mutant females. In each case, 900–1200 nuclei per section were counted. Data are the mean±s.d. (B, C and E) Analysis of proteins extracts from 3‐ and 14‐day lactating mammary glands. (B) Western blotting analysis revealed the levels of cyclins B1, D1 and E and CDK2. (C) Western blotting analysis revealed the levels of p21Cip1, p27Kip1 and p57Cip2; keratin 18 was used to control loading. (E) Western blotting analysis revealed the levels of Tyr397 FAK (PY397), FAK, vinculin, Tyr118 Paxillin (PY118) and paxillin. (D and F) Primary mammary cells were prepared from pregnant β_1_ flox/flox mice (D) or FAK flox/flox mice (F) and infected with Adeno‐β gal control virus or with Adeno‐Cre‐virus. Cell lysates were prepared and analyzed by Western blotting. The membranes were probed with antiserum specific for: (D) β1 integrin, Cre, p21Cip1, and p27Kip; Erk2 was used to control loading; (E) PY‐397 FAK, FAK, p21Cip1 and Cre; actin was used to control loading.
Progression through the cell cycle is regulated by periodic activation and inactivation of cyclin dependent kinases (CDK). To provide a mechanistic understanding of the decreased BrdU incorporation in the β1 integrin mutant glands, we examined the level of positive and negative CDK regulators, the cyclins and the CDK inhibitors (CKI), respectively. Cyclin D1 was slightly increased in lactating glands from mutant mice, while neither cyclin E, cyclin B1 nor CDK2 levels differed between control and mutant glands (Figure 4B). CKIs of the CIP/KIP family (p21Cip1, p27Kip1 and p57Kip2) were analyzed. The levels of p57Kip2 were similar in control and mutant glands; p27Kip1 levels were slightly elevated in β1 integrin mutant mammary glands taken from 14‐day, but not 3‐day, lactating mice; p21Cip1 was dramatically increased in β1‐integrin mutant glands at lactation day 2 (Supplementary Figure 3), day 3 and day 14 (Figure 4C). There was also a significant increase in p21Cip1 specific mRNA in glands lacking β1 integrin at these times (data not shown).
To investigate if upregulation of p21Cip1 occurs specifically in the luminal epithelial cells, primary mammary cells prepared from pregnant Itg_β_1 flox/flox females were infected with an Adeno‐Cre virus or a control Adeno‐βgal virus and cell lysates were examined for β1 integrin and p21Cip1 levels. Low levels of β1 integrin were detected in the Adeno‐Cre infected cells (Figure 4D). Importantly, these cultures showed a strong induction in p21Cip1 (Figure 4D). As observed in vivo, p27Kip1 levels were unaffected by loss of β1 integrin in primary cultures. These results show that mammary glands and isolated primary epithelial cells display specifically elevated p21Cip1 expression in the absence of β1 integrin, suggesting that the in vivo proliferation defect might be due to the increase in this CKI.
To examine if p21Cip1 upregulation was responsible for the proliferation defect observed in β1 integrin mutant mammary glands, p21Cip1−/− mice were crossed with β1 integrin mutant mice to generate double mutant mice. BrdU was injected into lactating females and paraffin sections from isolated mammary glands were stained with an anti‐BrdU specific antibody. As observed previously, there was a strong decrease in BrdU incorporation in the β1 integrin mutant glands (11 versus 2%) (Figure 5). In double‐mutant glands, there was a statistically significant increase in BrdU incorporation compared to β1 integrin mutant glands, which represents a partial (55%) reversion of the phenotype. These results provide in vivo evidence that the increase in p21Cip1 is linked to the antiproliferative effects of β1 integrin loss.
Figure 5
Absence of p21Cip1 rescues the proliferation defect in β1 integrin mutant mice. Paraffin sections of mammary glands from 2‐day lactating control, β1 integrin mutant and double p21Cip1null; β1 integrin mutant mice were stained with a BrdU antibody (B) and positive nuclei were quantified (A). Sections from three control, three β1 integrin mutant and seven double p21Cip1null; β1 integrin mutant females were examined. In each case, 900–1200 nuclei per section were counted and data are the mean±s.d. The asterik denotes significant changes (_P_⩽0.05) compared with β1 integrin mutant glands.
Ablation of _β_1 integrin impairs focal adhesion signaling and p21Cip1 levels are elevated in primary mammary cells lacking FAK
In addition to providing adhesion, engagement of β1 integrins promotes the formation of signaling complexes that regulate F‐actin accumulation, the best characterized being the focal adhesions. We examined FAK whose recruitment to these structures induces downstream signaling (Schlaepfer and Hunter, 1998) and paxillin, a focal adhesion associated protein that is a target for active FAK and Src kinase. FAK activity, as measured by phosphorylation on the Tyr397 autophosphorylation site, was decreased in β1 mutant glands (PY397 FAK, Figure 4E). FAK expression level was slightly decreased in mutant glands taken at day 14 of lactation. Phosphorylation of paxillin on Tyr118 was also decreased in β1 mutant glands (Figure 4E).
We investigated the link between FAK and p21Cip1 in primary mammary cells prepared from pregnant Itg_β_1 flox/flox and FAK flox/flox females. As shown above (Figure 4D), ablation of β1 integrin in primary cells induced upregulation of p21Cip1. We also found a decreased level of PY‐397 FAK in these cells (data not shown). As expected, Adeno‐Cre infected primary cultures from FAK flox/flox females showed low levels of FAK and phospho‐FAK (Figure 4F). Importantly, these cultures showed a strong induction in p21Cip1 (Figure 4F). Thus, loss of β1 integrin impaired focal adhesion signaling and upregulated p21Cip1 expression, and loss of FAK function also led to an increase in p21Cip1 levels.
The antiproliferative effect of _β_1 integrin loss is dependent upon p21Cip1 upregulation
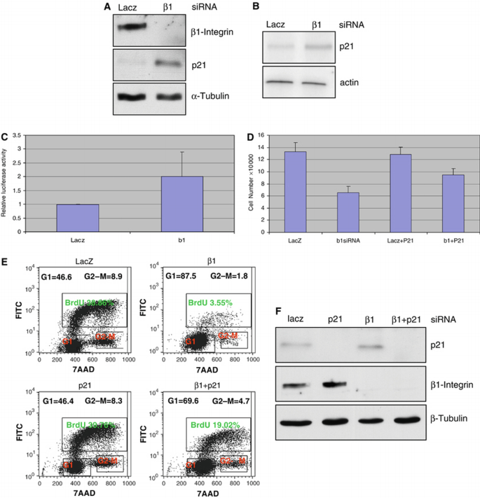
We used MDA‐MB‐231 breast cancer cells to further investigate the link between β1 integrin and p21Cip1. Transfection of β1 integrin specific siRNA strongly reduced its expression relative to control LacZ siRNA‐transfected cells (Figure 6A). β1 integrin knockdown cells had higher levels of p21Cip1 protein (Figure 6A) and mRNA (Figure 6B), relative to controls. β1 integrin knockdown MDA‐MB‐231 cultures were transfected with a p21Cip1 luciferase reporter plasmid to monitor promoter activity. Downregulation of β1 integrin expression led to a two‐fold increase in p21Cip1 promoter activity (Figure 6C), which agrees well with the increase in p21Cip1 mRNA levels in β1 integrin knockdown cells (Figure 6B). Interestingly, the increase in p21Cip1 protein is approximately eight‐fold following loss of β1 integrin, suggesting that the integrin might also exert post‐transcriptional control on p21Cip1.
Figure 6
In MDA‐MB‐231 cells, loss of β1 integrin upregulates p21Cip1 expression and impairs proliferation. β1 integrin‐ or control lacZ‐siRNA was transfected into MDA‐MB‐231 cells, 4 days later: (A) Western blotting for β1 integrin, p21Cip1 and α‐tubulin was performed on cell lysates; (B) RNA was collected and p21Cip1 and actin mRNA levels were measured by quantitative PCR. (C) At 2 days after transfection of siRNA for LacZ or β1 integrin, MDA‐MB‐231 cultures were transfected with the WWP‐Luc reporter plasmid plus control renilla plasmid and 2 days later p21Cip1 promoter activity was measured. Luciferase activity was normalized to the Renilla internal control and data are presented as the mean±s.d. (D and F) At 4 days after transfection of siRNA for LacZ, β1 integrin, p21Cip1+LacZ, or β1 integrin+p21Cip1 MDA‐MB231 cell lysates were analyzed by Western blotting for p21Cip1, β1 integrin, and α‐tubulin (F) or cells were counted in triplicate (D). Data are presented as the mean±s.d. (E) MDA‐MB231 cells were transfected with LacZ siRNA and/or β1 integrin siRNA for 3 days, then labeled with BrdU for 1 h before collecting. Harvested cells were stained with anti‐BrdU‐FITC to quantitate cells in S phase and with 7AAD to stain DNA before flow cytometry was performed. The percent cells in G1 and G2–M is indicated in the top of each panel; the percentage of cells that incorporated BrdU is indicated in the box.
Importantly, loss of β1 integrin had a strong antiproliferative effect on MDA‐MB‐231 cells (Figure 6D and E). In comparison to control cultures, a FACS analysis revealed that β1 integrin knockdown cells had a 41% increase in G1‐DNA content and a 90% decrease in BrdU incorporation (Figure 6E); a cell count showed that there was a >50% decrease in cell number (Figure 6D, β1). To probe for the role of p21Cip1 in the antiproliferative response observed, cells were transfected with siRNAs for β1 integrin and for p21Cip1, either alone or in combination. Western analyses were used to assess transfection efficiencies (Figure 6F); cell number and DNA content were also monitored (Figure 6D and E). Knockdown of p21Cip1 alone had no proliferative effects. Cells with β1 integrin and p21Cip1 knockdown were rescued from the effect of β1 integrin loss. Specifically, G1 DNA content decreased from 88% in β1 integrin knockdown cells to 70% in double knockdown cells (56% rescue, based on 47% G1 DNA in control cells); BrdU incorporation increased from 4% in β1 integrin knockdown cells to 19% in double knockdown cells (54% rescue, based on 39% in control cells) and cell number was rescued by approximately 50%. These results suggest that β1 integrin controls proliferation by maintaining low expression of p21Cip1; in the absence of integrin signaling, p21Cip1 expression is induced and cells accumulate in the G1 phase of the cell cycle.
Outgrowth of transplanted _β_1 integrin mutant epithelium is impaired
The phenotype resulting from β1 integrin loss was more pronounced in glands from mice undergoing a second pregnancy. Wholemounts and H&E stained sections showed that the lobulolalveolar units were sparser in the β1 integrin mutant glands compared to control glands (Figure 7A). Furthermore, the weight of pups nursed by mutant females was strongly reduced (data not shown).
Figure 7
Wholemount and histological analysis of β1 integrin mutant mammary glands and mammary transplants. (A) Wholemount analysis (a–b) or histological analysis (c–d) of mammary glands taken from control and β1 integrin mutant females at day 16.5 of a second pregnancy. (Magnifications: a and b— × 6; c and d— × 10). (B) Wholemount analysis of mammary transplant outgrowths. Pieces of mammary tissue taken from 3‐day lactating control mice (a) or β1‐integrin mutant mice (b) were transplanted into cleared fat pads of 21‐day‐old syngeneic females. After 10 weeks the recipient female mice were mated and at pregnancy day‐16 glands were removed and examined by wholemount analysis (× 8).
Following involution it has been shown that a portion of WAPCre expressing cells bypass apoptosis and remain in the remodeled mammary gland, where they give rise to clonal populations of alveolar cells during subsequent pregnancies (Wagner et al, 2002). Considering this, we hypothesized that the observed phenotype was due to the inability of progenitor cells with a recombined Itg_β_1 gene to repopulate the gland during the second pregnancy. This hypothesis was tested using the mammary transplantation technique, a method to functionally identify mammary stem cells by measuring their in vivo outgrowth potential (Smith, 1996; Kordon and Smith, 1998). Pieces of mammary tissue from β1 integrin mutant mice or control mice were isolated from 3‐day lactating glands, a time of maximal Cre expression. These tissue pieces were transplanted into the cleared fat pads of recipient syngeneic mice (six mice for each genotype). After 10 weeks, recipient females were mated and at pregnancy‐day 16, mammary gland wholemounts were prepared. Control transplants (5/6) were able to grow out and form ducts and/or alveolar structures. In striking contrast, 6/6 transplanted tissues from β1 integrin mutant mice were unable to grow in recipient mice (Figure 7B, panel b versus a). These results strongly suggest that alveolar progenitor cells have an impaired ability to repopulate the gland in the absence of β1 integrin.
Discussion
In this report we present the first detailed molecular analysis of mice with a mammary gland‐restricted disruption of the β1 integrin‐encoding gene. WAPCre‐mediated recombination of β1 integrin occurred specifically in luminal alveolar cells in late pregnancy and lactation, a time when several phenotypes became apparent. Firstly, luminal secretory cells of alveolar structures became disorganized. Cells became detached from the BM and protruded into the lumen of the gland; these cells were not apoptotic. Secondly, luminal cell proliferation was reduced strongly and p21Cip1 levels were elevated dramatically in the β1 integrin mutant glands. A link between β1 integrin, p21Cip1 and decreased cell proliferation was established in vivo, in primary mammary cells and the MDA‐MB‐231 breast cancer cells. Finally, transplanted mammary tissue from β1 integrin mutant mice was unable to grow in recipient hosts, suggesting a possible role for β1 integrins in alveolar progenitor cell proliferation/survival. Based upon these results we propose that β1 integrins have key roles at several stages during the development and function of the mammary gland.
_β_1 integrin deletion results in impaired epithelial integrity
The major functions of integrins are to connect the ECM to the cytoskeleton in order to propagate structural order between the two, and to activate signaling cascades controlling cellular behavior (Giancotti and Tarone, 2003). The phenotypes we present here are in consistent with these functions. In this manuscript, we show for the first time that loss of β1 integrin triggers an impairment of the epithelial integrity in the alveolar structures of lactating mammary glands. Alterations included areas of cells protruding from the luminal surface and the appearance of shed cells in the lumen. The BM was normal in β1 integrin mutant glands, suggesting that the detachment of mutant cells from alveolar structures is due to a decreased cell–BM and cell–cell association. In control mammary glands, β1 integrin was present on basal and lateral surfaces of luminal cells; its absence in the mutant glands very likely contributes to weakened cell–cell interactions. E‐cadherin might also be involved in maintenance of alveolar integrity. In control glands E‐cadherin was found on lateral surfaces of most luminal cells (Figure 2B), while in mutant glands many luminal cells had little or no staining, reflecting a decrease in E‐cadherin levels (Supplementary Figure 2). Thus, these data suggest that in the mammary gland β1 integrin function has an essential role in normal tissue architecture via its interactions with BM and with other adhesion complexes.
Loss of _β_1 integrin is not sufficient to trigger apoptosis in alveolar cells
Despite the evidence for weakened cell–BM interactions in the absence of β1 integrin, there was no obvious increase in apoptotic cells throughout the first or second lactation (data not shown). Even cells shed, or in the process thereof, were alive, as attested to by their nuclear appearance (Figure 3) and the lack of TUNEL and cleaved caspase‐3 staining (data not shown). These results are in contrast to those described for primary mammary cells, which are dependent upon β1 integrin signaling for survival (Boudreau et al, 1995; Streuli et al, 1995), and to results obtained with transgenics expressing the DN β1 transgene (Faraldo et al, 1998). In vivo, there is likely to be a balance that is well attuned to the environment, between apoptotic and antiapoptotic factors. Primary cells might be more susceptible to apoptosis since they are removed from their normal environment. Indeed, microarray analyses carried out on mammary glands from 3‐day lactating mice, a time when luminal cell‐shedding began, revealed that in mutant glands there were alterations in the expression of proapoptotic as well as antiapoptotic genes. For example, the proapoptotic bax was increased at the RNA and protein levels, while an increase in the RNA for antiapoptotic thioredoxin‐dependent peroxide reductase (Ueda et al, 2002) was also observed; expression of the proapoptotic caspase‐11 (Hisahara et al, 2000) was downregulated (NL, data not shown). Moreover, it should be kept in mind that the myoepithelial cells in the mutant glands still express β1 integrin and display apparently normal BM attachment (Figure 2B). These cells might also provide survival signals for the luminal cells lacking β1 integrin. In a similar manner, when β1 integrin was examined in hair follicle development, only keratinocytes and not surrounding cells were mutant for β1 integrin; no significant increase in apoptosis was observed in hair matrix cells of β1 deficient hair follicles, while a decrease in proliferation was evident (Brakebusch et al, 2000). Taken together, our results suggest that in vivo, cell detachment can be uncoupled from apoptosis and loss of β1 integrin in mammary luminal cells is not sufficient to trigger cell death.
_β_1 integrins have a key role in the proliferation of mammary epithelial cells
The second major phenotype observed in β1 integrin mutant mice was a proliferative defect. Proliferation of secretory luminal cells occurs during pregnancy and early in lactation. We did not observe a consistent decrease in the number of BrdU incorporating cells at mid‐pregnancy (NL, unpublished observations), likely due to the fact that WAPiCre expression only commences at this developmental stage. In striking contrast, early in lactation there is a strong decrease in alveolar cell proliferation in β1 integrin mutant mammary glands (Figure 4A). β1 integrin is known to have an important role in modulating the activity of signaling pathways that regulate proliferation, and its loss has been correlated with increased levels of different CDK inhibitors. β1 integrin deficient chondrocytes show a defect in the G1/S phase transition, which is accompanied by upregulation of the CKIs p16Ink4a and p21Cip1 (Aszodi et al, 2003). Here, we show not only that there is a specific increase in p21Cip1 levels in lactating mammary glands from β1 integrin mutant mice but we also have provided in vivo evidence that p21Cip1 is responsible for the antiproliferative effects of β1 integrin loss. In the absence of p21Cip1 and β1 integrin there was a partial, but statistically significant, rescue in the proliferative defect (Figure 5). Using the MDA‐MB‐231 cells, we also showed that simultaneous knockdown of p21Cip1 in β1 integrin knockdown cells partially rescued the G1 cell cycle block induced by loss of the integrin. Interestingly, a recent publication showed that integrin engagement led to an upregulation p21Cip1 and to cell cycle progression (Bill et al, 2004). These apparently conflicting results are likely due to the different cells (keratinocytes and prostate cells) and matrix (fibronectin) used in their studies, suggesting that integrin function is cell type specific.
FAK plays an important role in integrin‐mediated signaling (Parsons et al, 2000; Geiger et al, 2001). We observed that phospho‐FAK levels were decreased in β1 integrin mutant mammary glands (Figure 4E). Src kinase associates with active FAK via an SH2‐Tyr397 interaction. We have observed that the phosphorylation of paxillin on a known Src kinase site (Tyr118) is strongly decreased in the β1 integrin mutant mammary glands (Figure 4E). Our data suggest that in the mammary gland this FAK complex might provide the link between β1 integrin, p21Cip1 and decreased alveolar proliferation since ablation of β1 integrin or FAK in primary mammary cells led to an increase in p21Cip1 expression.
Together, our results from both in vivo and culture analyses reveal that β1 integrin has a key role in regulating cell cycle progression of luminal mammary epithelial cells. We propose that β1 integrin signaling, potentially via FAK, stimulates mammary alveolar cell proliferation, while in its absence, p21Cip1 is upregulated leading to a proliferative block.
A potential role for _β_1 integrins in alveolar progenitor cells
Our results also suggest that β1 integrin might have an important role in proliferation or maintenance of mammary alveolar progenitor cells. Mammary glands from females undergoing a second round of pregnancy showed a strong reduction in the density of lobulolalveolar units, suggesting that there is a reduction in the number of progenitor cells that enable rapid alveolar expansion (Figure 7A). Using the mammary transplantation technique, which allows the functional identification of mammary stem cells by measuring their in vivo outgrowth potential (Smith, 1996; Kordon and Smith, 1998), we could show that epithelium from β1 integrin mutant glands had a severe impairment in its ability to repopulate a mammary fat pad. These results suggest that alveolar progenitors have impaired ability to proliferate in the absence of β1 integrin. Considering the known role of integrins in maintenance of stem cells in, for example, hair cell follicles (Watt, 2002), it is tempting to speculate that β1 integrins might also have a similar role in the mammary gland.
_β_1 integrins in breast cancer
It is well known that integrins have important roles in cancer cell biology (Christofori, 2003). With respect to breast cancer, β1 integrin blocking antibodies induced a morphological and functional reversion of breast tumor cells growing in a 3D culture model (Weaver et al, 1997). The same antibody also blocked proliferation of MDA‐MB‐231 tumor cells (Wang et al, 2002). Building on these studies, we show here that in the absence of β1 integrin these cancer cells arrest in G1 due to upregulation of p21Cip1. Very recently the role of β1 integrin was also examined in a transgenic mammary tumor model, where it was shown that loss of this integrin interferes with the ability of polyoma middle T (MT) expressing mammary cells to proliferate (White et al, 2004). This was manifested in vivo by the absence of MT‐induced hyperplasias/tumors in mammary glands. Based upon our results we propose that p21Cip1 upregulation in response to β1 integrin loss might be the mechanism underlying the block in tumor cell proliferation.
Materials and methods
Antibodies
The following antibodies were used: α4 β1 integrin and laminin‐1 (Klinowska et al, 1999); β1 integrin (Graus‐Porta et al, 2001); β‐catenin (BD); Cre (Wintermantel et al, 2002); α‐smooth‐muscle actin (Sigma); BrdU (Roche); Npt2b (a gift from J Biber, University of Zurich) (Hilfiker et al, 1998); FAK (Upstate Biotechnology); PY‐397‐FAK (Biosource); Paxillin (a gift from M Grob, FMI); PY‐118‐Paxillin (Cell signaling); p21Cip1, p57Kip2, cyclin E, cyclin B1, Cdk2 (Santa Cruz); cytokeratin 18 (PROGEN); α‐tubulin (Neomarkers); p27Kip1 (Transduction Labs); cyclin D1 (NoVoCastro); Vinculin (Sigma); E‐cadherin (BD).
Mouse strains and generation of mammary specific _β_1 mutant mice
Itg_β_1 flox/flox mice were mated with mice heterozygous for the WAPiCre transgene on an Itg_β_1 flox/+ background. Littermates with the genotype Itg_β_1 flox/flox;_WAPiCre_−/− (control mice) or Itg_β_1 flox/flox;WAPiCre+/− (β1 integrin mutant mice) were used for all analyses. For the in vivo rescue experiment, p21Cip1 null mice (Jackson Laboratory) were crossed with Itg_β_1 flox/+;WAPiCre+/− mice, to produce Itg_β_1 flox/+;WAPiCre+/−;p21+/− and Itg_β_1 flox/+;p21+/− mice, which were further intercrossed. Forced involution was initiated as described (Prince et al, 2002). The mice were maintained and handled according to the Swiss guidelines for animal safety.
Mammary gland wholemounts, histology, EM and immunofluorescence
Isolated inguinal mammary glands were fixed in Tellyesnicky's Fixative, slides were rinsed, defatted, hydrated and stained with iron–haematoxylin then washed, dehydrated and mounted. For histology, inguinal mammary glands were fixed in 4% paraformaldehyde in phosphate‐buffered saline (PBS), pH 7.4, then embedded in paraffin or frozen in OCT for sectioning. Immunohistochemistry was performed on 8 μm cryosections. H&E staining was carried out on paraffin sections using the tissue stainer COT 20 (Medite). EM was performed by standard procedures (Graus‐Porta et al, 2001). For BrdU labeling, 2‐day lactating females were intraperitoneally injected with 100 μg BrdU/g body weight 2 h prior to killing. Paraffin sections of the mammary glands were incubated with a monoclonal antibody against BrdU. For detection of apoptosis, paraffin sections were TUNEL stained using the In Situ Cell Death Detection Kit, AP (Roche).
Isolation and assays with primary mammary cells
Freshly prepared primary mammary cells (Pullan and Streuli, 1996) from 5‐day lactating control and β1 integin mutant females were used to perform adhesion assays as follows. 7 × 104 cells were plated in 96‐well dishes precoated with poly‐D‐Lysine (500 μg/ml, Sigma), collagen type I (50 μg/ml, Roche), fibronectin (25 μg/ml, Gibco), laminin (20 μg/ml, Sigma) or gelatin (1 mg/ml, Sigma). After 1 h, unattached cells were washed away and adhered cells were fixed, stained with crystal violet, solubilized in 1% SDS and the absorbance was read at 595 nm.
In order to ablate β1 integrin and FAK in vitro, primary cultures were prepared from pregnant Itg_β_1 flox/flox and FAK flox/flox mice. In the FAK flox/flox mice, LoxP sites flank the exon that contains the kinase domain ATP loop and Cre‐mediated excision results in a frame‐shift that prevents FAK protein expression. Primary cells were infected in suspension with Adeno‐Cre or Adeno‐β‐galactosidase virus for 45 min, before plating and culturing for another 2 days. More than 95% infection was verified by immunostaining with antibodies to Cre or β‐galactosidase.
Transplantation of mammary epithelium into cleared fat pads of recipient mice
Inguinal mammary glands of syngeneic 21‐day‐old females were cleared of mammary epithelium as described (Deome et al, 1959). Mammary glands from 3‐day lactating control or β1 integrin mutant mice were dissected, chopped into pieces of approximately 1 mm3 and transplanted into the cleared fat pads. At 10 weeks after transplantation, recipient females were mated and, at pregnancy‐day 16, mice were killed and mammary gland wholemounts were prepared.
Lysate preparation and Western blot analysis
Mammary gland lysates were prepared from frozen tissue that was ground to a powder in liquid nitrogen and homogenized in lysis buffer containing: 10 mM HEPES (pH 7.5), 100 mM KCl, 5% glycerol, 1% Triton‐X‐100, 0.1% SDS, 10 mM EDTA, 1 mM DTT, 0.5 mM PMSF, 10 μg/ml Aprotinin, 10 μg/ml Leupeptin, 1 mM Na3VO4, and 10 mM sodium molybdate. Cell lysates were prepared in NP40 lysate buffer (Lane et al, 2001). Lysates were subjected to SDS–PAGE, then transferred to PVDF membranes, which were blocked then incubated overnight at 4°C with specific antibodies. Membranes were then incubated with the secondary antibody (Amersham) and signals were detected by enhanced chemiluminescence (ECL; Amersham)
MDA‐MB‐231 cell culture, siRNA transfections and luciferase assays
For siRNA transfection, MDA‐MB‐231 cells were seeded in six‐well plates and transfected 24 h later with siRNA duplexes (100 nM) using OligofectAMINE (Invitrogen). The 21‐mer oligoribonucleotide pairs (Qiagen) were as follows: for integrin β1 (Accession Number NM‐033669) nucleotide 167–189, for p21Cip1 (Accession Number NM‐000389) nucleotide 236–254, for control LacZ (Accession Number NM55068) nucleotide 4277–4297 (obtained from D Cappellen, FMI). At 2 days after transfection, cells were replated for proliferation assays. For transient introduction of plasmids, cells were transfected with a p21Cip1 reporter plasmid (WWP‐Luc reporter plasmid from Dr Vogelstein) and a Renilla plasmid (Promega) using the Tranfection Reagent Effecten (Qiagen). The luciferase assays were performed with Dual‐Luciferase Reporter Assay Systerm (Promega), according to the standard procedures. RNA was extracted using the RNAeasy kit (Qiagen) and quantitative radioactive PCR was performed (Cappellen et al, 2002). Specific oligonucleotide primers for p21Cip1 (F: 5′‐GGACCTGTCACTGTCTTGTA‐3′; R: 5′‐CTTCCTCTTGGAGAAGATCAG‐3′) and actin (F: 5′‐CCTTCCTGGGCATGGAGTCCT‐3′; R: 5′‐GGAGCAATGATCTTGATCTT‐3′) were used.
Flow cytometric analysis
Cells were transfected with specific siRNAs as described above. After 3 days, cells were pulse‐labeled 1 h with 10 μM BrdU, then harvested and stained using the BrdU Flow Kit (BD pharmingen) according to the manufacturer's protocol. BrdU‐positive cells were detected using a fluorescein isothiocyanate‐conjugated anti‐BrdU antibody and DNA was stained with 7‐amino‐actinomycin D. Cell cycle position of the BrdU‐labeled cells was determined by two‐color flow cytometric analysis.
References
- Aszodi A, Hunziker EB, Brakebusch C, Fassler R (2003) Beta1 integrins regulate chondrocyte rotation, G1 progression, and cytokinesis. Genes Dev 17: 2465–2479
Google Scholar - Barcellos‐Hoff MH, Aggeler J, Ram TG, Bissell MJ (1989) Functional differentiation and alveolar morphogenesis of primary mammary cultures on reconstituted basement membrane. Development 105: 223–235
Google Scholar - Bill HM, Knudsen B, Moores SL, Muthuswamy SK, Rao VR, Brugge JS, Miranti CK (2004) Epidermal growth factor receptor‐dependent regulation of integrin‐mediated signaling and cell cycle entry in epithelial cells. Mol Cell Biol 24: 8586–8599
Google Scholar - Boudreau N, Sympson CJ, Werb Z, Bissell MJ (1995) Suppression of ICE and apoptosis in mammary epithelial cells by extracellular matrix. Science 267: 891–893
Google Scholar - Brakebusch C, Grose R, Quondamatteo F, Ramirez A, Jorcano JL, Pirro A, Svensson M, Herken R, Sasaki T, Timpl R, Werner S, Fassler R (2000) Skin and hair follicle integrity is crucially dependent on beta 1 integrin expression on keratinocytes. EMBO J 19: 3990–4003
Google Scholar - Cappellen D, Luong‐Nguyen NH, Bongiovanni S, Grenet O, Wanke C, Susa M (2002) Transcriptional program of mouse osteoclast differentiation governed by the macrophage colony‐stimulating factor and the ligand for the receptor activator of NFkappa B. J Biol Chem 277: 21971–21982
Google Scholar - Christofori G (2003) Changing neighbours, changing behaviour: cell adhesion molecule‐mediated signalling during tumour progression. EMBO J 22: 2318–2323
Google Scholar - Deome KB, Faulkin Jr LJ, Bern HA, Blair PB (1959) Development of mammary tumors from hyperplastic alveolar nodules transplanted into gland‐free mammary fat pads of female C3H mice. Cancer Res 19: 515–520
Google Scholar - Faraldo MM, Deugnier MA, Lukashev M, Thiery JP, Glukhova MA (1998) Perturbation of beta1‐integrin function alters the development of murine mammary gland. EMBO J 17: 2139–2147
Google Scholar - Geiger B, Bershadsky A, Pankov R, Yamada KM (2001) Transmembrane crosstalk between the extracellular matrix–cytoskeleton crosstalk. Nat Rev Mol Cell Biol 2: 793–805
Google Scholar - Giancotti FG, Ruoslahti E (1999) Integrin signaling. Science 285: 1028–1032
Google Scholar - Giancotti FG, Tarone G (2003) Positional control of cell fate through joint integrin/receptor protein kinase signaling. Annu Rev Cell Dev Biol 19: 173–206
Google Scholar - Graus‐Porta D, Blaess S, Senften M, Littlewood‐Evans A, Damsky C, Huang Z, Orban P, Klein R, Schittny JC, Muller U (2001) Beta1‐class integrins regulate the development of laminae and folia in the cerebral and cerebellar cortex. Neuron 31: 367–379
Google Scholar - Hilfiker H, Hattenhauer O, Traebert M, Forster I, Murer H, Biber J (1998) Characterization of a murine type II sodium‐phosphate cotransporter expressed in mammalian small intestine. Proc Natl Acad Sci USA 95: 14564–14569
Google Scholar - Hisahara S, Takano R, Shoji S, Okano H, Miura M (2000) Role of caspase‐1 subfamily in cytotoxic cytokine‐induced oligodendrocyte cell death. J Neural Transm Suppl 58: 135–142
Google Scholar - Hynes RO (2002) Integrins: bidirectional, allosteric signaling machines. Cell 110: 673–687
Google Scholar - Klinowska TC, Soriano JV, Edwards GM, Oliver JM, Valentijn AJ, Montesano R, Streuli CH (1999) Laminin and beta1 integrins are crucial for normal mammary gland development in the mouse. Dev Biol 215: 13–32
Google Scholar - Kordon EC, Smith GH (1998) An entire functional mammary gland may comprise the progeny from a single cell. Development 125: 1921–1930
Google Scholar - Lane HA, Motoyama AB, Beuvink I, Hynes NE (2001) Modulation of p27/Cdk2 complex formation through 4D5‐mediated inhibition of HER2 receptor signaling. Ann Oncol 12 (Suppl 1): S21–S22
Google Scholar - Miyoshi K, Shillingford JM, Smith GH, Grimm SL, Wagner KU, Oka T, Rosen JM, Robinson GW, Hennighausen L (2001) Signal transducer and activator of transcription (Stat) 5 controls the proliferation and differentiation of mammary alveolar epithelium. J Cell Biol 155: 531–542
Google Scholar - Parsons JT, Martin KH, Slack JK, Taylor JM, Weed SA (2000) Focal adhesion kinase: a regulator of focal adhesion dynamics and cell movement. Oncogene 19: 5606–5613
Google Scholar - Prince JM, Klinowska TC, Marshman E, Lowe ET, Mayer U, Miner J, Aberdam D, Vestweber D, Gusterson B, Streuli CH (2002) Cell–matrix interactions during development and apoptosis of the mouse mammary gland in vivo. Dev Dyn 223: 497–516
Google Scholar - Pullan S, Streuli CH (1996) The mammary gland epithelial cell. In Epithelial Cell Culture, Harris A (ed), pp 97–121. Cambridge, UK: Cambridge University Press
Google Scholar - Pullan S, Wilson J, Metcalfe A, Edwards GM, Goberdhan N, Tilly J, Hickman JA, Dive C, Streuli CH (1996) Requirement of basement membrane for the suppression of programmed cell death in mammary epithelium. J Cell Sci 109 (Part 3): 631–642
Google Scholar - Schlaepfer DD, Hunter T (1998) Integrin signalling and tyrosine phosphorylation: just the FAKs? Trends Cell Biol 8: 151–157
Google Scholar - Smith GH (1996) Experimental mammary epithelial morphogenesis in an in vivo model: evidence for distinct cellular progenitors of the ductal and lobular phenotype. Breast Cancer Res Treat 39: 21–31
Google Scholar - Streuli C (1999) Extracellular matrix remodelling and cellular differentiation. Curr Opin Cell Biol 11: 634–640
Google Scholar - Streuli CH, Schmidhauser C, Bailey N, Yurchenco P, Skubitz AP, Roskelley C, Bissell MJ (1995) Laminin mediates tissue‐specific gene expression in mammary epithelia. J Cell Biol 129: 591–603
Google Scholar - Ueda S, Masutani H, Nakamura H, Tanaka T, Ueno M, Yodoi J (2002) Redox control of cell death. Antioxid Redox Signal 4: 405–414
Google Scholar - Wagner KU, Boulanger CA, Henry MD, Sgagias M, Hennighausen L, Smith GH (2002) An adjunct mammary epithelial cell population in parous females: its role in functional adaptation and tissue renewal. Development 129: 1377–1386
Google Scholar - Wang F, Hansen RK, Radisky D, Yoneda T, Barcellos‐Hoff MH, Petersen OW, Turley EA, Bissell MJ (2002) Phenotypic reversion or death of cancer cells by altering signaling pathways in three‐dimensional contexts. J Natl Cancer Inst 94: 1494–1503
Google Scholar - Watt FM (2002) Role of integrins in regulating epidermal adhesion, growth and differentiation. EMBO J 21: 3919–3926
Google Scholar - Weaver VM, Petersen OW, Wang F, Larabell CA, Briand P, Damsky C, Bissell MJ (1997) Reversion of the malignant phenotype of human breast cells in three‐dimensional culture and in vivo by integrin blocking antibodies. J Cell Biol 137: 231–245
Google Scholar - White DE, Kurpios NA, Zuo D, Hassell JA, Blaess S, Mueller U, Muller WJ (2004) Targeted disruption of beta1‐integrin in a transgenic mouse model of human breast cancer reveals an essential role in mammary tumor induction. Cancer Cell 6: 159–170
Google Scholar - Wintermantel TM, Mayer AK, Schutz G, Greiner EF (2002) Targeting mammary epithelial cells using a bacterial artificial chromosome. Genesis 33: 125–130
Google Scholar






