Inhibition of Sonic Hedgehog and Notch Pathways Enhances Sensitivity of CD133+ Glioma Stem Cells to Temozolomide Therapy (original) (raw)
Introduction
Despite the fact that temozolomide (TMZ) constitutes the standard of care for patients with malignant gliomas, these tumors are relatively resistant to chemotherapy (1,2). Several mechanisms are thought to account for such resistance, and DNA repair-related genes such as MGMT, MSH2, and MSH6 have been identified as key players involved in tumor survival after treatment with alkylating agents (1,3–5). Moreover, a small population of cells with self-renewal capacity and immature phenotype, called “glioma stem cells,” have been shown to be highly resistant to chemotherapy and radiation (6–8). In fact, several authors have hypothesized that these tumor stem cells are the source of the recurrent tumors after treatment. The phenotype, ex vivo assays and markers that define such stem cells are debated topics (6–9). Bao et al. used CD133 as a putative marker for characterization of these treatment-resistant cells in the setting of radiotherapy (8). In that study, the CD133+ tumor cell population was enriched after radiation and exhibited an increase in DNA repair capacity.
A series of pathways, including the Sonic hedgehog (SHH), Notch and Wnt-β-catenin, have been shown to be implicated in glioma’s resistance to alkylating agents and/or the maintenance of brain tumor stem cells. For instance, β-catenin and several of the genes involved in its pathway are overexpressed in experimental rat gliomas (10,11). Moreover, overexpression of Dkk-1, a gene encoding for a Wnt antagonist protein, has been shown to sensitize the U87 glioma cell line to the cytotoxic effects of bis-chloronitrosourea (BCNU) and cisplatin (12).
SHH is involved in the prenatal brain development and is associated with cell proliferation in that setting (13). The SHH pathway is active in brain tumors, and its antagonism decreases the proliferative capacity of tumor cells (13). This pathway has been previously found to play a role in glioma progenitor or stem cells (14,15). Clement et al. showed that the SHH is critical to the phenotype of CD133+ stem cells found in gliomas (15). In addition, the Notch receptor and its pathway have also been shown to mediate proliferation, differentiation and apoptosis, and the specific effects of this pathway highly depend on the cell phenotype in which they are expressed (16,17). Not surprisingly, this pathway appears to play a role in the biology of malignant gliomas. Indeed, NOTCH 1 and its ligands Delta-like-1 and Jagged-1 are overexpressed in some glioma cell lines and primary human brain tumor samples, and the NOTCH 1 intracellular domain has been localized in the glioma cell nucleus, suggesting its functional role (18,19). Interestingly, downregulation of NOTCH 1, Delta-like-1, or Jagged-1 leads to glioma cell apoptosis and translates into a prolonged survival in a mouse orthotopic brain tumor model (18). Another study has shown that forced overexpression of NOTCH 1 in glioma cells leads to an increase in proliferation and formation of nestin-positive, neurosphere-forming stem cells (19). Thus, these data suggest that, in the case of gliomas, Notch might be involved in avoiding apoptosis and promoting proliferation and the development of the “stem-cell” phenotype.
In this study, we hypothesized that SHH and Notch pathways are important for maintenance of the CD133+ glioma cell population; therefore, their activity might cooperate to render these cells resistant to TMZ. We describe the expression profile of SHH and Notch pathways in CD133+ cells from primary glioblastomas as well as the U87MG glioma cell line. We also explore the transcriptional changes within these pathways that follow TMZ treatment. We used pharmacologic antagonists as well as agonists to corroborate the relevance of these pathways and tested the cytotoxic effect of TMZ in this setting. We encountered an additive therapeutic effect in CD133+ glioma cells that is elicited by simultaneous TMZ exposure and NOTCH 1 and SHH antagonism, a finding with potential therapeutic implications.
Materials and Methods
Glioblastoma Multiforme (GBM) Specimens and Cell Culture
The human glioma U87MG cell line was purchased from the American Type Culture Collection (Manassas, VA, USA). Cells were maintained in minimal essential medium (MEM) (HyClone) supplemented with 10% fetal bovine serum, 1% penicillin-streptomycin and 0.25 µg/mL amphotericin B (Invitrogen, Carlsbad, CA, USA). Glioblastoma multiforme (GBM) specimens acquired from patients undergoing craniotomy were confirmed by an attending neuropathologist as grade IV glioma, in accordance with World Health Organization histological grading of central nervous system tumors. This study was approved by the Institutional Review Board of the University of Chicago. Informed consent was obtained from all study participants. GBM specimens were cut into small pieces and incubated with artificial cerebrospinal fluid (CSF) (125 mmol/L NaCl, 5 mmol/L KCl, 1.3 mmol/L MgCl2, 2 mmol/L CaCl2, 26 mmol/L NaHCO3, and 10 mmol/L D-glucose) for 10 min followed by incubation with low-Ca2+ CSF (125 mmol/L NaCl, 5 mmol/L KCl, 3.2 mmol/L MgCl2, 0.1 mmol/L CaCl2, 26 mmol/L NaHCO3, and 10 mmol/L D-glucose) containing 0.1% collagenase and 0.1% hyaluronidase for 1 h at 37°C. The cells were then spun down, treated for 10 min with trypsin-EDTA, washed with complete media and passed through a 70 µmol/L cell strainer. Erythrocytes were removed by using ACK lysis buffer (Lonza, Basel, Switzerland).
After sorting, cells were maintained for short-term culture in Neurobasal A media (Invitrogen) with the following supplements: 20 ng/mL recombinant basic fibroblast growth factor (Invitrogen), 20 ng/mL epidermal growth factor (Invitrogen), N2 supplement (Invitrogen), and B27 supplement (Invitrogen) (20).
Nine cases of primary paraffin-embedded GBM tumors (GBM44, GBM50, GBM53, GBM56, GBM57, GBM58, GBM59, GBM69 and GBM72) were obtained from patients undergoing a glioblastoma resection. After the surgery, each sample was embedded into paraffin, and hematoxylin and eosin sections were subjected to histological analysis by a neuropathologist.
CD133+ Cell Isolation
CD133+ cells were isolated by fluorescence-activated cell sorting (FACS) using a FACSAria cytometer at the University of Chicago Immunology Applications Core Facility. Briefly, cells were blocked using a Human Fc block antibody (BD Biosciences, San Jose, CA, USA) in FACS buffer (phosphate-buffered saline containing 1% bovine serum albumin and 0.02% sodium azide), washed and stained using CD133/1-PE antibody (Miltenyi Biotech, Auburn, CA, USA). An isotype control was used to set up separation gates for each sorting experiment. Sorted cells were evaluated for purity by flow cytometry using CD133/2-APC antibodies (Miltenyi Biotech). To minimize the effect stress related to the cell-sorting process in the subsequent experiments, cells were cultured for 24 h before further experimentation. For control purposes, each specimen was tested based on the ability of CD133+ cells to form neurospheres in vitro and in vivo according to previously published data (21,22).
RNA Isolation and Reverse Transcription
Total RNA was extracted from the cells using an RNAeasy kit (Qiagen, Valencia, CA, USA). Reverse transcription (RT) was carried out using an iScript Reverse Transcription kit (Bio-Rad, Hercules, CA, USA). RNA and cDNA were quantified by using a Nanodrop Spectrophotometer (Thermo Scientific, Waltham, MA, USA), after which 5 µg of sample was reverse-transcribed to cDNA using a Superscript cDNA synthesis system (Invitrogen). Isolated RNA was subsequently treated with DNase I (Qiagen).
Expression Analysis
Expression analysis was performed using RT2 Profiler™ PCR Arrays (SA Biosciences, Frederick, MD, USA) per the manufacturer’s instructions. The Human Notch signaling pathway Notch polymerase chain reaction (PCR) array was used (cat. no. PAHS-059), since it contained genes from Notch, SHH and Wnt-β-catenin pathways. Briefly, 2 µg cDNA was mixed with 1,275 µL RT2 SYBR Green qPCR Master Mix (PA-010; SA Biosciences) to make up a total volume of 2,550 µL. Each well received 25 µL of this mix. qPCR was performed on an Opticon 2 machine (Bio-Rad) following detection protocols recommended by SA Biosciences. _C_t values for a reaction set were analyzed online at the manufacturer’s Web site (https://doi.org/www.sabiosciences.com/pcr/arrayanalysis.php). Boundary coefficient was selected as 4.
PCR Validation of Gene Expression
Genes that were found to be upregulated in microarray analysis were validated using semiquantitative PCR analysis of cDNA used for the microarrays. Gene-specific primers were used at 10 pmol per reaction: NOTCH1-forward, 5′-CAGGCAATCCGAGGACTATG-3′; NOTCH1-reverse, 5′-CAGGCGTGTT GTTCTCACAG-3′; NOTCH3-forward, 5′-TCTTGCTGCTGGTCATTCTC-3′; NOTCH3-reverse, 5′-TGCCTCATCC TCTTCAGTTG-3′; HEYL-forward, 5′-AGAAAGCCGAGGTCTTGCAG-3′; HEYL-reverse, 5′-GTAAGCAGGAGAGGA GACAC-3′; SHH-forward, 5′-CGGAG CGAGGAAGGGAAAG-3′; SHH-reverse, 5′-TTGGGGATAAACTGCTTGTAGGC-3′; GAPDH-forward, 5′-GCACAGTCAA GGCCGAGAAT-3′; GAPDH-reverse, 5′-GCCTTCTCCATGGTGGTGAA-3′. PCR was performed using Taq Master Mix (Qiagen) for 30 cycles with annealing at 52°C. PCR products were resolved on a 2% agarose gel, stained with ethidium bromide, and bands were quantified using the Chemidoc Gel documentation system (Bio-Rad).
Real-Time PCR
To validate expression of cellular genes that are implicated in the activity of SHH and Notch pathways, an analysis of gene expression was performed. Total RNA was converted as described in “RNA Isolation and Reverse Transcription.” Realtime PCR was conducted by using the SYBRgreener Realtime PCR master mix (Invitrogen). The cDNA fragments were denatured at 95°C for 15 s, annealed at 58°C for 15 s and extended at 72°C for 45 s for 40 cycles with the Bio-Rad Opticon 2 Quantitative PCR system. Each sample was examined in triplicate, and the amounts of the PCR products produced were normalized to glyceraldehyde 3-phosphate dehydrogenase (GAPDH), which served as an internal control. The primers used in this study were as follows: CD133 (5′-TCCAC AGAAATTTACCTACATTGG-3′ and 5′-CAGCAGAGAGCAGATGACCA-3′), GAPDH (5′-TGCACCACCAACTGC TTAGC-3′ and 5′-GGCATGGACTGTGGT CATGAG-3′), actin (5′-TAAGTAGGCG CACAGTAG GTCTGA-3′ and 5′-AAAGT GCAAAGAACACGGCTAAG-3′), GLI1 (5′-TTCCTACCAG AGTCCCAAGT-3′ and 5′-CCCTATGTGAAGCCCTATTT-3′), HES 1 (5′-ACCAACTGGGACGAC ATGGAGAA-3′ and 5′-GTGGTGGTGA AGCTGTAGCC-3′) and HES 5 (5′-TGGAG AAGGCCGACATCCT-3′ and 5′-TGGCT GTCAGCTACCT-3′) (23–25).
DNA Extraction and MGMT Methylation Assay
Genomic DNA was isolated from two to three 10-µm-thick paraffin sections after confirmation of the histology. DNA was extracted by using a DNA isolation kit (Qiagen) and further treated by using bisulphate treatment of EZ DNA Methylation Gold Kit (Zymo Research, Orange, CA, USA). PCR amplification was performed basically as reported by Kwong et al. (26), with specific primers designed to distinguish methylated from unmethylated DNA fragments. The primer sequences were as follows: for the detection of methylated form: methylation forward (MF) 5′-TTTCGACGTTCGTAGGTTTT CGC-3′; methylation reverse (MRev) 5′-GCACTCTTCCGAAAA CGAAACG-3′; for the detection of unmethylated form: unmethylated forward (UF) 5′-TTTGT GTTTTGATGTTTGTAGGTTTTTGT-3′; unmethylated reverse (URev) 5′-AACTC CACACTCTTCCAAAAACAAAACA-3′. For assay control, DNA from A172 human glioma cells was isolated and used as a positive control for the methylated sequence. The control DNA was subjected to bisulfate treatment and further PCR amplification along with patient samples. Methylated and unmethylated DNAs were detected in 3% agarose gel. The results were confirmed twice independently.
Drugs
TMZ was supplied by the Schering-Plough Research Institute (Kenilworth, NJ, USA) and was dissolved in dimethyl sulfoxide (DMSO) (Sigma Chemical, St. Louis, MO, USA) to produce a 100 mmol/L stock solution for in vitro experiments. The 100 mmol/L stock solution was dissolved into 2% serum containing media (for in vitro experiments) to obtain 1, 5, 10, 25, 50, 75, 100, 250, 500 and 1,000 µmol/L solutions. The Notch inhibitor GSI-1 and SHH pathway inhibitor cyclopamine were purchased from Sigma and were used at a 5 µmol/L concentration. Smoothened Agonist (SAG) was purchased from Santa Cruz Biotechnology (Santa Cruz, CA, USA). One milligram of SAG was dissolved in DMSO to produce a 166 mmol/L stock solution.
LDH Assay
Toxicity was measured by LDH release using a CytoTox-ONE Homogeneous Membrane Integrity Assay kit (Promega, Madison, WI, USA) per the manufacturer’s instructions. Briefly, the CD133-sorted or -unsorted population of U87MG, GBM44, GBM50, GBM56, GBM57 or GBM59 cells were seeded in a 96-well plate (1.0 × 103 cells/well) 24 h before treatment with drugs. Cells were grown for 5 d with or without treatment, after which LDH release was measured per protocol with either DMSO or 500 µmol/L TMZ prepared with fresh Neurobasal media. Five days after treatment, 20 µL LDH reagent (Promega) was added to each well and optical density (OD)(560ex/590em) was measured by a microplate reader (Bio-Rad). The percentage of cell death was calculated as follows: the difference between the amounts of LDH measured in the media of treated and nontreated cells was divided by the difference between the amounts of LDH measured in the media of totally lysed cells versus normal nontreated cells. Total cell lysis was achieved by incubating the cells in 1% Triton X-100 solution for 10 min at room temperature.
For inhibition study, cells were plated at 1 × 103 cells per well in a 96-well plate, allowed to attach for 24 h and subsequently exposed to either DMSO, TMZ (100 µmol/L), combination TMZ (100 µmol/L) and GSI (5 µmol/L), or combination TMZ (100 µmol/L) and cyclopamine (5 µmol/L). Inhibition of cell growth was measured in comparison with DMSO-treated cells by the LDH release method.
Agonist Assay
Cells were plated at 1 × 103 per well in a 96-well format. Twenty-four hours later, plated cells were treated with either TMZ (100 µmol/L), SAG (3 nmol/L) in DMSO as described by Meloni et al. (27), combination of TMZ (100 µmol/L) and SAG (3 nmol/L), or with DMSO vehicle for 5 d. Then, part of the cells were subjected to the LDH assay, whereas the total RNA was isolated from the second part (to investigate the level of proactive NOTCH and SHH gene upregulation). LDH analysis was performed on six replicates per one condition. Total RNA was isolated from paired well per condition, and quantitative RT-PCR was performed in each sample at triplicates.
Statistical Analysis
Results were expressed as means ± standard deviation (SD), and a Student t test was used for evaluating statistical significance. A P value <0.05 was considered statistically significant. Analysis of possible synergy between GSI-1, cyclopamine and TMZ was assessed by fractional product methods (28).
All supplementary materials are available online at https://doi.org/www.molmed.org.
Results
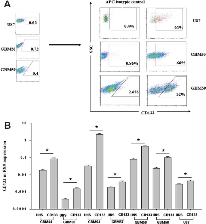
Passaged tumor cells and primary GBM specimens contain a small population of CD133+ cells that can be enriched by sorting. To investigate the presence of CD133+ cells in different GBM samples as well as in the cell line U87MG, we used FACS analysis as described earlier (29,30). As previously reported (30), our experiments showed that the population of CD133+ cells was a small fraction of the whole cell pool, with 0.02% in the U87MG cell line, and an average of 2.51% (standard error ± 2.12%) for the primary GBM specimens (Table 1). These glioma specimens were then sorted based on CD133 expression, and an average of 68.4% (standard error ± 5.25%) of the resultant population was positive for this marker (Figure 1A). To confirm our findings, we performed quantitative RT-PCR analysis of CD133 expression in a population of unsorted and CD133 sorted cells. As shown in Figure 1B, the CD133+ cells express a higher level of CD133 messenger RNA. This level varies from 2- to 65-fold versus unsorted cells.
Table 1 Isolation of CD133+ cells from human glioma cells line and primary specimens.
Figure 1
Flow cytometric analysis of CD133+ glioma cells. The percent of CD133+ cells in primary samples before and after sorting was analyzed by flow cytometry. Human glioma cell line U87 and human primary GBM specimens GBM50 and GBM59 are presented as illustrative examples (A). The quantitative RT-PCR analysis of CD133 mRNA expression was performed in CD133 and unsorted cells (B). The experiment was performed twice independently with triplicates. *P < 0.05 versus expression detected in unsorted cells.
Notch, SHH and Wnt-β-catenin pathway genes are differentially expressed in CD133+ versus unsorted glioma cells. The transcriptional profile of Notch, SHH and Wnt-β-catenin pathways in CD133+ enriched glioma cell pools was compared with unsorted cells from the same specimens using a PCR-based array system. The results of the analysis of 81 genes from these pathways are summarized in Figure 2.
Figure 2
Gene expression analysis showing differential gene expression between CD133+ and unsorted cells. Scatter plots show differences in expression between unsorted and CD133+-enriched cell populations isolated from the human U87MG cell line and three different primary GBM samples (GBM44, GBM50 and GBM53).
As shown in Figure 2, three different primary GBM samples as well as U87 cells exhibit differential gene expression between CD133+ and unsorted cells. Notably, a series of genes were found upregulated in every CD133+ cell group in comparison to their unsorted counterparts. Further analysis identified 11 genes with more than a 2.90-fold increase in expression and t test P < 0.001 in the CD133+ enriched cell populations (Table 2). In U87MG cells, _POFUT, HOXB4, NOTCH 1, PAX5, HEYL, SMO, ERBB2, NEURL_ and _LRP5_ were upregulated by more than 10-fold, whereas _NOTCH 3_ and _SHH_ were moderately upregulated (Figure 3). _ERBB2, POFUT1, HOXB4, LRP5, NOTCH 1, NOTCH 3, PAX5, HEYL, SHH, SMO_ and _NEURL_ were found upregulated in CD133+ cells of the three primary samples analyzed. To confirm the findings of our PCR array data, the cDNA of some of the overexpressed genes was assessed by semiquantitative PCR. CD133+ glioma cell pools demonstrated significant upregulation of _NOTCH 1_, _NOTCH 3, HEYL, HES 1, HES 5, GLI1_ and _SHH_ genes in comparison to unsorted glioma cells for GBM44, GBM50, GBM53, GBM57 and GBM59 samples (approximately fold-increase >.5) (Figure 4A). To quantify level of HES 1, HES 5 and GLI1 expression, we performed quantitative PCR analysis. As presented in Figure 4B, CD133+ cells have a superior level of gene expression versus unsorted cells. These data were normalized to two housekeeping genes in light of differential mRNA expression (Figure 4C, D).
Table 2 Notch SuperArray analysis of upregulated genes.
Figure 3
Summary of differential gene expression. List of genes significantly altered in CD133+ glioma cells from primary GBM samples and U87 human glioma cell lines are summarized in the Venn diagram and tabulated in Table 2.
Figure 4
Validation of gene expression via PCR. The expression differences between CD133+-sorted and -unsorted glioma cells were confirmed by semiquantitative PCR (A). NOTCH 1, NOTCH 3, SHH and HEYL were evaluated. GAPDH expression served as the housekeeping control or (B) quantitative real-time PCR with primers recognizing CD133, GLI1, HES 1 and HES 5 transcripts. *P < 0.05 versus expression in unsorted cells. (C and D) Quantitative RT-PCR analysis of NOTCH 1 and SHH expressions in GBM44, GBM50 and GBM53 patient samples. Each sample was examined in triplicate, and the amount of PCR products produced was normalized to either GAPDH or actin, which served as internal controls (P < 0.05).
CD133+ cells exhibit TMZ resistance and treatment-induced transcriptional alterations in Notch, SHH and Wnt-β-catenin pathways. Previous studies have shown that CD133+ glioma cells are relatively resistant to TMZ compared with unsorted glioma cells (31,32). Similarly, we show that unsorted glioma cells are multiple-fold more susceptible to TMZ than CD133+-enriched populations (Figure 5A). Indeed, treatment of CD133+ cell populations with 500 µmol/L TMZ resulted in 35%, 20%, 23% and 38% cell death in U87MG, GBM44, GBM56 and GBM57 compared with 55%, 60%, 43% and 39%, respectively, in unsorted cells, thus confirming that CD133+ cells are less susceptible to TMZ treatment. Of note, all of our tested cell lines showed a methylated MGMT promoter (Supplementary Figure 1).
Figure 5
CD133+-enriched cells exhibit resistance to treatment with TMZ. CD133+-enriched and unsorted cells from U87MG, GBM44, GBM56 and GBM57 were incubated for 5 d in the presence or absence of several doses of TMZ dissolved in DMSO or DMSO alone before evaluation of cytotoxicity by LDH (A) or via real-time PCR (B) assays. The results represent averages from five wells per treatment. *P < 0.05 versus unsorted (LDH) or DMSO-treated (quantitative RT-PCR) cells.
To identify genes that are associated with this chemoresistance, we performed a PCR array analysis to compare the transcriptional profile of TMZ-treated and -untreated CD133+ cell populations. CD133+-sorted pools from primary samples GBM58 and GBM57 were treated with 100 µmol/L TMZ or DMSO (mock) for 5 d. Interestingly, GBM58 expression analysis showed that TMZ treatment upregulated NOTCH 1, NCOR2 and GLI1 expression (6.64-, 3.73-and 2.79-fold, respectively) (Table 3). Additionally, CFLAR was downregulated in TMZ-treated CD133+-enriched cells (4.22-fold). In GBM57, the following genes were upregulated in CD133+-enriched cells treated with TMZ compared with untreated CD133+-enriched cells: RFNG (3.25-fold), NOTCH 1 (21.55-fold), EP300 (6.774-fold), CDC16 (4.35-fold) and HDAC1 (6.36-fold). Of note, some of these genes encode proteins that are critical for controlling cell cycle (CDC16), neurogenesis (RFNG) and apoptosis (CFLAR, EP300, NOTCH 1 and HDAC1) or are transcriptional regulators (NCOR2, GLI1). To validate our micro-array findings that TMZ resistance is associated with Notch and SHH pathways, we analyzed an independent set of CD133+ cells isolated from GBM69 and GBM72 samples. As shown in Figure 5B, treatment of tumor initiating CD133+ cells with TMZ induces NOTCH- and SHH-mediated transcriptions in a dose-dependent manner. In particular, 500 µmol/L TMZ demonstrated significant upregulation of HES 1, HES 5 and GLI1 mRNA, which is suggestive of pathway activation.
Table 3 PCR array analysis of gene expression in CD133+-enriched glioma cell populations isolated from GBM57 and GBM58 and treated with TMZ in comparison to the same cell population in the absence of treatment.
Notch and SHH inhibitors exhibit an additive cytotoxic effect in the setting of TMZ treatment on CD133+ cells. To determine the functional role of Notch and SHH pathways in the TMZ-resistant phenotype of CD133+-sorted cells, the pharmacologic inhibitors GSI-1 and cyclopamine were used. Cyclopamine antagonizes SHH pathway by binding Smoothened (SMO), a key component of the SHH pathway that was found upregulated on our expression analysis in CD133+-enriched cell populations (33–35). GSI-1 interferes with the Notch pathway (36,37). Toxicity was assessed in the presence of GSI-1, cyclopamine and TMZ. We observed a significant increase in toxicity in CD133+ cells in response to simultaneous treatment with GSI-1 and TMZ as well as cyclopamine and TMZ (Figure 6A). Furthermore, TMZ treatment with simultaneous antagonism of Notch and SHH by GSI-1 and cyclopamine led to the highest toxicity and exhibited 62.31 ± 3.94, 69.83 ± 6.27 and 72.96 ± 5.56% cell killing. Treatment with these inhibitors led to 10–15% toxicity in the absence of TMZ, suggesting the role of these two pathways for CD133+ glioma cell survival. These results are further corroborated with quantitative real-time PCR data (Figure 6B). We used the fractional product method to evaluate the combined effects of TMZ together with cyclopamine, GSI-1 or both. As shown in Supplementary Figure 3, the predicted values from fractional product method are lower than the measured values, suggesting a synergic effect in cases of simultaneous treatment with TMZ, cyclopamine and GSI-1 of CD133 cells. However, because we did not measure dose-response curve for each kind of drug, it was not possible to determine the combination index to differentiate between “additive effect” and “synergy” (38).
Figure 6
Antagonism of Notch and SHH pathway in CD133+-enriched glioma cells. Inhibition of Notch, SHH or both leads to enhanced killing of cells by TMZ. LDH (A) and quantitative RT-PCR (B) analyses were performed on cells treated with DMSO, TMZ and either cyclopamine or GSI-1 or both. Experiments were done from a set of four wells per condition. *P < 0.05 versus TMZ-treated cells.
Finally, to further confirm that increased cell death is pathway specific, we used a synthetic smoothened agonist, SAG, to activate the SHH pathway. Treatment of CD133+ cells with SAG activated the SHH pathway expression, which further enhanced TMZ resistance (Figure 7).
Figure 7
Smoothened agonist, SAG, enhances TMZ resistance. CD133+ cells isolated from GBM72 specimen were treated with either TMZ, SAG or mock-DMSO control. Five days later, the cells were harvested and assayed with quantitative real-time PCR (A) or LDH (B). Real-time PCR data were normalized against the GAPDH gene. The LDH data are shown for five replicates per condition. *P < 0.05 versus DMSO-treated (A) or TMZ-treated (B) cells.
Discussion
In this study, we explored the transcriptional profile of CD133+-enriched glioma cells in the context of the SHH, Notch and Wnt-β-catenin pathways. We presumed that these pathways are highly relevant for TMZ resistance that is exhibited by gliomas, since these pathways have been implicated in the tumor’s response to alkylating agents or in the development and maintenance of cancer stem cells, a subpopulation that is highly resistant to current therapies (10–19,39). Interestingly, we show that ERBB2, POFUT1, HOXB4, LRP5, NOTCH 1, NOTCH 3, PAX5, HEYL, SHH, SMO and NEURL genes involved in these pathways are commonly overexpressed in the CD133+-enriched glioma cell pool. The fact that most of these genes are implicated in brain development is consistent with the idea of CD133 as a marker for tumor cells with an immature, stem cell-like phenotype.
We provide functional proof for the role of SHH pathway in CD133+ cells, a finding congruent with some published data (15). Supporting our findings, this and other studies suggest that cyclopamine has a therapeutic effect for the treatment of brain tumors (15,40). Moreover, complementary to the additive cytotoxicity that we found by combining cyclopamine and TMZ, the antiproliferative effect elicited by this pharmacologic agent can be enhanced by combining it with TMZ (15). We show that after treatment with TMZ, CD133+ cells increase the expression of GLI1, suggesting further activation of SHH in response to this cellular insult. Perhaps the baseline activity of SHH pathway in this cell population is partially responsible for its chemoresistance. The mechanisms underlying this phenomenon should be further explored.
We also show that the Notch pathway is intricately related to the phenotype of CD133+ glioma cell populations. First, we found overexpression of NOTCH 1 in these cell pools. This finding is consistent with previous work showing the association of Notch pathway with malignant gliomas and more specifically with their stem cell populations (18,19,41,42). Similar to the case of the SHH pathway, we found that Notch pathway-related genes were upregulated at baseline in CD133+ glioma cells. This pathway activity was further enhanced by exposure to TMZ, as seen by further upregulation of NOTCH 1 in this setting. We confirmed that the Notch pathway contributes to the TMZ resistance, since its antagonism by GSI augmented the cytotoxic effect of TMZ, while stimulation of the pathway enhanced the resistance to TMZ.
Previous work has suggested that CD133+ glioma stem cells are more resistant to radiation and exhibit a relatively strong DNA-repair capacity (6–9). Consistent with this, we encountered resistance of CD133+-enriched glioma cells to TMZ in comparison to their unsorted counterparts. This finding could be related to the DNA-repair capacity of these cells, since TMZ is an alkylating agent that elicits its cytotoxic effects by direct DNA damage (1,3–5); thus, the interactions of SHH and Notch pathways with the DNA repair machinery remain a possibility. However, the entire tumor samples tested in our study exhibited MGMT promoter methylation, suggesting susceptibility to TMZ-based chemotherapy.
In conclusion, we provide direct evidence to suggest the cooperation of SHH and Notch pathways in the CD133+ glioma cell phenotype and its characteristic resistance to TMZ. We show that the simultaneous antagonism of these two pathways renders these cancer stem cells more susceptible to treatment with TMZ. This finding might lead to therapeutic implications, since TMZ, a component of the current standard of care for patients with malignant gliomas, at best has a modest therapeutic efficacy in only a subset of patients (1,2).
Disclosure
The authors declare that they have no competing interests as defined by Molecular Medicine, or other interests that might be perceived to influence the results and discussion reported in this paper.
References
- Hegi ME, et al. (2005) MGMT gene silencing and benefit from temozolomide in glioblastoma. N. Engl. J. Med. 352:997–1003.
Article CAS Google Scholar - Stupp R, et al. (2005) Radiotherapy plus concomitant and adjuvant temozolomide for glioblastoma. N. Engl. J. Med. 352:987–96.
Article CAS Google Scholar - Branch P, Aquilina G, Bignami M, Karran P. (1993) Defective mismatch binding and a mutator phenotype in cells tolerant to DNA damage. Nature 362:652–54.
Article CAS Google Scholar - Dosch J, Christmann M, Kaina B. (1998) Mismatch G-T binding activity and MSH2 expression is quantitatively related to sensitivity of cells to methylating agents. Carcinogenesis 19:567–73.
Article CAS Google Scholar - Yip S, et al. (2009) MSH6 mutations arise in glioblastomas during temozolomide therapy and mediate temozolomide resistance. Clin. Cancer Res. 15:4622–9.
Article CAS Google Scholar - Chua C, et al. (2008) Characterization of a side population of astrocytoma cells in response to temozolomide. J. Neurosurg. 109:856–66.
Article CAS Google Scholar - Bleau AM, et al. (2009) PTEN/PI3K/Akt pathway regulates the side population phenotype and ABCG2 activity in glioma tumor stem-like cells. Cell Stem Cell. 4:226–35.
Article CAS Google Scholar - Bao S, et al. (2006) Glioma stem cells promote radioresistance by preferential activation of the DNA damage response. Nature 444:756–60.
Article CAS Google Scholar - Pollard SM, et al. (2009) Glioma stem cell lines expanded in adherent culture have tumor-specific phenotypes and are suitable for chemical and genetic screens. Cell Stem Cell. 4:568–80.
Article CAS Google Scholar - Palos TP, Zheng S, Howard BD. (1999) Wnt signaling induces GLT-1 expression in rat C6 glioma cells. J. Neurochem. 73:1012–23.
Article CAS Google Scholar - Sareddy GR, Challa S, Panigrahi M, Babu PP. (2009) Wnt/beta-catenin/Tcf signaling pathway activation in malignant progression of rat gliomas induced by transplacental N-ethyl-N-nitrosourea exposure. Neurochem. Res. 34:1278–88.
Article CAS Google Scholar - Shou J, Ali-Osman F, Multani AS, Pathak S, Fedi P, Srivenugopal KS. (2002) Human Dkk-1, a gene encoding a Wnt antagonist, responds to DNA damage and its overexpression sensitizes brain tumor cells to apoptosis following alkylation damage of DNA. Oncogene 21:878–89.
Article CAS Google Scholar - Dahmane N, et al. (2001) The Sonic Hedgehog-Gli pathway regulates dorsal brain growth and tumorigenesis. Development 128:5201–12.
CAS PubMed Google Scholar - Ehtesham M, et al. (2007) Ligand-dependent activation of the hedgehog pathway in glioma progenitor cells. Oncogene 26:5752–61.
Article CAS Google Scholar - Clement V, Sanchez P, de Tribolet N, Radovanovic I, Ruiz i Altaba A. (2007) HEDGEHOG-GLI1 signaling regulates human glioma growth, cancer stem cell self-renewal, and tumorigenicity. Curr. Biol. 17:165–72.
Article CAS Google Scholar - Artavanis-Tsakonas S, Rand MD, Lake RJ. (1999) Notch signaling: cell fate control and signal integration in development. Science 284:770–76.
Article CAS Google Scholar - Miele L, Osborne B. (1999) Arbiter of differentiation and death: Notch signaling meets apoptosis. J Cell Physiol 181:393–409.
Article CAS Google Scholar - Purow BW, et al. (2005) Expression of Notch-1 and its ligands, Delta-like-1 and Jagged-1, is critical for glioma cell survival and proliferation. Cancer Res. 65:2353–63.
Article CAS Google Scholar - Zhang XP, et al. (2008) Notch activation promotes cell proliferation and the formation of neural stem cell-like colonies in human glioma cells. Mol. Cell. Biochem. 307:101–8.
Article CAS Google Scholar - Lee J, et al. (2006) Tumor stem cells derived from glioblastomas cultured in bFGF and EGF more closely mirror the phenotype and genotype of primary tumors than do serum-cultured cell lines. Cancer Cell. 9:391–403.
Article CAS Google Scholar - Bao S, et al. (2008) Targeting cancer stem cells through L1CAM suppresses glioma growth. Cancer Res. 68:6043–8.
Article CAS Google Scholar - Wang J, et al. (2008) c-Myc is required for maintenance of glioma cancer stem cells. PLoS One 3:e3769.
Article Google Scholar - Sodsai P, Hirankarn N, Avihingsanon Y, Palaga T. (2008) Defects in Notch1 upregulation upon activation of T cells from patients with systemic lupus erythematosus are related to lupus disease activity. Lupus 17:645–53.
Article CAS Google Scholar - Karlsson C, et al. (2007) Differentiation of human mesenchymal stem cells and articular chondrocytes: analysis of chondrogenic potential and expression pattern of differentiation-related transcription factors. J. Orthop. Res. 25:152–63.
Article CAS Google Scholar - Platet N, et al. (2007) Influence of oxygen tension on CD133 phenotype in human glioma cell cultures. Cancer Lett. 258:286–90.
Article CAS Google Scholar - Kwong J, Lo KW, To KF, Teo PM, Johnson PJ, Huang DP. (2002) Promoter hypermethylation of multiple genes in nasopharyngeal carcinoma. Clin. Cancer Res. 8:131–7.
CAS PubMed Google Scholar - Meloni AR, et al. (2006) Smoothened signal transduction is promoted by G protein-coupled receptor kinase 2. Mol. Cell. Biol. 26:7550–60.
Article CAS Google Scholar - Chou TC. (2010) Drug combination studies and their synergy quantification using the Chou-Talalay method. Cancer Res. 70:440–6.
Article CAS Google Scholar - Joo KM, Nam DH. (2009) Prospective identification of cancer stem cells with the surface antigen CD133. Methods Mol. Biol. 568:57–71.
Article CAS Google Scholar - Wu A, et al. (2008) Persistence of CD133+ cells in human and mouse glioma cell lines: detailed characterization of GL261 glioma cells with cancer stem cell-like properties. Stem Cells Dev. 17:173–84.
Article CAS Google Scholar - Murat A, et al. (2008) Stem cell-related “self-renewal” signature and high epidermal growth factor receptor expression associated with resistance to concomitant chemoradiotherapy in glioblastoma. J. Clin. Oncol. 26:3015–24.
Article CAS Google Scholar - Liu G, et al. (2006) Analysis of gene expression and chemoresistance of CD133+ cancer stem cells in glioblastoma. Mol. Cancer 5:67.
Article Google Scholar - Chen JK, Taipale J, Cooper MK, Beachy PA. (2002) Inhibition of Hedgehog signaling by direct binding of cyclopamine to Smoothened. Genes Dev. 16:2743–8.
Article CAS Google Scholar - Chen JK, Taipale J, Young KE, Maiti T, Beachy PA. (2002) Small molecule modulation of Smoothened activity. Proc. Natl. Acad. Sci. U. S. A. 99:14071–6.
Article CAS Google Scholar - Taipale J, et al. (2000) Effects of oncogenic mutations in Smoothened and Patched can be reversed by cyclopamine. Nature 406:1005–9.
Article CAS Google Scholar - Fan X, et al. (2010) Notch pathway blockade depletes CD133-positive glioblastoma cells and inhibits growth of tumor neurospheres and xenografts. Stem Cells 28:5–16.
CAS PubMed PubMed Central Google Scholar - Tammam J, et al. (2009) Down-regulation of the Notch pathway mediated by a gamma-secretase inhibitor induces anti-tumour effects in mouse models of T-cell leukaemia. Br. J. Pharmacol. 158:1183–1195.
Article CAS Google Scholar - Chou TC, Talalay P. (1984) Quantitative analysis of dose-effect relationships: the combined effects of multiple drugs or enzyme inhibitors. Adv. Enzyme Regul. 22:27–55.
Article CAS Google Scholar - Weng AP, et al. (2003) Growth suppression of pre-T acute lymphoblastic leukemia cells by inhibition of notch signaling. Mol. Cell. Biol. 23:655–64.
Article CAS Google Scholar - Bar EE, et al. (2007) Cyclopamine-mediated hedgehog pathway inhibition depletes stem-like cancer cells in glioblastoma. Stem Cells 25:2524–33.
Article CAS Google Scholar - Kanamori M, et al. (2007) Contribution of Notch signaling activation to human glioblastoma multiforme. J. Neurosurg. 106:417–27.
Article Google Scholar - Shih AH, Holland EC. (2006) Notch signaling enhances nestin expression in gliomas. Neoplasia 8:1072–82.
Article CAS Google Scholar






