MiR-302c inhibits tumor growth of hepatocellular carcinoma by suppressing the endothelial-mesenchymal transition of endothelial cells (original) (raw)
Introduction
Tumor growth relies not only on the malignancy of the tumor cells but also on the interaction between tumor cells and stromal cells1. Tumor stromal cells consist of various types of cells, including cells of the vascular and immune systems, fibroblasts, etc.2 The interactions between tumor cells and stromal cells occur in two ways: tumor cells can activate stromal cells in a paracrine fashion and the activated stromal cells may have either tumor-promoting or tumor–suppressing functions.
The tumor vascular system, including endothelial cells (ECs), smooth muscle cells and pericytes, is crucial in the activation of angiogenesis and the progression of tumors3,4. Recent studies have indicated that ECs contribute to cancer progression through the endothelial-to-mesenchymal transition (EndMT)5,6,7. EndMT is a process whereby ECs acquire a mesenchymal phenotype characterized by loss of cell–cell junctions and endothelial markers (e.g., VE-cadherin, CD31), as well as the gain of invasive and migratory properties and mesenchymal markers (e.g., FSP-1, α-SMA)8. EndMT was first observed in the embryonic development of the heart9 and recent studies suggest that EndMT occurs in a variety of pathological processes, including cardiac fibrosis5, chronic pulmonary hypertension10 and cancer5,6,11.
Increasing evidence has indicated that microRNAs play important roles in regulating EC activity and angiogenesis12,13,14. Our previous study compared the microRNA expression profile of human umbilical vein endothelial cells (HUVECs) in the absence or presence of hepatocellular carcinoma (HCC) cells14 and found that 4 microRNAs either increased or decreased by more than 1.5-fold, among which miR-302c was the most highly down-regulated microRNA in HUVECs exposed to HCC cells. In this study, we investigated the function of miR-302c in the process of EndMT in ECs.
Results
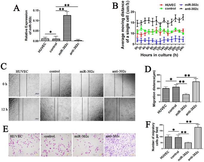
MiR-302c inhibits the motility of HUVECs
To explore the role of miR-302c in ECs, we stably overexpressed or suppressed miR-302c in HUVECs (Fig. 1A). We investigated the effect of miR-302c on the motility of HUVECs by monitoring the cells in the Cell-IQ system for 4 days. The results showed that overexpression of miR-302c in HUVECs led to a marked decrease in the motility (average moving distance: 7 vs. 11 μm/h, P < 0.05); on the contrary, when miR-302c was suppressed in HUVECs, the opposite results were observed (average moving distance: 15.6 vs. 11 μm/h, P < 0.05) (Fig. 1B). We also performed scratch assay (Fig. 1C, D) and two-chamber migration assay (Fig. 1E, F) to assess the horizontal and vertical migratory abilities of the cells; the results confirmed that miR-302c can inhibit the migratory ability of HUVECs.
Figure 1
Effect of miR-302c on the motility of HUVECs.
(A) RT-PCR results of miR-302c expression in untreated HUVECs or HUVECs transfected with lentivirus; U6 was used as an internal control. (B) Motility of HUVECs assessed by the average moving distance of a single cell. (C) Images of scratch assays in HUVECs. (D) Quantification of the migration distances shown in C. (E) Images of the two-chamber migration assay. (F) Quantification of the number of migratory cells shown in E. (*P > 0.05, **P < 0.05).
MiR-302c inhibits the EndMT process of HUVECs
When we co-cultured HUVECs with HCCLM3 cells, we observed that, compared to HUVECs cultured alone (Fig. 2Aa), HUVECs exposed to HCCLM3 cells lost their endothelial morphology and gained a mesenchymal type (Fig. 2Ab). However, when HUVECs were transfected with viral particles to overexpress miR-302c, they retained an endothelial shape, even in the presence of HCCLM3 cells (Fig. 2Ac). This result suggests that miR-302c inhibits the EndMT of HUVECs.
Figure 2
MiR-302c inhibits EndMT of HUVECs.
(A) Representative images of HUVECs under different conditions; a, HUVECs in the absence of HCCLM3 cells; b, HUVECs in the presence of HCCLM3 cells; c, HUVECs overexpressing high level of miR-302c and in the presence of HCCLM3 cells. In the parentheses are the relative levels of miR-302c of the HUVECs. (B) Immunofluorescence images of MTDH and EndMT markers (VE-cadherin, β-catenin, FSP1 and α-SMA) (red) in HUVECs transfected with the lentiviral vector pSicoR-miR-302c (green). Arrowed are cells expressing high levels of miR-302c. (C) Western blot analysis of EndMT markers in HUVECs harboring different levels of miR-302c. (D) Western blot analysis of EndMT markers in HUVECs under different growth conditions.
To validate our hypothesis, we performed an immunofluorescence microscopy assay of EndMT markers (VE-cadherin, β-catenin, FSP1 and α-SMA) on the HUVECs transfected with miR-302c-overexpressing virus (lentiviral GFP vector pSicoR-miR-302c). Forty-eight hours after transfection, 20% of the cells expressed a higher level of miR-302c, as shown by the existence of green fluorescence (Fig. 2B). These HUVECs exhibited a more “endothelial-shaped” phenotype compared to those without green fluorescence, i.e., those expressing lower levels of miR-302c. The results of the immunofluorescence assay showed that overexpressing miR-302c in HUVECs led to markedly increased VE-cadherin expression and decreased β-catenin, FSP1 and α-SMA expression levels. Similar results were observed in western blot assays of the expression of EndMT markers in HUVECs (Fig. 2C). These results confirmed that miR-302c can inhibit the EndMT of ECs.
It is not clear how the co-culturing of HCCLM3 cells induces the EndMT of HUVECs. Studies have shown that EndMT can be induced by various cytokines including TGF-β5,8,15. In order to examine whether HCCLM3 cells induce the EndMT of HUVECs through secreting TGF-β, we blocked TGF-β signal of HUVECs by adding a TGF-β receptor kinase inhitor (SB431542, ab120163, Abcam) in the co-culturing system. Western blot of the EndMT markers showed that HCCLM3 induces the EndMT of HUVECs, but when SB431542 was added to block TGF-β signal of HUVECs, the EndMT was reversed (Fig. 2D). The results suggest that HCCLM3 cells might induce the EndMT of HUVECs through secreting TGF-β.
Overexpression of miR-302c in HUVECs inhibits growth of co-cultured HCCLM3 cells
Because ECs may contribute to cancer progression through EndMT5,6,11, we sought to determine whether miR-302c-mediated EndMT in ECs could suppress the growth of co-cultured tumor cells. For this purpose, we co-cultured HUVECs and HCCLM3 cells using transwell permeable supports. HUVECs were plated in the inserts and HCCLM3 cells were plated in the chambers at a 5:1 HUVEC: HCCLM3 cell ratio. The Cell-IQ system was used to monitor the proliferation of the HCCLM3 cells (Fig. 3A). The results showed that the proliferation rate of the HCCLM3 cells negatively correlated with the levels of miR-302c in HUVECs.
Figure 3
Overexpression of miR-302c in HUVECs inhibits the growth of co-cultured HCCLM3 cells.
(A) Proliferation rate of HCCLM3 cells exposed to HUVECs with different levels of miR-302c assessed by growth curves of cells in a 24-well plate. (B) Macroscopic tumors formed by co-injecting HCCLM3 cells and HUVECs (harboring either gain or loss of miR-302c) in the right flanks of nude mice. (C) Quantification of the tumor volume. (*P > 0.05, **P < 0.05).
We then co-injected HCCLM3 cells and HUVECs (HUVEC, control, miR-302c or anti-302c) into the right flanks of nude mice at a 5:1 HUVEC: HCCLM3 cell ratio. After 4 weeks, all groups formed tumors in the flanks (Fig. 3B). The tumor volume decreased in the miR-302c group and increased in the anti-302c group (Fig. 3C). These results indicate that the overexpression of miR-302c in ECs can inhibit the growth of co-cultured tumor cells.
MiR-302c suppresses EndMT through inhibition of MTDH in HUVECs
To further explore the mechanisms through which miR-302c regulates EndMT in ECs, we next made bio-informative predictions of the potential target genes of miR-302c using the microRNA target predicting program miRanda (http://www.microrna.org/microrna/searchGenes.do). Among the predicted targets, MTDH has two miR-302c binding sites in the 3′UTR of its mRNA (Fig. 4A) and MTDH has been proven to contribute to cell motility16,17,18. Therefore, we hypothesized that miR-302c might inhibit MTDH expression through binding to the 3′UTR of its mRNA and suppressing its translation.
Figure 4
Role of miR-302c in the regulation of MTDH.
(A) Potential binding site of miR-302c in the wt- and mut-3′UTR of MTDH mRNA. (B) Reporter gene analysis of the effect of miR-302c on the 3′UTR of MTDH mRNA. (C) Relative mRNA expression of MTDH in HUVECs harboring different levels of miR-302c. (D) Western blot results of MTDH of the cells. (*P > 0.05, **P < 0.01, ***P < 0.05).
The results of the microRNA target reporter assay showed that up-regulation of miR-302c reduced the luciferase activity of wt-UTR (Fig. 4B); when the binding site of miR-302c in the MTDH mRNA was mutated (Fig. 4A), the luciferase activity did not change with miR-302c overexpression (Fig. 4B). Further RT-PCR (Fig. 4C), western blot (Fig. 4D) and immunofluorescence microscopy (Fig. 2B) analyses also indicated that miR-302c inhibit the expression of MTDH in HUVECs.
Because co-culturing with HCCLM3 cells can lead to a decrease in miR-302c levels in HUVECs, we next investigated whether co-culturing with HCCLM3 cells could enhance MTDH expression in HUVECs via inhibition of miR-302c. RT-PCR (Fig. 5A) and western blot (Fig. 5B) results demonstrated that HUVECs expressed a higher level of MTDH after exposure to HCCLM3 cells. However, when miR-302c was up-regulated in HUVECs, co-culturing with HCCLM3 cells could not increase MTDH expression. We further measured the relative expression of miR-302c, MTDH and EndMT markers in ECs isolated from tumors and corresponding normal liver tissues of 20 HCC patients by RT-PCR (Fig. 5C). ECs isolated from tumor tissues expressed significantly lower levels of miR-302c and VE-cadherin, but a higher level of MTDH, β-catenin, FSP1 and α-SMA than ECs isolated from normal liver tissues.
Figure 5
Correlation of miR-302c, MTDH and EndMT.
(A) Relative mRNA expression levels of MTDH in HUVECs under different conditions. (B) Western blot results of MTDH in the cells. (C) Comparison of relative levels of miR-302c, MTDH and EndMT markers in paired tumor and normal ECs from 20 HCC patients using the paired t-test analysis. (D) Western blot analysis of MTDH and EndMT markers in parental, control and MTDH-knockdown cells. (*P < 0.05, **_P_ > 0.05).
Next, we investigated whether the inhibition of EndMT in HUVECs is mediated by MTDH. We stably down-regulated MTDH expression in HUVECs. Western blot results revealed that reduced expression of MTDH in HUVECs led to a higher level of VE-cadherin and lower levels of β-catenin, FSP1 and α-SMA, which can also be observed when EndMT takes place in HUVECs after miR-302c overexpression.
The in vitro and in vivo data above confirm that miR-302c can suppress MTDH expression through directly binding to the 3′UTR of the MTDH mRNA, thereby inhibiting EndMT in HUVECs.
Discussion
ECs play key roles in tumor growth and invasion19 and the research of tumor-associated ECs can lead us to new strategies for tumor therapy. This study explored miR-302c expression in ECs of HCC tissues and its effect on tumor growth. The results indicated that miR-302c suppresses EndMT of ECs through inhibiting MTDH expression and thus attenuates MTDH's contribution to tumor growth.
MiR-302c was shown to regulate multiple physiological and pathological processes. For instance, Rosa et al.20 revealed that the miR-302 family can influence the differentiation of human embryonic stem cells; other studies have indicated that miR-302c directly targets the estrogen receptor in human breast cancer21,22 and it has also been reported to be dysregulated in biliary tract cancer23 and thyroid cancer24.
In this study, we proved for the first time that miR-302c in ECs may suppress EC-mediated tumor growth: overexpression of miR-302c in HUVECs markedly decreased the growth of co-cultured HCCLM3 cells both in vitro and in vivo and inhibition of miR-302c led to the opposite results. Using samples from 20 HCC patients, we found that the level of miR-302c in ECs isolated from HCC tumor tissues was markedly lower than that from corresponding normal liver tissues. These results imply the importance of miR-302c in tumor-associated ECs.
EndMT is a process whereby ECs lose cell–cell junctions and obtain invasive and migratory properties6. The fact that miR-302c can inhibit the motility of ECs and maintain the endothelial morphology of ECs suggested to us that miR-302c might suppress EndMT of ECs. Western blot and immunofluorescence assays validated the intimate correlation between miR-302c and EndMT markers (VE-cadherin, β-catenin, FSP1 and α-SMA). Overexpression of miR-302c in HUVECs resulted in up-regulation of VE-cadherin with down-regulation of β-catenin, FSP1 and α-SMA. VE-cadherin is an EC-specific adhesion molecule that plays an important role in EC biology25. VE-cadherin mediates cell–cell junctions in ECs and can affect vascular morphogenesis via Wnt/β-catenin intracellular signaling26,27. The expression of VE-cadherin and β-catenin is essential for vascular permeability and integrity. FSP1 and α-SMA are both representative mesenchymal markers and high levels of these two markers imply a mesenchymal phenotype and a deviation from endothelial phenotype6. The above results suggest that miR-302c may inhibit EndMT of ECs.
Several studies have proven that ECs can transform into carcinoma-associated fibroblasts (CAFs) through the EndMT process5,6,11. CAFs are a subpopulation of fibroblast-like cells that reside within the tumor microenvironment and promote tumor growth, angiogenesis, inflammation and metastasis28,29,30. The origin of CAFs is controversial, as several cell types of both mesenchymal and epithelial origins have been considered the source of CAFs, including fibroblasts, smooth muscle cells and ECs31. CAF markers are widely described in the literature, among which the most frequently reported to be up-regulated include α-SMA and FSP15. Our results implied that ECs could be an alternative origin of CAFs and that miR-302c could impede the formation of CAFs by obstructing the EndMT of ECs, thereby inhibiting tumor growth. However, whether ECs undergoing EndMT are the sole source of CAFs in HCC will require further investigation.
In this study, we used multiple analyses to validate that miR-302c specifically blocks MTDH expression: a microRNA target reporter assay showed that miR-302c directly contacts the MTDH mRNA through matching sequences in the 3′UTR of MTDH; RT-PCR, western blot and immunofluorescence assays demonstrated that the up-regulation of miR-302c in HUVECs led to a marked down-regulation of MTDH; and data from tumor and normal liver tissues of 20 HCC patients demonstrated that the expression of miR-302c negatively correlated with MTDH expression in isolated ECs.
Recently, MTDH has become considered an important molecule in the modulation of cell proliferation, angiogenesis, drug resistance and stem cell transformation32. Its overexpression is observed in a number of malignancies, including HCC, breast cancer, malignant glioma and neuroblastoma and is associated with poor clinical outcome17,18,33,34. MTDH has been proven to promote the motility of cancer cells16,17,18. For instance, our former study revealed that MTDH might promote HCC metastasis through the induction of the epithelial-mesenchymal transition (EMT) process18. Nevertheless, the function of MTDH in ECs has never been investigated. To our knowledge, our study is the first to reveal that blockage of MTDH expression in HUVECs can inhibit the EndMT process. The changes in EndMT markers after MTDH blockage is similar to the overexpression of miR-302c, which further confirms that miR-302c inhibits EndMT of ECs in hepatocellular carcinoma by directly targeting MTDH.
In conclusion, this study demonstrates that EC-specific miR-302c suppresses tumor growth in HCC through MTDH-mediated inhibition of EndMT. MTDH and miR-302c might provide a new strategy for anti-angiogenic therapy in HCC.
Methods
Cells and animals
Animal care and experimental protocols were conducted in accordance with guidelines established by the Shanghai Medical Experimental Animal Care Commission. HCCLM3 (LM3) cells (a highly angiogenic human HCC cell line established at the Liver Cancer Institute, Zhongshan Hospital, Fudan University, Shanghai, China) were maintained in DMEM (GIBCO 11995, Invitrogen, Carlsbad, CA) and HUVECs (8000, Sciencell, Carlsbad, CA) were maintained in EGM-2 medium (CC-4147, Lonza, Switzerland). Co-culturing of LM3 cells and HUVECs was performed as previously described14. Male athymic BALB/c nude mice were purchased from the Shanghai Institute of Material Medicine, Chinese Academy of Science and were raised in specific pathogen-free conditions. Ectopic transplants and real-time PCR were performed according to the manufacturers' instructions14; the employed antibodies are listed in Supplementary Table S1.
ECs isolation
EC isolation were performed as previously described14. Briefly, fresh tumor and corresponding normal liver tissues were made into cell suspension; isolation of ECs from the cell suspension was performed using anti-CD31 antibody coupled to magnetic beads (130-091-935, Miltenyi Biotech, Bergisch Gladbach, Germany) and magnetic cell-sorting using the MACS system (Miltenyi Biotech). To increase the purity of isolated ECs, the cell pellets underwent a second isolation with anti-CD31 beads.
Cell transfection and clone selection
To overexpress miR-302c, a short hairpin structure against the hsa-miR-302c gene (miR-302c) (F: 5′-TTAAGTGCTTCCATGTTTCAGTGGTTCAAGAGACCACTGAAACATGGAAGCACTTATTTTTTC-3′, R: 5′-TCGAGAAAAAATAAGTGCTTCCATGTTTCAGTGGTCTCTTGAACCACTGAAACATGGAAGCACTTAA-3′) or the negative control (control) (F: 5′-TTTCTCCGAACGTGTCACGTTTCAAGAGAACGTGACACGTTCGGAGAATTTTTTC-3′, R: 5′-TCGAGAAAAAATTCTCCGAACGTGTCACGTTCTCTTGAAACGTGACACGTTCGGAGAAA -3′) was synthesized, annealed and cloned into the HpaI and XhoI sites of the pSicoR GFP vector, respectively, to construct the shRNA-based lentiviral vectors pSicoR-miR-302c and pSicoR-NC. The vectors were then co-transfected with the packaging plasmids pCMV-VSV-G (0.5 μg) and pCMV-dR8.91 (1 μg) using TransLipid Transfection Reagent (TransGen Biotech, Beijing, China) to construct the viral particles in 293T cells. The infection of HUVECs with the viral particles was performed according to the manufacturer's instructions. The infected cells expressing green fluorescent protein (GFP) were purified by flow cytometry for further experiments. For permanent inhibition of miR-302c, vectors bearing an anti-302c sequence (GCATTAACATGGAATTCCC) were packaged into the virus.
The inhibition of MTDH in HUVECs was conducted using a short hairpin RNA (shRNA)-mediated stable silencing method as previously described18.
Measurement of cell bio-behaviors
The measurement of cell bio-behaviors, including proliferation and cell motility, was carried out using the Cell-IQ system (Chip-man Technologies, Tampere, Finland). Briefly, cells were cultured in a 24-well plate at a density of approximately 2.5 × 104 cells/well. The plate was then placed in the Cell-IQ system and monitored for 4 days. Images were captured and analyzed with the Cell-IQ Analyzer Pro-Write V.AN 2.3.0 (Chip-man Technologies). For cell proliferation, the total cell number was analyzed every 8 hours; for cell motility assays, images were captured at 15 min intervals and the average moving speed of a single cell (μm/h) was calculated as the motility of the cells, as previously described35. Cell migration and scratch assays were performed as previously described14.
MicroRNA Target Reporter Assay
Wild-type (wt-UTR) (F: 5′-CGGGACTAGTCGGGAGGGGAGGTCAGAATAA-3′, R: 5′-GGTCGACGCGTCAGGCAGCTACATCTACTGCTAAAA-3′) and mutant (mut-UTR) (F: 5′-CGGGACTAGTCGGGAGGGGAGGTCAGAATAA-3′, R: 5′-GGTCGACGCGTC AACTGGTTAATTCAATATGACTTC-3′) versions of MTDH mRNA were respectively cloned into the pMIR-REPORT™ microRNA Expression Reporter Vector (AM5795, Applied Biosystems). The 293T cells were transfected with 0.1 μg of firefly luciferase reporter vector containing the target site, 0.1 μg of pSicoR-miR-302c and 0.01 μg of Renilla luciferase control vector using Lipofectamine 2000 (Invitrogen). Assays were performed at 24 and 48 h after transfection using the dual luciferase reporter assay system (E1910, Promega, Madison, WI). Firefly luciferase activity was normalized to Renilla luciferase activity. The experiments were performed three times in sextuplicates. Relative luciferase activities were calculated from the ratio between firefly and Renilla luciferase activities.
Statistical analysis
Statistical analyses were performed with SPSS 17.0 software (SPSS, Chicago, IL), as previously described18. A two-tailed value of P < 0.05 was used to indicate a significant result.
References
- Finak, G. et al. Stromal gene expression predicts clinical outcome in breast cancer. Nat Med 14, 518–527 (2008).
Article CAS PubMed Google Scholar - Sund, M. & Kalluri, R. Tumor stroma derived biomarkers in cancer. Cancer Metastasis Rev 28, 177–183 (2009).
Article PubMed PubMed Central Google Scholar - Carmeliet, P. & Jain, R. K. Angiogenesis in cancer and other diseases. Nature 407, 249–257 (2000).
Article CAS PubMed Google Scholar - Hanahan, D. & Weinberg, R. A. Hallmarks of cancer: the next generation. Cell 144, 646–674 (2011).
Article CAS PubMed Google Scholar - Zeisberg, E. M., Potenta, S., Xie, L., Zeisberg, M. & Kalluri, R. Discovery of endothelial to mesenchymal transition as a source for carcinoma-associated fibroblasts. Cancer Res 67, 10123–10128 (2007).
Article CAS PubMed Google Scholar - Potenta, S., Zeisberg, E. & Kalluri, R. The role of endothelial-to-mesenchymal transition in cancer progression. Br J Cancer 99, 1375–1379 (2008).
Article CAS PubMed PubMed Central Google Scholar - Kalluri, R. & Zeisberg, M. Fibroblasts in cancer. Nat Rev Cancer 6, 392–401 (2006).
Article CAS PubMed Google Scholar - Zeisberg, E. M., Tarnavski, O., Zeisberg, M. et al. Endothelial-to-mesenchymal transition contributes to cardiac fibrosis. Nat Med. 13(8), 952–61 (2007).
Article CAS PubMed Google Scholar - Markwald, R. R., Fitzharris, T. P. & Smith, W. N. Sturctural analysis of endocardial cytodifferentiation. Dev Biol 42, 160–180 (1975).
Article CAS PubMed Google Scholar - Arciniegas, E., Frid, M. G., Douglas, I. S. & Stenmark, K. R. Perspectives on endothelial-to-mesenchymal transition: potential contribution to vascular remodeling in chronic pulmonary hypertension. Am J Physiol Lung Cell Mol Physiol 293, L1–8 (2007).
Article CAS PubMed Google Scholar - Dejana, E. Endothelial cell-cell junctions: happy together. Nat Rev Mol Cell Biol 5, 261–270 (2004).
Article CAS PubMed Google Scholar - Wang, S. & Olson, E. N. AngiomiRs--key regulators of angiogenesis. Curr Opin Genet Dev 19, 205–211 (2009).
Article CAS PubMed PubMed Central Google Scholar - Suarez, Y. et al. Dicer-dependent endothelial microRNAs are necessary for postnatal angiogenesis. Proc Natl Acad Sci U S A 105, 14082–14087 (2008).
Article ADS PubMed PubMed Central Google Scholar - Zhu, K. et al. MiR-146a enhances angiogenic activity of endothelial cells in hepatocellular carcinoma by promoting PDGFRA expression. Carcinogenesis 34, 2071–2079 (2013).
Article CAS PubMed Google Scholar - Medici, D., Potenta, S. & Kalluri, R. Transforming growth factor-beta2 promotes Snail-mediated endothelial-mesenchymal transition through convergence of Smad-dependent and Smad-independent signalling. Biochem J. 437(3), 515–20 (2011).
Article CAS PubMed Google Scholar - Lee, S. G. et al. Astrocyte elevated gene-1 activates cell survival pathways through PI3K-Akt signaling. Oncogene 27, 1114–1121 (2008).
Article CAS PubMed Google Scholar - Hu, G. et al. MTDH activation by 8q22 genomic gain promotes chemoresistance and metastasis of poor-prognosis breast cancer. Cancer Cell 15, 9–20 (2009).
Article CAS PubMed PubMed Central Google Scholar - Zhu, K. et al. Metadherin Promotes Hepatocellular Carcinoma Metastasis through Induction of Epithelial-Mesenchymal Transition. Clin Cancer Res 17, 7294–7302 (2011).
Article CAS PubMed Google Scholar - Zeng, Q. et al. Crosstalk between tumor and endothelial cells promotes tumor angiogenesis by MAPK activation of Notch signaling. Cancer Cell 8, 13–23 (2005).
Article CAS PubMed Google Scholar - Rosa, A. & Brivanlou, A. H. A regulatory circuitry comprised of miR-302 and the transcription factors OCT4 and NR2F2 regulates human embryonic stem cell differentiation. EMBO J 30, 237–248 (2011).
Article CAS PubMed Google Scholar - Leivonen, S. K. et al. Protein lysate microarray analysis to identify microRNAs regulating estrogen receptor signaling in breast cancer cell lines. Oncogene 28, 3926–3936 (2009).
Article CAS PubMed Google Scholar - Yoshimoto, N. et al. Distinct expressions of microRNAs that directly target estrogen receptor alpha in human breast cancer. Breast Cancer Res Treat 130, 331–339 (2011).
Article CAS PubMed Google Scholar - Shigehara, K. et al. Real-time PCR-based analysis of the human bile microRNAome identifies miR-9 as a potential diagnostic biomarker for biliary tract cancer. PLoS One 6, e23584 (2011).
Article ADS CAS PubMed PubMed Central Google Scholar - Shen, R. et al. MicroRNA Signature in Thyroid Fine Needle Aspiration Cytology Applied to “Atypia of Undetermined Significance” Cases. Thyroid 22, 9–16 (2012).
Article CAS PubMed PubMed Central Google Scholar - Dejana, E., Bazzoni, G. & Lampugnani, M. G. Vascular endothelial (VE)-cadherin: only an intercellular glue. Exp Cell Res 252, 13–19 (1999).
Article CAS PubMed Google Scholar - Carmeliet, P. et al. Targeted deficiency or cytosolic truncation of the VE-cadherin gene in mice impairs VEGF-mediated endothelial survival and angiogenesis. Cell 98, 147–157 (1999).
Article CAS PubMed Google Scholar - Nagafuchi, A. Molecular architecture of adherens junctions. Curr Opin Cell Biol 13, 600–603 (2001).
Article CAS PubMed Google Scholar - Cesselli, D. et al. Role of tumor associated fibroblasts in human liver regeneration, cirrhosis and cancer. Int J Hepatol 2011, 120925 (2011).
Article CAS PubMed PubMed Central Google Scholar - Bremnes, R. M. et al. The role of tumor stroma in cancer progression and prognosis: emphasis on carcinoma-associated fibroblasts and non-small cell lung cancer. J Thorac Oncol 6, 209–217 (2011).
Article PubMed Google Scholar - Aboussekhra, A. Role of cancer-associated fibroblasts in breast cancer development and prognosis. Int J Dev Biol 55, 841–849 (2011).
Article PubMed Google Scholar - Madar, S., Goldstein, I. & Rotter, V. ‘Cancer associated fibroblasts’ - more than meets the eye.LID - S1471-4914(13)00091-9 [pii] LID - 10.1016/j.molmed.2013.05.004 [doi]. Trends Mol Med (2013).
- Sarkar, D. et al. Astrocyte elevated gene-1: far more than just a gene regulated in astrocytes. Cancer Res 69, 8529–8535 (2009).
Article CAS PubMed PubMed Central Google Scholar - Lee, S. G. et al. Astrocyte elevated gene-1 contributes to the pathogenesis of neuroblastoma. Oncogene 28, 2476–2484 (2009).
Article CAS PubMed Google Scholar - Liu, L. et al. Astrocyte elevated gene-1 upregulates matrix metalloproteinase-9 and induces human glioma invasion. Cancer Res 70, 3750–3759 (2010).
Article CAS PubMed Google Scholar - Zhang, Y. et al. Potential mechanism of interleukin-8 production from lung cancer cells: An involvement of EGF-EGFR-PI3K-Akt-Erk pathway. J Cell Physiol 227, 35–43 (2012).
Article CAS PubMed Google Scholar
Acknowledgements
This study was jointly supported by National Natural Science Funds of China (No. 30972949; No. 81172277; No. 30801102), Shanghai Key-Tech Research & Development Program (No. 09411951700), Program of Shanghai Excellent Subject Leaders (No.10XD1401200) and Research Fund for the Doctoral Program of Higher Education of China (20090071110022).
Author information
Author notes
- Zhu Kai, Pan Qi and Jia Luo-qi contributed equally to this work.
Authors and Affiliations
- Liver Cancer Institute, Zhong Shan Hospital, Fudan University, Shanghai, 200032, China
Kai Zhu, Qi Pan, Zhi Dai, Ai-wu Ke, Zhao-you Tang, Jia Fan & Jian Zhou - Department of Gynecology, Obstetrics and Gynecology Hospital, Shanghai Key Laboratory of Female Reproductive Endocrine Related Diseases, Fudan University, Shanghai, 200032, China
Luo-qi Jia - Department of Pathology, Zhong Shan Hospital, Fudan University, Shanghai, 200032, China
Hai-ying Zeng - Shanghai Key Laboratory of Organ Transplantation, Zhong Shan Hospital, Fudan University, Shanghai, 200032, China
Jian Zhou - Key Laboratory of Carcinogenesis and Cancer Invasion (Fudan University), Ministry of Education,
Kai Zhu, Qi Pan, Zhi Dai, Ai-wu Ke, Zhao-you Tang, Jia Fan & Jian Zhou
Authors
- Kai Zhu
- Qi Pan
- Luo-qi Jia
- Zhi Dai
- Ai-wu Ke
- Hai-ying Zeng
- Zhao-you Tang
- Jia Fan
- Jian Zhou
Contributions
J.Z. and K.Z. wrote the main manuscript text; Q.P. and L.Q.J. conducted most microRNA experiments; Z.D. and A.W.K. conducted the measurement of cell bio-behaviors; H.Y.Z. conducted the immunofluorescence assay; Z.Y.T. and J.F. provided professional advices during the whole research. All authors reviewed the manuscript.
Ethics declarations
Competing interests
The authors declare no competing financial interests.
Electronic supplementary material
Rights and permissions
This work is licensed under a Creative Commons Attribution 4.0 International License. The images or other third party material in this article are included in the article's Creative Commons license, unless indicated otherwise in the credit line; if the material is not included under the Creative Commons license, users will need to obtain permission from the license holder in order to reproduce the material. To view a copy of this license, visit http://creativecommons.org/licenses/by/4.0/
About this article
Cite this article
Zhu, K., Pan, Q., Jia, Lq. et al. MiR-302c inhibits tumor growth of hepatocellular carcinoma by suppressing the endothelial-mesenchymal transition of endothelial cells.Sci Rep 4, 5524 (2014). https://doi.org/10.1038/srep05524
- Received: 24 December 2013
- Accepted: 02 June 2014
- Published: 16 July 2014
- DOI: https://doi.org/10.1038/srep05524




