In Vivo Deletion of β-Cell Drp1 Impairs Insulin Secretion Without Affecting Islet Oxygen Consumption (original) (raw)
Journal Article
Diabetes Center, University of California, San Francisco, San Francisco, California
Biomedical Sciences Graduate Program, University of California, San Francisco, San Francisco, California
Search for other works by this author on:
Diabetes Center, University of California, San Francisco, San Francisco, California
Search for other works by this author on:
Department of Medicine, Division of Endocrinology, Diabetes and Metabolism, University of Wisconsin-Madison, Madison, Wisconsin
Search for other works by this author on:
Department of Medicine, Division of Endocrinology, Diabetes and Metabolism, University of Wisconsin-Madison, Madison, Wisconsin
Search for other works by this author on:
Department of Cell Biology, Johns Hopkins University School of Medicine, Baltimore, Maryland
Search for other works by this author on:
Department of Medicine, Division of Endocrinology, Diabetes and Metabolism, University of Wisconsin-Madison, Madison, Wisconsin
William S. Middleton Memorial Veterans Hospital, Madison, Wisconsin
Search for other works by this author on:
Diabetes Center, University of California, San Francisco, San Francisco, California
Department of Medicine, Division of Endocrinology and Metabolism, University of California, San Francisco, San Francisco, California
Correspondence: Gregory M. Ku, MD, PhD, 513 Parnassus Avenue, HSW 1027, San Francisco, California 94143. E-mail: [email protected].
Search for other works by this author on:
Cite
Thomas G Hennings, Deeksha G Chopra, Elizabeth R DeLeon, Halena R VanDeusen, Hiromi Sesaki, Matthew J Merrins, Gregory M Ku, In Vivo Deletion of _β_-Cell Drp1 Impairs Insulin Secretion Without Affecting Islet Oxygen Consumption, Endocrinology, Volume 159, Issue 9, September 2018, Pages 3245–3256, https://doi.org/10.1210/en.2018-00445
Close
Navbar Search Filter Mobile Enter search term Search
Abstract
Mitochondria are dynamic organelles that undergo frequent fission and fusion events. Mitochondrial fission is required for ATP production, the tricarboxylic acid cycle, and processes beyond metabolism in a cell-type specific manner. Ex vivo and cell line studies have demonstrated that Drp1, a central regulator of mitochondrial fission, is required for glucose-stimulated insulin secretion (GSIS) in pancreatic β cells. Herein, we set out to interrogate the role of Drp1 in _β_-cell insulin secretion in vivo. We generated _β_-cell–specific Drp1 knockout (KO) mice (Drp1_β_-KO) by crossing a conditional allele of Drp1 to Ins1cre mice, in which Cre recombinase replaces the coding region of the Ins1 gene. Drp1_β_-KO mice were glucose intolerant due to impaired GSIS but did not progress to fasting hyperglycemia as adults. Despite markedly abnormal mitochondrial morphology, Drp1_β_-KO islets exhibited normal oxygen consumption rates and an unchanged glucose threshold for intracellular calcium mobilization. Instead, the most profound consequences of _β_-cell Drp1 deletion were impaired second-phase insulin secretion and impaired glucose-stimulated amplification of insulin secretion. Our data establish Drp1 as an important regulator of insulin secretion in vivo and demonstrate a role for Drp1 in metabolic amplification and calcium handling without affecting oxygen consumption.
Glucose-stimulated insulin secretion (GSIS) from pancreatic β cells comprises interdependent pathways coupling glucose metabolism to insulin vesicle exocytosis (1–3). In the triggering pathway, glucose metabolism produces an increase in the cytosolic ATP/ADP ratio, which triggers the closure of ATP-sensitive K+ channels (KATP channels) and the opening of voltage-gated Ca2+ channels. The resulting influx of Ca2+ signals the exocytotic machinery to initiate insulin vesicle fusion with the plasma membrane. The metabolic amplifying pathways (previously termed the KATP-independent pathways) are responsible for the glucose-dependent increase in insulin secretion that occurs when cytosolic Ca2+ is already elevated (1–3). As mitochondria are central to both the triggering and amplifying pathways, healthy _β_-cell mitochondria are of upmost importance to glucose homeostasis (4).
The interdependent processes of mitochondrial fusion and fission represent an important, albeit incompletely understood, level of metabolic regulation. Disrupting the balance between fission and fusion has been shown to affect the tricarboxylic acid cycle, oxygen consumption, ATP and reactive oxygen species production, and mitochondrial processes beyond metabolism in various cell types (5). Mitochondrial fission and fusion are themselves regulated by diverse stimuli, including cellular energy balance, proliferation, and mitochondrial function, among others, thus establishing a dynamic bidirectional feedback loop between cellular metabolism and mitochondrial morphology (5).
Previous studies examining the in vivo consequences of impairing _β_-cell mitochondrial fusion, either directly through the knockout (KO) of the fusion protein Opa1 (6) or indirectly through deletion of prohibitin (7), reported profound mitochondrial defects that impaired insulin secretion through defective glucose-stimulated ATP production. Ex vivo, knockdown (8–10), or chemical inhibition of Drp1, a dynamin-related GTPase required for mitochondrial fission (10), have also been found to impair GSIS and ATP-linked oxygen consumption. However, these ex vivo studies may be confounded by the recently discovered off-target effect of the Drp1 inhibitor mDivi-1 on complex I of the electron transport chain (ETC) (11). Thus, it is not clear whether the consequences of blocking _β-_cell mitochondrial fission have been fully realized, especially because in vivo studies have not been performed.
Here, we generated a mouse model in which Drp1 is selectively deleted in pancreatic β cells (Drp1_β_-KO mice). We show that Drp1_β_-KO mice are glucose intolerant due to impaired GSIS and, despite markedly abnormal mitochondrial morphology, Drp1_β_-KO islets exhibit normal oxygen consumption rates (OCRs) and an unchanged glucose threshold for intracellular calcium mobilization. Instead, the most profound consequence of _β-_cell Drp1 deletion appears to be the impaired glucose-stimulated amplification of insulin secretion.
Materials and Methods
Animals
Dnm1ltm1.1hise (MGI 4366510) and Ins1tm1.1(cre)Thor (MGI 5614359) alleles have been described previously (12, 13) and are hereafter referred to as Drp1f and Ins1_cre, respectively. Mice were maintained on a C57Bl/6 background. All mice were verified to be homozygous for the C57Bl/6J allele of nicotinamide nucleotide transferase (14). The following abbreviations were used for mouse genotypes: Drp1_β_-KO (Ins1_cre/+;Drp1f/f), Drp1_β_-Het (Ins1_cre/+;Drp1f/+), Drp1_β_–wild-type (WT) (Ins1_cre/+;Drp1+/+, Ins1+/+;Drp1+/+, Ins1+/+;Drp1f/+, Ins1+/+;Drp1f/f). Drp1_β_-WT mice included Ins1+/+ mice of any Drp1 genotype, because the presence of a single copy of the Ins1cre allele did not affect glucose tolerance on a chow diet (Supplemental Fig. 1). Mice were group-housed in a colony maintained with a standard 12-hour light–dark cycle and given food and water ad libitum. Experiments were conducted according to the Guide for the Care and Use of Laboratory Animals, as adopted by the National Institutes of Health, and with approval of the University of California, San Francisco, Institutional Animal Care and Use Committee. For IP glucose tolerance tests, mice were individually housed and fasted for 6 hours before injection of glucose (2 mg/g body mass), after which tail-vein blood glucose measurements were made at regular intervals. Plasma insulin samples were collected before and 15 minutes after IP glucose injection and analyzed by ELISA (catalog no. 10-1247-10; Mercodia). For high-fat diet (HFD) experiments, 10-week-old female mice were fed Teklad Diet TD.07011 (4.9 Kcal/g, 21% from protein, 24.6% from carbohydrates, and 54.4% from fat; Envigo) for 12 weeks. For all other experiments, animals were fed PicoLab Mouse Diet 20 (3.75 Kcal/g, 23.2% from protein, 55.2% from carbohydrates, 21.6% from fat; Purina Mills). Pancreatic islet isolations were conducted according to a previously described protocol (15).
Immunofluorescence imaging
For imaging of mitochondrial morphology in individual β cells, islets were first rested overnight in islet media (RPMI with 10% fetal bovine serum, 1% penicillin/streptomycin, 25 mM HEPES) and then dissociated with 0.25% trypsin and plated onto glass coverslips coated with 804G cell-conditioned media. Two days after plating, cells were fixed in 4% paraformaldehyde for 10 minutes at 37°C, permeabilized in 0.1% Triton X-100 in PBS for 1 hour at room temperature (RT), blocked in 10% donkey serum for 1 hour at RT, and incubated in primary antibody overnight at 4°C in 1% donkey serum. Secondary antibodies were incubated for 1 hour at RT. Z-stacks were collected by confocal microscope at ×63 (Leica SP5; Leica Microsystems) for images of mitochondrial morphology using Tom20 immunostaining to accurately represent the three-dimensional nature of mitochondria. For peroxisomal morphology, cells were fixed as described but were permeabilized in 0.5% Triton X-100 in PBS for 15 minutes at RT, blocked in 2% BSA in PBS for 1 hour at RT, and incubated in primary antibody overnight in 2% BSA at 4°C. The following primary antibodies were used: rabbit anti-Tom20 [1:500; catalog no. sc11415; RRID: AB_2207533 (16); Santa Cruz Biotechnology]; rabbit anti-Pex14 [1:200; catalog no. 10594-1-AP; RRID: AB_2252194 (17); Proteintech Group]; guinea pig anti-insulin [1:500; catalog no. A0564, RRID: AB_10013624 (18); Dako].
For immunohistochemistry, pancreata were fixed in 4% paraformaldehyde and frozen in optimal cutting temperature compound. Tissue sections (6 µm) were permeabilized in 0.1% Triton X-100 and stained. The following primary antibodies were used: guinea pig anti-insulin [1:250; catalog no. A0564; RRID: AB_10013624 (19); Dako], rabbit anti-glucagon [1:250; catalog no. A0565; RRID: AB_10013726 (20); Dako]. The following secondary antibodies were used: anti–guinea pig Alexa Fluor 488 [1:500; catalog no. A11073; RRID: AB_142018 (21)], anti-rabbit Alexa Fluor 555 [1:500; catalog no. A31572; RRID: AB_162543 (22)], and goat anti-guinea pig Alexa 647 [1:500; catalog no. A21450; RRID: AB_141882 (23)], all from Life Technologies.
Western blots
Protein was extracted from pancreatic islets using radioimmune precipitation buffer containing complete protease inhibitors (Roche). Lysates were sonicated on ice for 5 minutes with alternating 30-second pulses and rests and precleared by centrifugation at 15,000_g_ for 5 minutes at 4°C. Mini-Protean Tetra and Trans-Blot Turbo systems (Bio-Rad Laboratories) were used for PAGE gel electrophoresis and polyvinylidene fluoride membrane transfer, respectively. Band intensities were quantified using ImageJ software (https://imagej.nih.gov/ij/) (24). Primary antibodies used were mouse anti-DLP1 [1:1000; catalog no. 61113; RRID: AB_398424 (25); BD Biosciences], mouse anti-GAPDH-peroxidase [1:20,000; catalog no. G9295; RRID: AB_1078992 (26); Sigma-Aldrich], mouse anti-rodent oxidative phosphorylation [1:1000; catalog no. ab110413; RRID: AB_2629281 (27); Abcam], rabbit anti-vinculin [1:1000; catalog no. 13901; RRID: AB_2728768 (28); Cell Signaling Technology], rabbit anti-Opa1 [1:1000; catalog no. 80471; RRID: AB_2734117 (29); Cell Signaling Technology], and the following from Proteintech Group: rabbit anti-Fis1 [1:1000; catalog no. 10956-1-AP; RRID: AB_2102532 (30)], rabbit anti-Mff [1:1000; catalog no. 17090-1-AP; RRID: AB_2142463 (31)], rabbit anti-Mid51 [1:500; catalog no. 20164-1-AP; RRID: AB_10639522 (32)], rabbit anti-Mfn1 [1:1000; catalog no. 13798-1-AP; RRID: AB_2266318 (33)], and rabbit anti-Mfn2 [1:1000; catalog no. 12186-1-AP; RRID: AB_2266320 (34)]. Secondary antibodies used were horse anti-mouse horseradish peroxidase [1:10,000; catalog no. 7076; RRID: AB_330924 (35)] and goat anti-rabbit horseradish peroxidase [1:10,000; catalog no. 7074; RRID: AB_2099233 (36)], both from Cell Signaling Technology.
GSIS
Islets were rested for 24 hours after isolation in islet media (RPMI with 10% fetal bovine serum, 1% penicillin/streptomycin, and 25 mM HEPES). For static GSIS, 20 islets were hand picked and equilibrated in Krebs-Ringer bicarbonate HEPES buffer (KRBH; 137 mM NaCl, 4.7 mM KCl, 1.2 mM KH2PO4, 1.2 mM MgSO4, 2.5 mM CaCl2, 25 mM NaHCO3, 20 mM HEPES, and 0.25% BSA) containing 2.8 mM glucose for 1 hour at 37°C. Equilibration buffer was then removed and islets were sequentially stimulated with KRBH containing concentrations of glucose and compounds as indicated. Islets were lysed in radioimmune precipitation buffer for determination of total islet insulin content for stimulation-buffer insulin measurement normalization. Dynamic GSIS was carried out on a perifusion system (Biorep Technologies) according to the manufacturer’s protocol.
OCRs
Islet oxygen consumption measurements were conducted on a Seahorse XFe24 machine (Agilent Technologies). Islets were placed in the wells of an islet plate in XF Base Media (Agilent Technologies) with 3 mM glucose and equilibrated at 37°C for 1 hour in a CO2-free incubator. Drug concentrations were as follows: oligomycin A (5 µM), rotenone (5 µM) antimycin A (5 µM). OCRs were normalized to islet DNA content.
Two-photon imaging of NADH and NADPH
NADH and NADPH [collectively termed NAD(P)H] images were collected as described by Gregg et al. (37). NAD(P)H was excited with Mai Tai DeepSee Ti:Sapphire laser (Spectra-Physics) at 740 nm with a 450/70m bandpass emission filter (Chroma Technology) before being collected by a H7422P-40 GaAsP photomultiplier tube (Hamamatsu Photonics). Images were collected with a Nikon Plan Apo ×60/1.4NA objective at 256 × 256 resolution with 120-second (1/s) collection using SPC-830 Photon Counting Electronics (Becker & Hickl). A single region of interest was used to quantify average islet NAD(P)H fluorescence intensity using Fiji (https://imagej.net/Fiji) (24).
Islet NADP+ and NADPH
Islets were rested for 24 hours after isolation in standard islet media (RPMI 1640, 10% FBS, 1% penicillin/streptomycin, and 125 mM HEPES). Islets were dispersed, plated, and rested for an additional 24 hours. NADP+ and NADPH were measured using the NADP/NADPH-Glo kit (catalog no. G9081; Promega) following a 15-minute challenge with either 2.8 mM KRBH or 16.7 mM KRBH.
Islet quantitative PCR
Islets were rested for 24 hours after isolation in standard islet media (RPMI 1640, 10% FBS, 1% penicillin/streptomycin, and 125 mM HEPES). RNA samples and cDNA libraries were prepared using DirectZol (Zymo Research) and Superscript III Reverse transcription (Thermo Fisher Scientific), respectively. Quantitative PCR analysis was carried out using a QuantStudio 5 Real-Time PCR system (Applied Biosystems). Slc2a2 and Gck expression in each islet was calculated using the comparative threshold cycle method relative to the average of Ppia and Actb. Primers used are as follows: Slc2a2 (mm00446229_m1); Gck (forward: GAGATGGATGTGGTGGCAAT, reverse: TCACATTGGCGGTCTTCATA, probe: GACACGGTGGCCACAAT); Ppia (forward: GGCCGATGACGAGCCC, reverse: TGTCTTTGGAACTTTGTCTGCAA, probe: TGGGCCGCGTCTCCTTCGA); Actb (forward: TTCAACACCCCAGCCATGTA, reverse: TGTGGTACGACCAGAGGCATAC, probe: TAGCCATCCAGGCTGTGCTGTCCC).
Time-lapse imaging of cytosolic islet Ca2+
Imaging conditions matched those described in Gregg et al. (37), with an added islet labeling protocol that allowed for simultaneous imaging of Drp1_β_-WT and Drp1_β_-KO islets. Islets were labeled for 10 minutes at 37°C in media containing 1.25 µg/mL DiOC18(7) (diR; catalog no. D-12731; Molecular Probes) prepared from a concentrated stock of 1 mg/mL in dimethyl sulfoxide (stored at 4°C), followed by preincubation in 2.5 µM FuraRed AM (catalog no. F3020; Molecular Probes) for 45 minutes at 37°C. The islets were then transferred to the imaging chamber where a single diR image was taken using a Cy7 cube (Exciter, ET710/75x; dichroic, T760lpxr, Emitter, ET810/90m; Chroma Technology). We confirmed that the presence diR had no effect on Ca2+ oscillations in WT mice. Ca2+ was imaged using a triple-edge standard epi-fluorescence dichroic beamsplitter (catalog no. FF444/521/608-Di01; Semrock) in combination with Chroma ET430/20x and ET500/20x exciters and an ET630/70m emitter. The FuraRed ratio was reported as the 430/500 excitation ratio normalized to signal in the presence of 5 mM KCN. The solution flow rate was maintained at 0.35 mL/min using an MCFS-EZ microfluidic flow control system (Fluigent), and temperature was maintained at 33°C using inline and solution heaters (Warner Instruments). Fluorescence emission was collected with an ORCA-Flash4.0 V2 Digital CMOS camera (Hamamatsu Photonics) with a sampling interval of 6 seconds. A single region of interest was used to quantify the average response of each islet, using Nikon Elements (Nikon Instruments) and MATLAB software (MathWorks).
Statistical analysis
Data are presented as mean ± SEM. Statistical tests were completed using Prism (GraphPad Software) as described in the figure legends. The Holm-Sidak multiple comparisons test was used to make comparisons between group means in two-way ANOVA analyses with three groups. For one- and two-way ANOVA analyses, the results of Bonferroni corrected unpaired t tests (or other test as indicated in the figure legends) were used to make Drp1_β_-WT vs Drp1_β_-KO and Drp1_β_-WT vs Drp1_β_-Het comparisons at individual time points, and these are displayed in figure panels.
Results
Drp1_β_-KO mice were glucose intolerant
To generate mice selectively lacking β cell Drp1, we crossed mice carrying a conditional allele of Drp1 (13) with Ins1cre mice in which Cre recombinase replaces the coding region of the Ins1 gene (12). We thus generated Drp1_β_-WT, Drp1_β_-Het, and Drp1_β_-KO mice, as defined in Methods. Drp1 protein was nearly undetectable in Drp1_β_-KO islets and was reduced by ∼50% in Drp1_β_-Het islets (Fig. 1A and 1B). As in other models of Drp1 knockdown (8–10), we found that Drp1_β_-KO β cells contained a large perinuclear mitochondrial structure, with occasional linear and circular protrusions, consistent with a superfused mitochondrial network (Fig. 1C; Supplemental Fig. 2). In contrast, Drp1_β_-WT mitochondria were networked diffusely throughout the cytoplasm, whereas Drp1_β_-Het _β-_cell mitochondria largely resembled those of WT controls. Levels of other mitochondrial fission and fusion proteins were unchanged (Supplemental Fig. 3A–3G). Drp1_β_-KO β cells also displayed elongated peroxisomes compared with the spherical peroxisomes of Drp1_β_-WT β cells (Supplemental Fig. 3H), consistent with the known role of Drp1 in peroxisomal fission (38–40).
![Drp1β-KO mice are glucose intolerant. (A) Western blot for Drp1 and vinculin (loading control) in male, 17- to 18-week-old Drp1β-WT, Drp1β-Het, and Drp1β-KO islets. (B) Drp1 signal from the Western blot results in islets in (A) quantified and normalized to vinculin and WT islets [one-way ANOVA, F(2, 6) = 19.91; P = 0.0022]. (C) Immunofluorescence images of dispersed 13- to 22-week-old islets stained for insulin (green), Tom20 (white), and DAPI (blue). Scale bar is 10 µm. (D) IPGTT results in male, 8- to 12-week-old Drp1β-WT (blue circles), -Het (green squares), and -KO (red triangles) mice (n = 8 to 12 per genotype). Two-way ANOVA with repeated measures data are as follows: interaction F(10, 135) = 21.95, P < 0.0001; time F(5, 135) = 266.2, P < 0.0001; genotype F(2, 27) = 72.34, P < 0.0001 (Drp1β-WT vs Drp1β-Het, P = 0.1939; Drp1β-WT vs Drp1β-KO, P < 0.0001). (E) AUC analysis of the IPGTT results in (D). One-way ANOVA data are as follows: F(2, 27) = 87.65, P < 0.0001. (F) IPGTT results in female 8- to 12-week-old Drp1β-WT, -Het, and -KO mice (n = 8 to 11 per genotype). Two-way ANOVA with repeated measures data are as follows: interaction F(10, 125) = 10.92, P < 0.0001; time F(5, 125) = 331.3, P < 0.0001; genotype F(2, 25) = 16, P < 0.0001 (Drp1β-WT vs Drp1β-Het, P = 0.5881; Drp1β-WT vs Drp1β-KO, P < 0.0001). (G) AUC analysis of the IPGTT results in (F). One-way ANOVA data are as follows: F(2, 25) = 18.89, P < 0.0001. (H) IPGTT results in female, 30-week-old, Drp1β-WT, -Het, and -KO mice (n = 5 per genotype). Red dotted line represents maximum measurement of 500 mg/dL. Two-way ANOVA with repeated measures data are as follows: interaction F(10, 60) = 23.44, P < 0.0001; time F(5, 60) = 149, P < 0.0001; genotype F(2, 12) = 23.72, P < 0.0001 (Drp1β-WT vs Drp1β-Het, P = 0.3684; Drp1β-WT vs Drp1β-KO, P < 0.0001). (I) AUC analysis of IPGTT results in (H). One-way ANOVA data are as follows: F(2, 12) = 26.94, P < 0.0001. (J) Fasting blood glucose values in 16-, 24-, and 30-week-old female mice (n = 4 to 5 per genotype). Two-way ANOVA data are as follows: interaction F(4, 35) = 0.02826, P = 0.9984; age F(2, 35) = 3.504, P = 0.0410; genotype F(2, 35) = 5.383; P = 0.0092 (Drp1β-WT vs Drp1β-Het, P = 0.0051; Drp1β-WT vs Drp1β-KO, P = 0.2413). *P ≤ 0.05; **, P ≤ 0.01; ***P ≤ 0.001; ****P ≤ 0.0001. AUC, area under the curve; BG, blood glucose; DAPI, 4′,6-diamidino-2-phenylindole; IPGTT, IP glucose tolerance test; ns, not significant.](https://oup.silverchair-cdn.com/oup/backfile/Content_public/Journal/endo/159/9/10.1210_en.2018-00445/1/m_en.2018-00445f1.jpeg?Expires=1774332751&Signature=rBnJhIQ~Nt3keKTXleNNMTsGD-2sLrMJvUWjZLzisMH2q4qFIM-aXFDWNK6ltww1Kijr2lUUBK4svzL9aPH393z3c0Y66XFAY6eR6vjGzpAiLMG1RfUOkdgKyyxiRN4JIr55F55RKipUIO03Juz~K4ZoI55lWBSJN2qj25orEERVoMShLn1ZOkk-plMIVHWNmoIdXStymj61u31L2tVSj864yN7yx7V0fyNdUOUhPIPRGyrbDtdCvmsrDDqSGFmQ2ddHlm~UDCafpQWnzK5ewv85y-PF7MmiRmcAFia8FGTn4Xgosp4n13x9k-BRnGhFMKsFFbg4Hm1O05qBLJUePA__&Key-Pair-Id=APKAIE5G5CRDK6RD3PGA)
Figure 1.
Drp1_β_-KO mice are glucose intolerant. (A) Western blot for Drp1 and vinculin (loading control) in male, 17- to 18-week-old Drp1_β_-WT, Drp1_β_-Het, and Drp1_β_-KO islets. (B) Drp1 signal from the Western blot results in islets in (A) quantified and normalized to vinculin and WT islets [one-way ANOVA, F(2, 6) = 19.91; P = 0.0022]. (C) Immunofluorescence images of dispersed 13- to 22-week-old islets stained for insulin (green), Tom20 (white), and DAPI (blue). Scale bar is 10 µm. (D) IPGTT results in male, 8- to 12-week-old Drp1_β_-WT (blue circles), -Het (green squares), and -KO (red triangles) mice (n = 8 to 12 per genotype). Two-way ANOVA with repeated measures data are as follows: interaction F(10, 135) = 21.95, P < 0.0001; time F(5, 135) = 266.2, P < 0.0001; genotype F(2, 27) = 72.34, P < 0.0001 (Drp1_β_-WT vs Drp1_β_-Het, P = 0.1939; Drp1_β_-WT vs Drp1_β_-KO, P < 0.0001). (E) AUC analysis of the IPGTT results in (D). One-way ANOVA data are as follows: F(2, 27) = 87.65, P < 0.0001. (F) IPGTT results in female 8- to 12-week-old Drp1_β_-WT, -Het, and -KO mice (n = 8 to 11 per genotype). Two-way ANOVA with repeated measures data are as follows: interaction F(10, 125) = 10.92, P < 0.0001; time F(5, 125) = 331.3, P < 0.0001; genotype F(2, 25) = 16, P < 0.0001 (Drp1_β_-WT vs Drp1_β_-Het, P = 0.5881; Drp1_β_-WT vs Drp1_β_-KO, P < 0.0001). (G) AUC analysis of the IPGTT results in (F). One-way ANOVA data are as follows: F(2, 25) = 18.89, P < 0.0001. (H) IPGTT results in female, 30-week-old, Drp1_β_-WT, -Het, and -KO mice (n = 5 per genotype). Red dotted line represents maximum measurement of 500 mg/dL. Two-way ANOVA with repeated measures data are as follows: interaction F(10, 60) = 23.44, P < 0.0001; time F(5, 60) = 149, P < 0.0001; genotype F(2, 12) = 23.72, P < 0.0001 (Drp1_β_-WT vs Drp1_β_-Het, P = 0.3684; Drp1_β_-WT vs Drp1_β_-KO, P < 0.0001). (I) AUC analysis of IPGTT results in (H). One-way ANOVA data are as follows: F(2, 12) = 26.94, P < 0.0001. (J) Fasting blood glucose values in 16-, 24-, and 30-week-old female mice (n = 4 to 5 per genotype). Two-way ANOVA data are as follows: interaction F(4, 35) = 0.02826, P = 0.9984; age F(2, 35) = 3.504, P = 0.0410; genotype F(2, 35) = 5.383; P = 0.0092 (Drp1_β_-WT vs Drp1_β_-Het, P = 0.0051; Drp1_β_-WT vs Drp1_β_-KO, P = 0.2413). *P ≤ 0.05; **, P ≤ 0.01; ***P ≤ 0.001; ****P ≤ 0.0001. AUC, area under the curve; BG, blood glucose; DAPI, 4′,6-diamidino-2-phenylindole; IPGTT, IP glucose tolerance test; ns, not significant.
At 8 to 12 weeks of age, male and female Drp1_β_-KO mice were hyperglycemic at 30, 60, 90, and 120 minutes after IP glucose injection and by area under the curve (AUC) analysis (Fig. 1D–1G), compared with Drp1_β_-WT mice. Drp1_β_-Het mice were not significantly different from Drp1_β_-WT mice by either method. At 30 weeks of age, female Drp1_β_-KO mice were more glucose intolerant than at 8 to 12 weeks (Fig. 1H and 1I). However, fasting blood glucose (Fig. 1J) and random blood glucose levels (Supplemental Fig. 4A), at ages up to 30 weeks, were not significantly changed. Insulin tolerance was also unchanged (Supplemental Fig. 4B). After 12 weeks of HFD (starting at 10 weeks of age), female Drp1_β_-KO mice were again glucose intolerant (Supplemental Fig. 4C and 4D) but still did not develop fasting hyperglycemia. HFD did not change glucose tolerance in Drp1_β_-Het mice compared with Drp1_β_-WT controls. We note, however, that the effect of the Ins1cre allele on glucose tolerance in HFD conditions has not been determined. These results indicate that the loss of _β-_cell Drp1 results in glucose intolerance without fasting hyperglycemia.
Drp1_β_-KO islets exhibited impaired GSIS and mitochondrial abnormalities
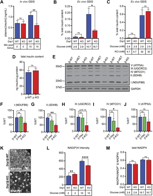
To explore the cause of Drp1_β_-KO glucose intolerance, we assayed insulin secretion in vivo. Male Drp1_β_-KO mice had reduced plasma insulin concentrations 15 minutes after IP glucose injection compared with Drp1_β_-WT controls (Fig. 2A). Immunostaining for insulin and glucagon revealed no striking differences in islet architecture between Drp1_β_-KO and Drp1_β_-WT mice (Supplemental Fig. 4E). Ex vivo, male Drp1_β_-KO islets secreted less insulin in response to stimulation with 16.7 mM glucose than Drp1_β_-WT islets, with no change in response to 2.8 mM glucose (Fig. 2B). Secretion in response to KCl at 2.8 mM glucose was unchanged (Fig. 2C), suggesting that Drp1 deletion impaired GSIS upstream of plasma membrane depolarization. The insulin content of isolated Drp1_β_-KO islets was unchanged (Fig. 2D), indicating that the GSIS defect was not due to lack of insulin production. We thus hypothesized that the Drp1_β_-KO GSIS defect arose in the mitochondria.

Figure 2.
Drp1_β_-KO mice have impaired GSIS and mitochondrial abnormalities. (A) Plasma insulin measurements in 10-week-old, male Drp1_β_-WT and -KO mice (n = 17 to 18 per genotype). Two-way ANOVA with repeated measures data are as follows: interaction F(1, 33) = 25.14, P < 0.0001; time F(1, 33) = 11.31, P = 0.0020; genotype F(1, 33) = 2.697, P = 0.1100. (B) Ex vivo GSIS of male, 8- to 17-week-old, Drp1_β_-WT and -KO islets in response to 2.8 mM and 16.7 mM glucose (n = 10 per genotype). Two-way ANOVA with repeated measures data are as follows: interaction F(1, 18) = 8.214, P = 0.0103; treatment F(1, 18) = 27.89, P < 0.0001; genotype F(1, 18) = 6.429, P = 0.0207. (C) Ex vivo GSIS of male, 8- to 12-week-old, Drp1_β_-WT and -KO islets in response to 2.8 mM glucose and 30 mM KCl (n = 4 to 5 per genotype). Two-way ANOVA with repeated measures data are as follows: interaction F(1, 7) = 0.5459, P = 0.4840; treatment F(1, 7) = 83.24, P < 0.0001; genotype F(1, 7) = 0.5852, P = 0.4693. (D) Insulin content from 7- to 12-week-old male islets (n = 9 to 10 per genotype); unpaired t test P = 0.5877. (E) Western blots of selected ETC complex proteins and GAPDH in 17- to 18-week-old male islets, quantified and normalized to GAPDH and average of WT bands in (F–J). (F) NDUFB8: One-way ANOVA data are F(2, 6) = 11.26, P = 0.0093. (G) SDHB: One-way ANOVA data are F(2, 6) = 15.93, P = 0.0040. (H) UQCRC2: One-way ANOVA data are F(2, 6) = 4.252, P = 0.0708. (I) MTCO1: One-way ANOVA data are F(2, 6) = 6.322, P = 0.0333. (J) ATP5A: One-way ANOVA data are F(2, 6) = 2.045, P = 0.2103. (K) Two-photon NAD(P)H images from Drp1_β_-WT and -KO islets. (L) Quantified NAD(P)H intensity in 6- to 7-week-old male islets (n = 48 to 54 islets from five mice of each genotype). Two-way ANOVA data are as follows: interaction F(1, 143) = 57.27, P < 0.0001; treatment F(1, 143) = 842.1, P < 0.0001; genotype F(1, 143) = 11.71, P = 0.0008. (M) Islet NADPH levels in dispersed 12- to 22-week-old, male, Drp1_β_-WT and -KO islets 15 minutes after exposure to 2.8 mM or 16.7 mM glucose (n = 9 replicates from three mice of each genotype). Two-way ANOVA data are as follows: interaction F(1, 16) = 0.1408, P = 0.7125; treatment F(1, 16) = 111.6, P < 0.0001; genotype F(1, 16) = 0.081, P = 0.7796. For all panels, post hoc significance levels are represented as follows: *P ≤ 0.05; **P ≤0.01; ****P ≤ 0.0001. KO, knockout; ns, not significant.
Studies in cardiomyocytes have shown a correlation between Drp1 expression and ETC complex levels (41, 42). Indeed, we found that NDUFB8, SDHB, and ATP5A, components of ETC complexes I, II, and IV respectively, were reduced in Drp1_β_-KO islets (Fig. 2E–2J). UQCRC2 (complex III) was nonsignificantly reduced (P = 0.13), whereas MTCO1 (complex V) was unchanged by Drp1 deletion. We next used two-photon imaging of NAD(P)H to directly image _β-_cell metabolism (37, 43). As expected from the mitochondrial morphology images in Fig. 1C, the NAD(P)H fluorescence in live Drp1_β_-WT β cells was distributed throughout the cytoplasm, whereas the NAD(P)H fluorescence in Drp1_β_-KO β cells was clustered in a perinuclear location (Fig. 2K). Quantification of these NAD(P)H images revealed that Drp1_β_-KO islets exhibited elevated NAD(P)H fluorescence at 2 mM glucose and reduced NAD(P)H at 10 mM glucose when compared with Drp1_β_-WT islets (Fig. 2L). NADPH levels measured using a bioluminescence-based method were unchanged between Drp1_β_-WT and -KO islets 15 minutes after glucose stimulation (Fig. 2M). These observations raise the question of whether abnormal mitochondrial metabolism contributes to defective Drp1_β_-KO GSIS.
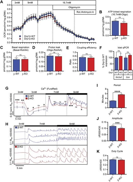
_β-_cell Drp1 deletion did not affect islet oxygen consumption or the glucose threshold for islet calcium entry
To ascertain if Drp1_β_-KO islet mitochondrial abnormalities translate into impaired flux through the ETC, we measured OCRs in intact Drp1_β_-KO islets. Surprisingly, oxygen consumption by Drp1_β_-KO islets was indistinguishable from that of Drp1_β_-WT islets in response to sequential stimulation with 9 mM glucose, 16.7 mM glucose, and the mitochondrial poisons oligomycin and rotenone/antimycin A (Fig. 3A). As such, there were no significant changes in ATP-linked respiration (Fig. 3B), basal respiration (Fig. 3C), proton leak (Fig. 3D), or coupling efficiency (Fig. 3E). In contrast to the upregulation of Slc2a2 mRNA observed in Drp1-knockdown MIN6 cells (10), we found that mRNA expression of Glut2 (Slc2a2) and Gck was unchanged in Drp1_β_-KO islets (Fig. 3F). These data indicate that, surprisingly, respiration in Drp1_β_-KO islets is normal despite lower ETC component expression and abnormal NAD(P)H levels.

Figure 3.
_β-_cell Drp1 deletion does not affect islet oxygen consumption or the glucose threshold for Ca2+ entry. (A) OCRs in islets from 8- to 11-week-old male Drp1_β_-WT (blue circles) and -KO (red triangles) mice (n = 12 to 18 from four mice of each genotype). Two-way ANOVA with repeated measures data are as follows: interaction F(37, 1036) = 0.8141, P = 0.7785; time F(37, 1036) = 163.9, P < 0.0001; genotype _F_(1, 28) = 0.0002147, _P_ = 0.9884. (B–E) Respiration parameters calculated from OCRs in (A). (B) ATP-linked respiration unpaired _t_ test, _P_ = 0.2223. (C) Basal respiration unpaired _t_ test, _P_ = 0.8950. (D) Proton leak unpaired _t_ test, _P_ = 0.7929. (E) Coupling efficiency unpaired _t_ test, _P_ = 0.2015. (F) Quantitative PCR measurement of islet Glut2 (_Slc2a2_) and _Gck_ expression in 11- to 16-week-old Drp1_β_-WT and -KO islets (n = 3 to 4 mice of each genotype). Unpaired _t_ tests: Slc2a2, _P_ > 0.99; Gck, P = 0.1042. (G) Average cytosolic Ca2+ in male 11- to 17-week-old islets in response to escalating glucose concentrations, normalized to 5 mM KCN treatment (n = 115 to 131 islets from six mice of each genotype). Two-way ANOVA data are as follows: interaction F(13, 3416) = 8.437, P < 0.0001; time F(13, 3416) = 43.9, P < 0.0001; genotype F(1, 3416) = 0.7382, P = 0.3903. *Results of Holm-Sidak corrected unpaired t tests. (H) Example islet Ca2+ oscillations in 5, 7, and 9 mM glucose. (I) Period calculations from islet Ca2+ traces in 9 mM glucose (n = 152 to 154 islets from six mice of each genotype). Unpaired t test P < 0.0001. (J) Amplitude calculation from islet Ca2+ traces in 9 mM glucose (n = 152 to 154 islets from six mice of each genotype). Unpaired t test P = 0.0005. (K) Duty cycle calculation from islet Ca2+ traces in 9 mM glucose. Unpaired t test P = 0.2533 (n = 152 to 154 islets from six mice of each genotype). *P ≤ 0.05; **P ≤0.01; ***P ≤ 0.001; ****P ≤ 0.0001. KO, knockout; ns, not significant; qPCR, quantitative PCR; Rot, rotenone.
Downstream of metabolism-dependent KATP channel closure, an acute spike in cytosolic Ca2+ is required to trigger insulin secretion, and persistently elevated cytosolic Ca2+ is necessary to sustain secretion. Normal oxygen consumption in Drp1_β_-KO islets would be expected to produce a pattern of cytosolic Ca2+ elevation that is similar to that of Drp1_β_-WT islets. Therefore, we imaged islet cytosolic Ca2+ influx across a range of glucose concentrations (2 to 9 mM; Fig. 3G) in Drp1_β_-WT and Drp1_β_-KO islets. Average cytosolic Ca2+ was elevated at 2 mM and 5 mM glucose in Drp1_β_-KO islets, but Drp1_β_-WT and -KO islets showed a robust “phase 0” in response to 5 mM glucose, reflecting Ca2+ uptake by the endoplasmic reticulum (44). Drp1_β_-WT and -KO islets exhibited an acute increase in cytosolic Ca2+ in response to 7 mM glucose, indicating the glucose threshold required to trigger cytosolic Ca2+ influx was unchanged by Drp1 deletion. Likewise, islets of both genotypes exhibited a spike in cytosolic Ca2+ upon exposure to 9 mM glucose. However, at 9 mM glucose, average cytosolic Ca2+ in Drp1_β_-KO islets then decreased to a level lower than that of Drp1_β_-WT.
On the level of the individual islet, oscillations in cytosolic Ca2+ during glucose exposure cause pulses of insulin secretion (45). Individual Drp1_β_-WT and -KO islet Ca2+ traces showed aperiodic depolarizations at 7 mM glucose and exhibited robust oscillations at 9 mM glucose (Fig. 3H). Surprisingly, the Ca2+ oscillation period was nearly doubled in Drp1_β_-KO islets (Fig. 3I), with a concomitant reduction in oscillation amplitude, calculated as the difference between Ca2+ peak and nadir (Fig. 3J). However, the duty cycle, calculated as the fraction of time that an individual islet spends with cytosolic Ca2+ levels above half maximal, was unchanged in Drp1_β_-KO islets at 9 mM glucose (Fig. 3K), again consistent with a normal threshold for glucose-stimulated cytosolic calcium increase (37, 45). These results show that Drp1_β_-KO islets have abnormal Ca2+ handling.
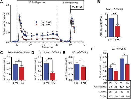
Loss of β cell Drp1 impaired second-phase insulin secretion and metabolic amplification
To look more closely at the effects of Drp1 deletion on insulin secretion, we measured insulin secretion dynamically, using an islet perifusion assay. Although first-phase insulin secretion was indistinguishable between Drp1_β_-WT and Drp1_β_-KO islets, second-phase insulin secretion was clearly impaired in Drp1_β_-KO islets (Fig. 4A). KCl-induced secretion at 2.8 mM glucose was also unchanged, consistent with our results from static GSIS assays (Fig. 2C). AUC analysis of the perifusion curve confirmed these findings: Total AUC and AUC during second phase were reduced in Drp1_β_-KO islets (Fig. 4B and 4D), whereas first phase AUC (Fig. 4C) and KCl-induced AUC (Fig. 4E) were unchanged.

Figure 4.
Loss of _β-_cell Drp1 impairs second-phase insulin secretion and the metabolic amplifying pathway. (A) Dynamic insulin secretion in female 7- to 12-week-old Drp1_β_-WT and -KO islets (n = 16 from eight mice of each genotype). Two-way ANOVA with repeated measures data are as follows: interaction F(24, 720) = 2.151, P = 0.0012; time F(24, 720) = 107.8, P < 0.0001; genotype F(1, 30) = 6.709, P = 0.0147. (B–E) AUC analyses of (A). (B) Total AUC unpaired t test P = 0.0035. (C) First-phase AUC, representing secretion from minutes 20 to 24. Unpaired t test P = 0.2380. (D) Second-phase AUC, representing minutes 25 to 50. Unpaired t test P = 0.0009. (E) KCl AUC, representing secretion minutes 60 to 63. Unpaired t test P = 0.1461. (F) In vitro GSIS of male 7- to 9-week-old Drp1_β_-WT and -KO islets in response to 2.8 mM or 16.7 mM glucose in the presence of 200 mM Dz and 30 mM KCl (n = 6 of each genotype). Two-way ANOVA with repeated measures data are as follows: interaction F(1, 10) = 1.736, P = 0.2170; treatment F(1, 10) = 47.81, P < 0.0001; genotype F(1, 10) = 8.537, P = 0.0153. *P ≤ 0.05; **P ≤0.01; ***P ≤ 0.001. Dz, diazoxide; KO, knockout.
Independent of ATP production and GSIS triggering, a number of glucose-derived mitochondrial metabolites influence insulin secretion through the metabolic amplifying pathway (45). We measured the metabolic amplification of insulin secretion in Drp1_β_-WT and Drp1_β_-KO islets by treating them with either 2.8 mM or 16.7 mM glucose in the presence of KCl (30 mM) and the KATP channel activator diazoxide (200 μM) (1–3). At 2.8 mM glucose, there was no difference between the genotypes, but at 16.7 mM glucose, Drp1_β_-KO islets displayed reduced insulin secretion compared with Drp1_β_-WT islets (Fig. 4F), reflecting impaired metabolic amplification.
Discussion
Herein, we have described an in vivo knockout of a mitochondrial fission protein in the pancreatic β cell. Our study corroborates previous in vitro studies that identified a reduction in GSIS upon loss of _β-_cell Drp1 and expands the known roles of _β-_cell Drp1 with our findings of impaired second-phase insulin secretion, abnormal islet Ca2+ handling, and defective metabolic amplification in Drp1_β_-KO islets.
We found that Drp1_β_-KO islet mitochondria were abnormal in several ways, exhibiting a highly fused morphology, decreased expression of ETC complexes, and altered NAD(P)H fluorescence at both low and high glucose concentrations. Nonetheless, Drp1_β_-KO islet oxygen consumption was unchanged, suggesting that Drp1_β_-KO islets retain adequate ETC expression to maintain normal mitochondrial oxidative phosphorylation and highlighting the pitfall of using expression level to infer enzymatic activity (46). Normal oxygen consumption is consistent with our unchanged threshold for glucose-stimulated cytosolic Ca2+ increase (Fig. 3G) and duty cycle measurements in Drp1_β_-KO islets (Fig. 3K). There is precedence for these observations: Drp1 deletion in primary fibroblasts and macrophages also does not impair oxygen consumption (47–49). Importantly, our data do show that there is a triggering pathway defect in Drp1_β_-KO islets, just not at the level of the ETC. Average Ca2+ levels are elevated at 2 mM and 5 mM glucose and reduced at 9 mM glucose after a normal initial rise. These changes in cytosolic Ca2+ could represent accommodation to a narrowed functional range of the triggering pathway components or a primary defect in Ca2+ handling caused by Drp1 loss. Although there are no reported links between elongated peroxisomes and insulin secretion, given the parallel role of Drp1 in peroxisomal fission (38–40), we also cannot rule out nonmitochondrial contributions to the Drp1_β_-KO GSIS defect. Studies are needed to distinguish among these possibilities.
In addition to clarifying the role of Drp1 in the triggering of insulin secretion, we have identified a link between Drp1 and the amplifying pathway of insulin secretion. Although the exact molecular mediator of the amplifying pathway that is deficient remains to be identified, a number of amplifying factors could feasibly be altered by loss of _β-_cell Drp1. Two attractive possibilities are either disruption of the isocitrate-to-SENP1 pathway, whereby glucose induces an elevation in cytosolic NADPH levels that activate the protease SENP1 and, in turn, the exocytotic machinery (50), or impaired mitochondrial GTP production (51). Indeed, two-photon imaging revealed decreased NAD(P)H fluorescence in Drp1_β_-KO islets at 10 mM glucose (Fig. 2L). However, our unchanged bioluminescence-based measurement of total cellular NADPH suggests that any alterations of the isocitrate-to-SENP1 pathway caused by Drp1 loss are not due to a complete block in glucose-induced NADPH production. Further defining the effect of Drp1 loss on _β_-cell metabolism will be an important future direction of our work.
There are several important differences between our data and those of previous studies examining _β-_cell Drp1 knockdown in vitro. Past studies using Drp1 knockdown or dominant negative Drp1 overexpression in _β-_cell lines or mDivi-1–mediated Drp1 inhibition in primary mouse islets have reported decreased ATP-linked respiration (9, 10) and/or increased proton leak (9, 10), in contrast to our findings of normal oxygen consumption in Drp1_β_-KO islets. This discrepancy could reflect a difference between proliferative _β-_cell lines and quiescent adult mouse islets (52), a difference in the consequences of acute in vitro vs chronic in vivo Drp1 loss, or the recently identified off-target effect of mDivi-1 on ETC complex I (11). Furthermore, in another study (10), researchers have suggested that impaired GSIS in mDivi-1–treated islets was caused by decreased substrate availability because it could be rescued by methyl pyruvate treatment. However, we note that methyl pyruvate may directly close KATP channels instead of acting as a mitochondrial substrate (53), making this rescue difficult to interpret. Our observations of unchanged Drp1_β_-KO islet respiration (Fig. 3A) indicate that even if such an effect on substrate availability exists, it is not sufficient to alter islet respiration and subsequent ATP production, at least in the setting of chronic Drp1 loss. Additional studies are needed to investigate the in vitro vs in vivo and acute vs chronic differences observed herein.
Finally, it is noteworthy that Drp1_β_-Het mice did not exhibit a glucose tolerance phenotype under either normal (Fig. 1) or HFD conditions (Supplemental Fig. 4), despite ∼50% reduced Drp1 levels. With the exception of several studies in cardiomyocytes (54, 55), Drp1 heterozygosity has not been found to produce a phenotype in most cell types (56). Our findings further illustrate the highly cell-type specific requirements for mitochondrial dynamics (57).
In summary, our findings establish an important role for _β-_cell Drp1 in regulating the second phase of GSIS, islet Ca2+ handling, and metabolic amplification, and suggest that a greater understanding of the role of mitochondrial fission in β cells may lead to novel approaches to correct islet dysfunction in diabetes.
Abbreviations:
Abbreviations:
- AUC
- diR
- ETC
- GSIS
glucose-stimulated insulin secretion - HFD
- KATP channel
- KO
- KRBH
Krebs-Ringer bicarbonate HEPES buffer - OCR
- RT
- WT
Acknowledgments
We thank Michael S. German and Gerold M. Grodsky for helpful discussions, and Vi Dang, Vinh Nguyen, and Gregory Szot of the University of California, San Francisco Islet Production Core for providing pancreatic islets. This study was presented at the American Diabetes Association 77th and 78th Scientific Sessions (June 9–13, 2017, San Diego, California; and June 22–26, 2018, Orlando, Florida, respectively).
Financial Support: This work was supported by National Institutes of Health (NIH) National Institute of Diabetes and Digestive and Kidney Diseases [NIDDK; Grants R01 DK107650, and P30 DK087945 (a pilot and feasibility grant to G.M.K. and core laboratories)]. G.M.K. is supported by a Career Development Award from JDRF (Grant 5-CDA-2014-199-A-N). E.R.D. is supported by a fellowship from NIH National Institute of General Medical Sciences (Grant T32 GM008349). H.R.V. is supported by a postdoctoral fellowship from the American Diabetes Association (1-17-PDF-155). The Merrins laboratory is additionally supported by grants to M.J.M. from the NIH/NIDDK (Grant R01 DK113103), the NIH National Institute on Aging (Grant R21 AG050135), and the American Diabetes Association (Grant 1-16-IBS-212). The University of California, San Francisco Islet Isolation Facility is supported by Diabetes Research Center Grant NIH P30 DK063720.
Author Contributions: T.G.H., M.J.M., and G.M.K. conceptualized the experiments. T.G.H., D.G.C., E.R.D., H.R.V., and G.M.K. performed the experiments and analyzed data. T.G.H. and G.M.K. wrote the manuscript. T.G.H., H.S., M.J.M., and G.M.K. edited the manuscript. G.M.K. is the guarantor of this work and, as such, had full access to all the data in the study and takes responsibility for the integrity of the data and the accuracy of the data analysis.
Disclosure Summary: The authors have nothing to disclose.
References
Henquin
JC
.
Triggering and amplifying pathways of regulation of insulin secretion by glucose
.
Diabetes
.
2000
;
49
(
11
):
1751
–
1760
.
Henquin
JC
.
The dual control of insulin secretion by glucose involves triggering and amplifying pathways in β-cells
.
Diabetes Res Clin Pract
.
2011
;
93
(
Suppl 1
):
S27
–
S31
.
Kalwat
MA
,
Cobb
MH
.
Mechanisms of the amplifying pathway of insulin secretion in the β cell
.
Pharmacol Ther
.
2017
;
179
:
17
–
30
.
Maechler
P
.
Mitochondrial function and insulin secretion
.
Mol Cell Endocrinol
.
2013
;
379
(
1-2
):
12
–
18
.
Mishra
P
,
Chan
DC
.
Metabolic regulation of mitochondrial dynamics
.
J Cell Biol
.
2016
;
212
(
4
):
379
–
387
.
Zhang
Z
,
Wakabayashi
N
,
Wakabayashi
J
,
Tamura
Y
,
Song
WJ
,
Sereda
S
,
Clerc
P
,
Polster
BM
,
Aja
SM
,
Pletnikov
MV
,
Kensler
TW
,
Shirihai
OS
,
Iijima
M
,
Hussain
MA
,
Sesaki
H
.
The dynamin-related GTPase Opa1 is required for glucose-stimulated ATP production in pancreatic beta cells
.
Mol Biol Cell
.
2011
;
22
(
13
):
2235
–
2245
.
Supale
S
,
Thorel
F
,
Merkwirth
C
,
Gjinovci
A
,
Herrera
PL
,
Scorrano
L
,
Meda
P
,
Langer
T
,
Maechler
P
.
Loss of prohibitin induces mitochondrial damages altering β-cell function and survival and is responsible for gradual diabetes development
.
Diabetes
.
2013
;
62
(
10
):
3488
–
3499
.
Reinhardt
F
,
Schultz
J
,
Waterstradt
R
,
Baltrusch
S
.
Drp1 guarding of the mitochondrial network is important for glucose-stimulated insulin secretion in pancreatic beta cells
.
Biochem Biophys Res Commun
.
2016
;
474
(
4
):
646
–
651
.
Jhun
BS
,
Lee
H
,
Jin
Z-G
,
Yoon
Y
.
Glucose stimulation induces dynamic change of mitochondrial morphology to promote insulin secretion in the insulinoma cell line INS-1E
.
PLoS One
.
2013
;
8
(
4
):
e60810
.
Kabra
UD
,
Pfuhlmann
K
,
Migliorini
A
,
Keipert
S
,
Lamp
D
,
Korsgren
O
,
Gegg
M
,
Woods
SC
,
Pfluger
PT
,
Lickert
H
,
Affourtit
C
,
Tschöp
MH
,
Jastroch
M
.
Direct substrate delivery into mitochondrial fission-deficient pancreatic islets rescues insulin secretion [published correction appears in Diabetes. 2017;66(12):3144]
.
Diabetes
.
2017
;
66
(
5
):
1247
–
1257
.
Bordt
EA
,
Clerc
P
,
Roelofs
BA
,
Saladino
AJ
,
Tretter
L
,
Adam-Vizi
V
,
Cherok
E
,
Khalil
A
,
Yadava
N
,
Ge
SX
,
Francis
TC
,
Kennedy
NW
,
Picton
LK
,
Kumar
T
,
Uppuluri
S
,
Miller
AM
,
Itoh
K
,
Karbowski
M
,
Sesaki
H
,
Hill
RB
,
Polster
BM
.
The putative Drp1 inhibitor mdivi-1 is a reversible mitochondrial complex I inhibitor that modulates reactive oxygen species
.
Dev Cell
.
2017
;
40
(
6
):
583
–
594.e6
.
Thorens
B
,
Tarussio
D
,
Maestro
MA
,
Rovira
M
,
Heikkilä
E
,
Ferrer
J
.
Ins1(Cre) knock-in mice for beta cell-specific gene recombination
.
Diabetologia
.
2015
;
58
(
3
):
558
–
565
.
Wakabayashi
J
,
Zhang
Z
,
Wakabayashi
N
,
Tamura
Y
,
Fukaya
M
,
Kensler
TW
,
Iijima
M
,
Sesaki
H
.
The dynamin-related GTPase Drp1 is required for embryonic and brain development in mice
.
J Cell Biol
.
2009
;
186
(
6
):
805
–
816
.
Fergusson
G
,
Ethier
M
,
Guévremont
M
,
Chrétien
C
,
Attané
C
,
Joly
E
,
Fioramonti
X
,
Prentki
M
,
Poitout
V
,
Alquier
T
.
Defective insulin secretory response to intravenous glucose in C57Bl/6J compared to C57Bl/6N mice
.
Mol Metab
.
2014
;
3
(
9
):
848
–
854
.
Szot
GL
,
Koudria
P
,
Bluestone
JA
.
Murine pancreatic islet isolation
.
J Vis Exp
.
2007
;(
7
):
255
.
Schindelin
J
,
Rueden
CT
,
Hiner
MC
,
Eliceiri
KW
.
The ImageJ ecosystem: an open platform for biomedical image analysis
.
Mol Reprod Dev
.
2015
;
82
(
7-8
):
518
–
529
.
Gregg
T
,
Poudel
C
,
Schmidt
BA
,
Dhillon
RS
,
Sdao
SM
,
Truchan
NA
,
Baar
EL
,
Fernandez
LA
,
Denu
JM
,
Eliceiri
KW
,
Rogers
JD
,
Kimple
ME
,
Lamming
DW
,
Merrins
MJ
.
Pancreatic β-cells from mice offset age-associated mitochondrial deficiency with reduced KATP channel activity
.
Diabetes
.
2016
;
65
(
9
):
2700
–
2710
.
Opaliński
Ł
,
Veenhuis
M
,
van der Klei
IJ
.
Peroxisomes: membrane events accompanying peroxisome proliferation
.
Int J Biochem Cell Biol
.
2011
;
43
(
6
):
847
–
851
.
Schrader
M
.
Shared components of mitochondrial and peroxisomal division
.
Biochim Biophys Acta
.
2006
;
1763
(
5-6
):
531
–
541
.
Koch
A
,
Thiemann
M
,
Grabenbauer
M
,
Yoon
Y
,
McNiven
MA
,
Schrader
M
.
Dynamin-like protein 1 is involved in peroxisomal fission
.
J Biol Chem
.
2003
;
278
(
10
):
8597
–
8605
.
Ban-Ishihara
R
,
Ishihara
T
,
Sasaki
N
,
Mihara
K
,
Ishihara
N
.
Dynamics of nucleoid structure regulated by mitochondrial fission contributes to cristae reformation and release of cytochrome c
.
Proc Natl Acad Sci USA
.
2013
;
110
(
29
):
11863
–
11868
.
Ishihara
T
,
Ban-Ishihara
R
,
Maeda
M
,
Matsunaga
Y
,
Ichimura
A
,
Kyogoku
S
,
Aoki
H
,
Katada
S
,
Nakada
K
,
Nomura
M
,
Mizushima
N
,
Mihara
K
,
Ishihara
N
.
Dynamics of mitochondrial DNA nucleoids regulated by mitochondrial fission is essential for maintenance of homogeneously active mitochondria during neonatal heart development
.
Mol Cell Biol
.
2015
;
35
(
1
):
211
–
223
.
Patterson
GH
,
Knobel
SM
,
Arkhammar
P
,
Thastrup
O
,
Piston
DW
.
Separation of the glucose-stimulated cytoplasmic and mitochondrial NAD(P)H responses in pancreatic islet beta cells
.
Proc Natl Acad Sci USA
.
2000
;
97
(
10
):
5203
–
5207
.
Ravier
MA
,
Daro
D
,
Roma
LP
,
Jonas
JC
,
Cheng-Xue
R
,
Schuit
FC
,
Gilon
P
.
Mechanisms of control of the free Ca2+ concentration in the endoplasmic reticulum of mouse pancreatic β-cells: interplay with cell metabolism and [Ca2+]c and role of SERCA2b and SERCA3
.
Diabetes
.
2011
;
60
(
10
):
2533
–
2545
.
Henquin
JC
.
Regulation of insulin secretion: a matter of phase control and amplitude modulation
.
Diabetologia
.
2009
;
52
(
5
):
739
–
751
.
Brand
MD
,
Nicholls
DG
.
Assessing mitochondrial dysfunction in cells
.
Biochem J
.
2011
;
435
(
2
):
297
–
312
.
Song
M
,
Mihara
K
,
Chen
Y
,
Scorrano
L
,
Dorn
GW
II.
Mitochondrial fission and fusion factors reciprocally orchestrate mitophagic culling in mouse hearts and cultured fibroblasts
.
Cell Metab
.
2015
;
21
(
2
):
273
–
286
.
Shields
LY
,
Kim
H
,
Zhu
L
,
Haddad
D
,
Berthet
A
,
Pathak
D
,
Lam
M
,
Ponnusamy
R
,
Diaz-Ramirez
LG
,
Gill
TM
,
Sesaki
H
,
Mucke
L
,
Nakamura
K
.
Dynamin-related protein 1 is required for normal mitochondrial bioenergetic and synaptic function in CA1 hippocampal neurons
.
Cell Death Dis
.
2015
;
6
(
4
):
e1725
.
Wang
Y
,
Subramanian
M
,
Yurdagul
A
Jr,
Barbosa-Lorenzi
VC
,
Cai
B
,
de Juan-Sanz
J
,
Ryan
TA
,
Nomura
M
,
Maxfield
FR
,
Tabas
I
.
Mitochondrial fission promotes the continued clearance of apoptotic cells by macrophages
.
Cell
.
2017
;
171
(
2
):
331
–
345.e22
.
Ferdaoussi
M
,
Dai
X
,
Jensen
MV
,
Wang
R
,
Peterson
BS
,
Huang
C
,
Ilkayeva
O
,
Smith
N
,
Miller
N
,
Hajmrle
C
,
Spigelman
AF
,
Wright
RC
,
Plummer
G
,
Suzuki
K
,
Mackay
JP
,
van de Bunt
M
,
Gloyn
AL
,
Ryan
TE
,
Norquay
LD
,
Brosnan
MJ
,
Trimmer
JK
,
Rolph
TP
,
Kibbey
RG
,
Manning Fox
JE
,
Colmers
WF
,
Shirihai
OS
,
Neufer
PD
,
Yeh
ET
,
Newgard
CB
,
MacDonald
PE
.
Isocitrate-to-SENP1 signaling amplifies insulin secretion and rescues dysfunctional β cells
.
J Clin Invest
.
2015
;
125
(
10
):
3847
–
3860
.
Kibbey
RG
,
Pongratz
RL
,
Romanelli
AJ
,
Wollheim
CB
,
Cline
GW
,
Shulman
GI
.
Mitochondrial GTP regulates glucose-stimulated insulin secretion
.
Cell Metab
.
2007
;
5
(
4
):
253
–
264
.
Montemurro
C
,
Vadrevu
S
,
Gurlo
T
,
Butler
AE
,
Vongbunyong
KE
,
Petcherski
A
,
Shirihai
OS
,
Satin
LS
,
Braas
D
,
Butler
PC
,
Tudzarova
S
.
Cell cycle-related metabolism and mitochondrial dynamics in a replication-competent pancreatic beta-cell line
.
Cell Cycle
.
2017
;
16
(
21
):
2086
–
2099
.
Düfer
M
,
Krippeit-Drews
P
,
Buntinas
L
,
Siemen
D
,
Drews
G
.
Methyl pyruvate stimulates pancreatic beta-cells by a direct effect on KATP channels, and not as a mitochondrial substrate
.
Biochem J
.
2002
;
368
(
Pt 3
):
817
–
825
.
Ikeda
Y
,
Shirakabe
A
,
Maejima
Y
,
Zhai
P
,
Sciarretta
S
,
Toli
J
,
Nomura
M
,
Mihara
K
,
Egashira
K
,
Ohishi
M
,
Abdellatif
M
,
Sadoshima
J
.
Endogenous Drp1 mediates mitochondrial autophagy and protects the heart against energy stress
.
Circ Res
.
2015
;
116
(
2
):
264
–
278
.
Shirakabe
A
,
Zhai
P
,
Ikeda
Y
,
Saito
T
,
Maejima
Y
,
Hsu
CP
,
Nomura
M
,
Egashira
K
,
Levine
B
,
Sadoshima
J
.
Drp1-dependent mitochondrial autophagy plays a protective role against pressure overload-induced mitochondrial dysfunction and heart failure
.
Circulation
.
2016
;
133
(
13
):
1249
–
1263
.
Manczak
M
,
Sesaki
H
,
Kageyama
Y
,
Reddy
PH
.
Dynamin-related protein 1 heterozygote knockout mice do not have synaptic and mitochondrial deficiencies
.
Biochim Biophys Acta
.
2012
;
1822
(
6
):
862
–
874
.
Kuznetsov
AV
,
Hermann
M
,
Saks
V
,
Hengster
P
,
Margreiter
R
.
The cell-type specificity of mitochondrial dynamics
.
Int J Biochem Cell Biol
.
2009
;
41
(
10
):
1928
–
1939
.
Copyright © 2018 Endocrine Society